时间:2022-05-09 16:04
人气:
作者:admin
打印机、基于激光的光纤系统和带电粒子空气过滤系统等应用需要数百甚至数千伏的低功率电压。反激式转换器和自耦变压器升压是合理的拓扑选择,但需要定制变压器并且需要不太理想的高压组件。一个带有电压倍增器的简单升压转换器可以解决这些问题。它使用标准电感器、低压元件,并且可以在不连续模式 (DCM) 下提供较大的升压比。
带有倍压器的升压转换器如何工作?
下图详细介绍了具有倍压器的升压转换器的两种工作模式。升压转换器本身包含以下组件:L1、Q1、D3 和 C3。假设当转换器正在调节时,每个输出电容器(C2、C3)都充电到 VOUT/2。该图上半部分的绿色箭头显示了 FET 开启时的电流路径。这允许能量传输电容器 C1 充电至大约 VOUT/2 的电位,因为二极管 D1 和 D3 是反向偏置的。在此期间,C2 和 C3 单独为负载提供电流。

当 FET Q1 关闭时,电流现在遵循红色箭头所示的路径。在下部路径中,电流从电感器流出,通过 D3 将 C3 再充电至 VOUT/2。由于 D3 导通,FET 漏极电压被钳位至 VOUT/2。现在 C1,之前充电到 VOUT/2,将它的一些能量通过 D1 转移到 C2,也将其重新充电到 VOUT/2。C2 和 C3 电压之和为 VOUT。在此期间,C2 和 C3 正在充电,电感器为负载提供电流。
在这种配置中,升压转换器应设计为提供 VOUT/2,但输出电流是输出电流的两倍。这种电路配置将整流二极管、输出电容器、能量传输电容器和 FET 上的电压应力降低到 VOUT/2——这是一个主要优势。然而,FET 和电感器将在几乎相同的峰值电流和占空比下工作,就像没有倍增器时一样,因为输出的总功率没有变化。
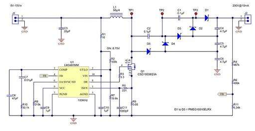
下面是一个示例电路,它采用图 1 的倍频器级,并通过添加一个额外的级来创建一个三倍器。作为乘法器的三倍,每个功率级组件将以输出电压的 33% 运行,或 200 V 输出时最大 67 V。这允许使用常见的 100 V 组件,提供足够的 67% 降额。该电路中的乘法器级可以根据需要按比例放大,以进一步降低相同输出电压的电压应力,或简单地增加输出电压。

以下是示例电路中 TP1、TP2 和 TP3 在满负载和 15 V 输入下的开关波形。正如预期的那样,下面的波形是设置为 67 V 的典型 DCM 升压转换器的波形。上面的两个波形在形状上与第一个波形相同,但乘法器级将电平移位了 67 V 和 134 V。然后 D1 对顶部波形 (TP3) 进行峰值检测,以将输出电容器充电至 200 V 输出电压。

上图显示了一个反相降压-升压转换器,它具有乘法器组件的交替排列以产生负输出电压。操作类似于图 1。
当 FET Q1 开启时,输入电压施加在 L1 上,存储能量,而 C1 充电至 |VIN+VOUT/2| 通过 D2。C1 上的能量传输电容器电压高于升压转换器上的电压。Q1 关闭后,L1 中的电流迫使 D1 导通,就像在标准反相降压-升压中一样,将 D1 的阴极电压拉至 –VOUT/2。在该转换中,D3 导通,将存储在 C1 中的电荷转移到 C3 中。虽然 C2 和 C3 上的电压不相等,但它们的输入电压幅度不同。因此,对于低输入与高输出电压比,这种差异通常是微不足道的。
在此应用中,P 沟道 FET 是一个不错的选择,因为所使用的控制器只需要针对最大输入电压进行额定,因为它以地为参考。使用 P 沟道 FET 时不需要连接到开关节点。这对于 N 沟道 FET 来说是必需的,并且由于大多数降压控制器限制在 100 V 以下,这分别限制了负输出电压。无论使用何种控制器,必须使用运算放大器 (op amp) 对检测到的负输出电压进行反相,以提供正反馈电压以进行调节。