时间:2021-04-28 08:58
人气:
作者:admin
对于各种应用,广泛需要使用低功耗的位置,运动和接近感测。电容,电感和霍尔效应传感器是当今低功耗嵌入式系统的解决方案之一。
电容感应
在电容感测中,传感器附近存在异物会导致传感器电路电容的变化。电容的这种变化可用于测量距离,例如用于避免碰撞。它提供了一种高分辨率的非接触式传感方法,用于基于接近度的系统唤醒,异物检测,非接触式控制面板,测量容器中的液位等。
所述FDC1004是一个低功率的4通道电容-数字转换器。它采用3.3V电源供电,并具有I2C接口。它采用小型16引脚WSON封装。图1显示了FDC1004的典型应用电路。

图像来源:FDC1004用于电容传感解决方案的4通道电容数字转换器
电容感测应用的设计示例包括用于系统唤醒的基于电容的人体接近检测和中断参考设计。在该参考设计中,FDC1004用于接近检测,以使低功耗微控制器唤醒并以活动模式工作。图2是该系统的框图,并显示了如何在嵌入式系统中使用电容数字转换器(FDC)。
所述电容为基础的液位传感传感器参考设计提供了稳健的和精确的基于电容的液位传感溶液,将其设置为减轻来自系统环境的寄生电容的干扰。

图片来源:用于系统唤醒和中断的基于电容的人体接近检测
感应感应
在感应感测中,振荡的LC电路会产生交变磁场。当诸如金属的导电材料靠近LC电路时,在导电材料中感应出涡电流。电感式传感器测量由于涡电流以及所产生电流的频率而在LC电路中损失的能量。感应感应在需要非接触式遥感的情况下也能很好地工作,即使在肮脏的环境中也是如此。应用包括距离,运动和方向感测。
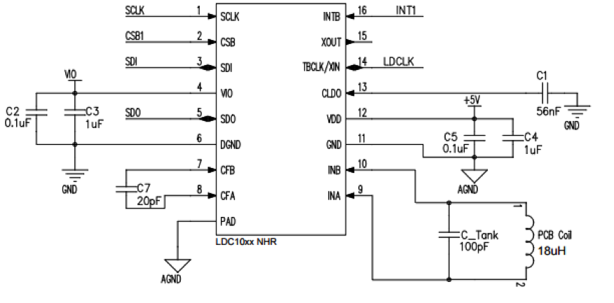
所述LDC1000功耗低电感-数字转换器(LDC)的家庭能够感应感测通过采用低成本,高可靠性的电感器作为传感器,它可以远离IC.This位于提供了更好的性能,更好的可靠性,并更大的灵活性–以更低的系统成本和功耗。新的LDC1614多通道LDC系列在单个集成电路(IC)中提供两个或四个匹配通道,并且具有高达28位的分辨率。通过支持1 kHz至10 MHz的频率范围,设计人员可以灵活地使用多种类型的电感器作为传感器。该频率范围还允许使用非常小的PCB线圈。TI提供了一种WEBENCH®工具,用于计算LDC的线圈参数。可从LDC1614访问该工具页。图3显示了LDC10xx的典型应用原理图。

图像来源:LDC1000电感数字转换器
有关实施电感式感应的更多实用建议,请参阅德州仪器(TI)的博客系列“如何使用感应式感应进行设计”,其中包括一个分为三部分的系列,标题为“感应式感应:线性位置感应”。
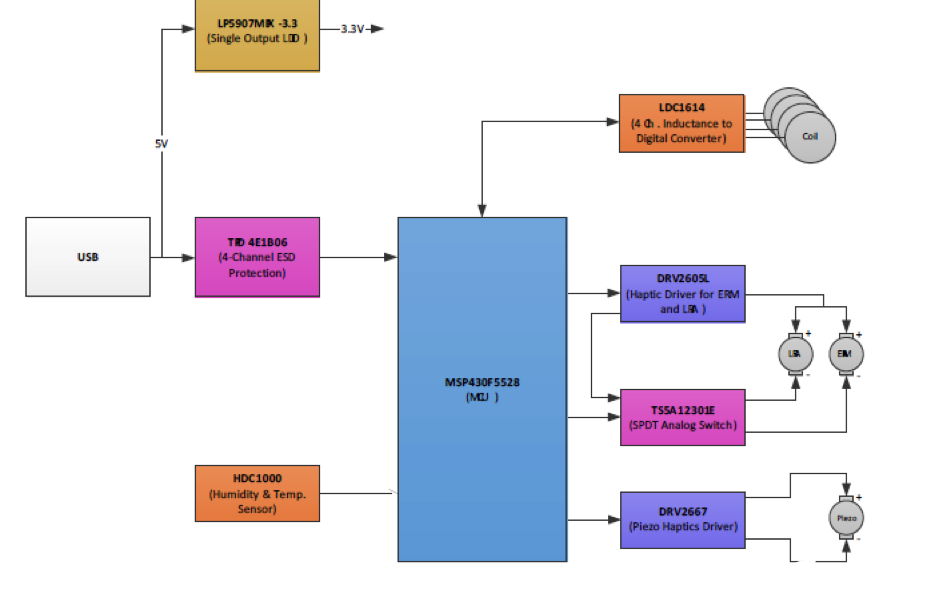
感应式感应应用的示例包括“带集成触觉反馈的金属按键触摸参考设计”。该参考设计使用LDC1614感测金属表面上的按钮按下,并且触觉驱动器向用户提供触觉反馈。图4显示了参考设计的框图,并显示了如何在系统中使用LDC。

图片来源:德州仪器
霍尔效应感测
当电流流过导体时,它会感应出磁场,从而在垂直于电流流动方向的方向上感应出导体两端的电压,如图5所示。

图像来源:重新发现霍尔传感器
这种物理现象是检测磁场的霍尔效应传感器的基础。霍尔效应传感器的应用包括电机控制,工业阀门,流量测量,游戏控制器和电流测量。霍尔效应传感器比电感传感器需要更少的功率,并且不需要外部线圈。有关更多信息,请参见有关霍尔效应传感器使用的博客文章。
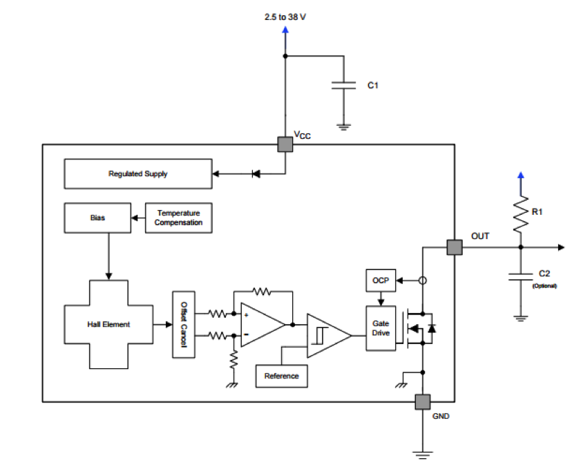
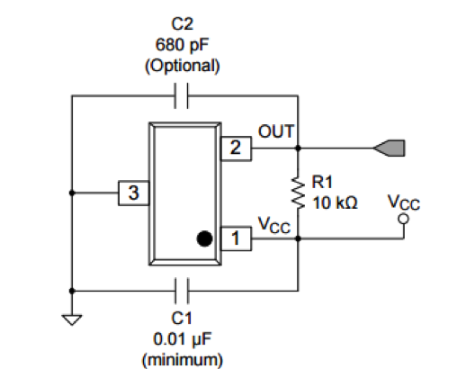
“ DRV5033(DRV5033)”:http://ad.doubleclick.net/ddm/…是采用3针小型SOT-23封装的霍尔效应传感器。它可以在2.5V至38V的宽电压范围内工作,这意味着它可以使用单个锂离子纽扣电池运行。图6和7显示了DRV5033的功能框图和典型应用原理图。

图像源:DRV5033数字多极开关霍尔效应传感器

图像源:DRV5033数字多极开关霍尔效应传感器
霍尔效应感测应用的设计示例包括3D打印机控制器参考(12V)设计,该设计是TI MSP430F5529 LaunchPad的子卡。该设计使用DRV5023霍尔效应传感器来测量打印头的位置。图8是与LaunchPad配对的子卡的图片。
此处描述的另一个很酷的设计示例将DRV5023与超低功耗MSP430G2131和一些智能固件配对,以创建可以使用CR2032纽扣电池供电20年的磁传感器。图9是系统的简单示意图

图片来源:德州仪器
结论
本文总结了电容,电感和霍尔效应感测的工作原理。德州仪器(TI)提供了几种低功耗解决方案和参考设计。
编辑:hfy