时间:2021-05-04 09:16
人气:
作者:admin
给出的示意图显示了如何构建简单的PIR运动传感器。PIR传感器允许运动感应,几乎总是用于检测有人是否进入或离开了传感器范围。它们功耗低,易于使用,体积小,价格低廉且不会磨损。由于这些原因,它们通常在家庭,企业和家用电器中使用的小工具中找到。PIR通常称为“被动红外”,“ IR运动”或“热电”传感器。它基本上由热释电传感器制成:中心为矩形晶体的圆形金属罐可以检测红外辐射水平。一切都散发出低水平的辐射,并且随着物体变热,它也会散发更多的辐射。实际上,运动检测器中的传感器分为两半,因为我们希望的是检测运动(变化)而不是平均IR水平。将两半连接起来以互相抵消。如果一个人比另一个人看到更多或更少的IR辐射,则输出将摆高或摆低。

图2(示意图)
一系列支持电路,电阻器和电容器与热释电传感器一起使用。大多数小型爱好者将BISS0001(“微功率PIR运动检测器IC”)用作传感器,这是一种非常便宜的芯片。该芯片接收传感器的输出并对其进行一些小的处理,以发出数字脉冲作为模拟传感器的输出。
PIR传感器非常适合许多需要检测人员何时离开,进入或进入该区域的基本项目或产品。它们功耗低,成本低,坚固耐用,镜头范围广且易于接口。请注意,PIR不会告诉您周围有多少人,或者他们与传感器有多近,镜头通常固定在一定的扫描范围和距离,尽管可以将其砍入某处,有时还可以被宠物带走。 。
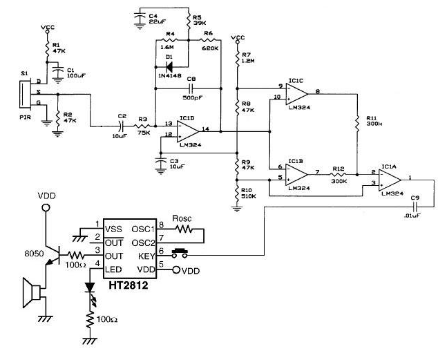
以下电路显示了PIR运动检测器电路。该电路基于HT2810 IC,具有无源红外传感器(PIR),直流5V电压,9伏的声音发生器电路。组件:例如IC,电阻器,扬声器,二极管,电容器,晶体管和开关。
编辑:hfy