时间:2021-03-19 11:19
人气:
作者:admin
作者:Yigit Yoleri,Guixue (Glen) Bu
过去十年见证了手机、可穿戴设备和数字健康领域的巨大进步。尤其是随着电子技术的不断发展以及云计算、人工智能(AI)、物联网(IoT)和5G等技术的新突破,数字医疗健康得到了迅速扩张和采用。一些生命体征监测(VSM)功能已内置于手机、手表和其他智能可穿戴设备中,因此得到了更广泛人群的使用。
人们对健康的认识日益提高引发了对小型但高精度设备的需求,这些设备应能测量各种生命体征和健康指标,例如体温、心率、呼吸频率、血氧饱和度(SpO2)、血压和身体成分。COVID-19大流行更是导致对用于医院和家庭多参数生命体征(包括体温、SpO2和心率)监测设备的需求激增。对小型且方便的健康跟踪设备(最好是智能可穿戴设备)的需求已达到新高。
在这种小型设备上增加多种检测功能存在着挑战,因为其需要更小的外形尺寸、更低的功耗以及性能显著改善的多参数功能。但是,现在可以通过单一模拟前端(AFE)解决方案来应对这些挑战。这种新型AFE可以用作多参数生命体征监测中心,支持同步测量。它具有低噪声、高信噪比(SNR)、小尺寸和低功耗等特性,可以显著改善医疗设备,尤其是可穿戴技术。对于医生、患者和消费者而言,它使得生命体征监测比以前更容易,并提供更高的性能、更长的电池寿命和更高的精度,且不会有多种设备造成的烦扰和不适感。本文讨论该单一模拟前端解决方案的一些突破性功能和特性。
新型模拟前端概述
ADPD4100/ADPD4101是一种多模式传感器AFE,具有8个模拟输入,支持多达12个可编程时隙。这12个时隙支持在一个采样周期内进行12个独立测量。8个模拟输入复用成一个通道或两个独立通道,能够以单端或差分配置同时对两个传感器进行采样。8个LED驱动器可同时驱动多达4个LED。这些LED驱动器是电流吸收器,与LED电源电压和LED类型无关。该芯片具有两个脉冲电压源用于电压激励。新型AFE的信号路径包括跨阻放大器(TIA)、带通滤波器(BPF)、积分器(INT)和模数转换器(ADC)级。数字模块提供多种工作模式、可编程时序、通用输入/输出(GPIO)控制、模块平均以及可选的二阶至四阶级联积分梳状(CIC)滤波器。数据直接从数据寄存器中读取,或通过先进先出(FIFO)方法读取。
这款新AFE有两个版本。一个具有I2C通信接口,另一个具有SPI端口。ADPD4100/ADPD4101的优势之一与光学测量有关。它出色的自动环境光抑制能力得益于在结合BPF的同步调制方案中使用可短至1 µs的脉冲,从而无需外部控制环路、直流电流减除或数字算法。使用高于1的抽取系数来提高输出SNR。它有一个子采样特性,允许选定时隙以比编程采样速率低的采样速率运行,从而节省功耗(功耗与采样速率成比例)。它还有一个TIA上限检测特性,当TIA输入超出典型工作限值时,它会利用TIA输出引脚上的电压比较器来设置中断位。
ADPD4100/ADPD4101是可穿戴健康和健身设备中各种电气和光学传感器的理想枢纽,适用于心率和心率变异性(HRV)监测、血压估计、压力和睡眠跟踪以及SpO2测量。这种新型多参数VSM AFE的多种工作模式可以容纳医疗健康应用中的不同传感器测量,包括但不限于光电容积脉搏波描记(PPG)、心电图(ECG)、皮肤电活动(EDA)、身体成分、呼吸、温度和环境光测量。
PPG测量
PPG测量可检测与每个心动周期相关的组织微血管床的血容量变化。光的总吸收与心脏收缩和舒张事件引起的血容量变化相关联,产生PPG信号。PPG测量按如下方式进行:将LED光脉冲射入人体组织,然后用光电二极管收集反射/透射的光,并将光转换为光电流。ADPD4100/ADPD4101处理和测量光电流,并产生数字PPG信号。针对不同的PPG测量情况,无需对硬件连接进行任何更改便可灵活地将该AFE配置为四种工作模式之一:连续连接模式、多次积分模式、浮空模式和数字积分模式。

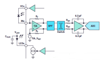
图1.典型PPG电路
连续连接模式
连续连接模式是PPG测量的典型模式。它提供最佳的环境光抑制性能和高SNR。该模式在低至5 nA/mA至10 nA/mA的电荷传输比(CTR,光电流与LED电流之比)下能够很好地工作,并提供95 dB至100 dB的DC SNR。这些性能水平可以通过增加抽取系数来提高。该模式使用完整的模拟信号路径,即TIA + BPF + INT + ADC。每次ADC转换时,传入的电荷积分一次。在单个激励事件(如PPG)中,当对来自传感器响应的电荷进行积分时,积分器的大部分动态范围会被使用。在预调理周期之后,TIA连续连接到输入,故输入信号未被调制。为了降低噪声,光电二极管的阳极被预调理到TIA的基准电压(TIA_VREF)。通常将TIA_VREF设置为1.27 V,以获得TIA的最大动态范围。光电二极管的阴极连接到阴极电压源(VCx)引脚,通常将该器件设置为向光电二极管阴极提供TIA_VREF + 215 mV的电压,以在光电二极管上产生215 mV的反向偏置。这会减少信号路径噪声和光电二极管电容。在这种模式下,典型LED脉冲宽度为2μs。短LED脉冲可提供最佳环境光抑制性能。使用多个LED脉冲时,脉冲数每增加一倍,SNR便提高3 dB。由于斩波能消除积分器的低频噪声成分,因此通常使能积分器斩波以获得最高SNR。选择的TIA增益越高,折合到输入端的噪声越低,但TIA的动态范围会减小。TIA的动态范围计算如下:动态范围 = (TIA_VREF)/(TIA增益)。为了提高ADC饱和电平,可以减小TIA增益,或者增加积分器电阻。选择较高的积分器电阻可降低噪声,但选择较低的积分器电阻会增加环境光裕量。
多次积分模式
多次积分模式与连续连接模式大致相同,不同之处在于,每次ADC转换要对传入的电荷积分多次。此模式可用在弱光情况下获得高SNR,因为对于每个激励事件,它只使用少量(有时小于50%)动态范围。由于在ADC转换之前进行多次积分,因此它可以利用更大的积分器动态范围。每次ADC转换的积分次数增加一倍,SNR就会提高3 dB,这与脉冲数加倍的效果一样。此模式通常用于小输入,因此可选择最高TIA增益。此模式用在CTR低于5 nA/mA且需要良好环境光抑制的情况下。
浮空模式
浮空模式也用于弱光条件下以获得高SNR。浮空模式支持在光电二极管上进行无噪声电荷累积。光电二极管与AFE断开连接(故称之为“浮空”),以无噪声方式积累光致电荷。然后,AFE连回光电二极管,光电二极管上的电荷涌入AFE,积分以一种允许每个脉冲处理最大量电荷的方式进行,而信号路径增加的噪声量极小。由于是短调制脉冲,电荷转存会快速发生。因此,信号路径引起的噪声增加较小。另外,可以增加浮空时间以获得更高的信号电平,但光电二极管电容可以积累的电荷量是有限的。在这种模式下,带通滤波器(BPF)被旁路,因为当通过调制TIA连接来转移光电二极管中的电荷时,所产生信号的形状可能会因器件和条件而异。为了可靠地将信号与积分序列对齐,必须旁路BPF。此模式不能提供良好的环境光抑制性能,并且受光电二极管电容限制,但在非常低的光照条件下,它能提供高功耗效率且噪声较小的测量。
弱光条件下的浮空模式与多次积分模式选择
在CTR < 5 nA/mA的弱光条件下,典型工作模式是浮空模式。与多次积分模式相比,浮空模式下噪声更低,因为多次积分模式需要更多积分周期,导致TIA和积分器的噪声贡献更大。由于BPF关断且测量时间更短,浮空模式的功耗效率也比多次积分模式要高。因此,浮空模式下每瓦SNR效率明显更高。
在PPG测量中,当光电二极管有泄漏或存在大量环境光时,首选多次积分模式。泄漏严重的光电二极管不能用于浮空模式,因为在快速电荷转移发生之前,电荷会泄漏,而不是累积起来。如果环境光很强,浮空模式是不宜的,因为环境光将主导光电二极管上可存储的电荷量。由于使用BPF和短LED脉冲,多次积分固有地提供出色的环境光抑制性能。
数字积分模式
上面提到的所有模式都使用积分器来对传入的电荷进行积分。通过数字积分模式也可以对ADC样本进行数字积分。为了实现数字积分,积分器被转变为缓冲器。数字积分模式在两个区域中工作。在亮区,LED发送脉冲,而在暗区,LED熄灭。ADC样本以1 µs的间隔在亮区和暗区采集,并进行数字积分。从亮样本中减去暗样本的积分来计算信号。此模式可以支持较长的LED脉冲。因此,这是光电二极管响应时间较慢且需要较长脉冲的应用的典型工作模式。BPF被旁路并关断。数字积分模式可提供最佳的功率效率,并且可实现最高的SNR水平。然而,由于使用较长LED脉冲且旁路BPF,其环境光抑制性能不如连续连接模式。数字积分模式不支持在同一时隙中对两个通道同时采样。数字积分模式支持100+ dB DC SNR。
数字积分模式的优劣
如前所述,针对PPG测量的典型工作模式是连续连接模式,因为它在CTR大于5 nA/mA的条件下可提供高SNR和出色的环境光抑制性能。但是,数字积分模式可实现最高SNR水平,并提供最优的每瓦SNR效率。因此,如果环境光对应用而言不是问题,并且目标DC SNR高于85 dB,那么可以选择数字积分模式来有效地实现高SNR。如果目标DC SNR低于85 dB,则与连续连接模式相比,数字积分模式所节省的功率并不明显。
总而言之,如果光电二极管由于响应时间较慢而需要较长脉冲,或者不需要在一个时隙内同时对两个通道采样,那么可以选择数字积分模式。
此外,如果环境光不是问题,并且目标DC SNR高于85 dB,那么选择数字积分模式将能实现高功耗效率。
PPG应用
鉴于COVID-19大流行,PPG应用在生命体征监测和健康诊断中变得更加重要。此外,多指标对于检测至关重要。例如,一些重要的生命体征测量包括心率监测(HRM)、HRV和血氧饱和度(SpO2,可通过脉搏血氧仪和血压进行测量)。
光学和无创SpO2监测(也称为脉搏血氧测定)在COVID-19患者的缺氧检测中已变得非常有价值。缺氧指身体组织缺乏氧供应,是COVID-19的主要症状之一。缺氧也可能引起心律加快。因此,光学和无创心率监测对于检测也很关键。
对于将来的可穿戴设备,多种测量功能的集成是最佳的(虽然不一定有必要),ADPD4100/ADPD4101对此极为有利。该AFE可测量任何类型的传感器输入(包括温度、ECG和呼吸测量)。因此,仅使用一个传感器AFE就能建立完整的多参数VSM平台。
脉搏血氧测定—SpO2测量
脉搏血氧测定使用红光(通常为660 nm波长)和红外(IR) LED(通常为940 nm波长)。脱氧血红蛋白主要吸收660 nm波长的光,而氧合血红蛋白主要吸收940 nm波长的光。光电二极管感知未被吸收的光,然后将感知到的信号分为直流分量和交流分量。直流分量代表组织、静脉血和非搏动性动脉血引起的光吸收。交流分量代表搏动性动脉血。然后按照下式计算SpO2的百分比:
可将ADPD4100/ADPD4101的任意两个时隙配置为测量对红光和IR LED的响应,从而测量SpO2。其余时隙可以配置为测量来自不同波长LED的PPG,并且还可以支持ECG测量、导联脱落检测、呼吸测量及其他传感器测量。
表1.ADPD4100/ADPD4101多种工作模式和设置
作为例子,图2显示了同步的红光、绿光和IR PPG信号,以及IR信号的交流和直流部分。
图2.红光、绿光和IR PPG,标有IR PPG信号的交流和直流部分
心率监测
心率监测对于检测COVID-19同样至关重要。由于缺氧导致氧气供应下降,心脏开始加快跳动,以为组织提供足够的氧气。心率监测在检测心脏问题或跟踪健身行为方面也很有价值。
心率监测一般首选波长约为540 nm的绿光LED。它的调制指数高于红光或IR LED,因而能产生最佳PPG信号。它还提供不错的CTR水平,因此功耗不会太高。
AC SNR是一个关系信号质量的参数,可以通过DC SNR乘以调制指数来计算。例如,调制指数为1%时,95 dB DC SNR相当于55 dB AC SNR。
ECG测量
ECG测量已纳入可穿戴设备中,例如用于抽检的手表和用于连续监测的胸贴。此类设备通常使用由金属和其他导电材料制成的电极,这些电极属于极化电极,被称为干电极。使用干电极进行ECG测量的主要挑战是电极-皮肤接触阻抗很高且过电势相对较高。
基于常规仪表放大器的ECG解决方案使用缓冲器来减轻与信号衰减相关的高电极-皮肤接触阻抗影响。右腿驱动(RLD)技术需要第三电极并将基准电压驱动回人体,在测量电压的ECG系统中,该技术的作用是抑制人体、电极和电缆所暴露所致的共模电压。
当应用于ECG测量时,ADPD4100/ADPD4101采用一种新颖的方法,即使用无源电阻电容(RC)电路来跟踪一对电极上的差分电压。无源RC电路可以简单到只有三个元件,即两个电阻RS和一个电容CS,如图3a所示。对ECG数据的每次采样过程分为两步。
在充电步骤中,两个输入引脚(IN7和IN8)浮空。如果充电时间>3τ,则电容CS上的电荷与两个电极上的差分电压成正比,其中τ为RS和CS定义的时间常数,τ=2RSCS。在电荷转移步骤中,电容连接到TIA,电荷转移到AFE进行测量。这种基于电荷测量的ECG解决方案具有多个优势,包括:无需缓冲器和RLD的第三电极,系统尺寸因外部元件减少而缩小,以及节省功耗。
图3.ECG测量配置。(a) RC采样电路和导联脱落检测电路。(b) 每个ECG数据样本的充电和电荷转移过程说明。
借助ADPD4100/ADPD4101的设计灵活性,使用基于生物阻抗的方法可以方便地将导联脱落检测添加到该ECG解决方案中。图3a显示了导联脱落检测电路,它将脉冲驱动到一个电极,并在另一电极接收电流。如果一个或两个电极从皮肤上脱落,则路径断开,接收不到电流。图4显示了ECG迹线和导联脱落检测的接收电流,其中ECG在时隙A中测量,导联脱落检测在时隙B中进行。
常规ECG解决方案中的导联脱落检测使用上拉电阻电路,会影响ECG电路的输入阻抗;相比之下,这种基于生物阻抗的在单独时隙中进行的导联脱落检测不会对ECG测量产生影响。利用此直流耦合电路,一旦电极与皮肤的接触重新建立,便会捕获到ECG信号。
图4.ECG测量和导联脱落检测。通过直流耦合即时恢复ECG。
基于阻抗的呼吸测量
使用ADPD4100/ADPD4101进行呼吸测量时,检测的是吸气和呼气周期中肺的生物阻抗变化。在重症监护病房(ICU)中,以及在睡眠期间,对患者进行呼吸测量有利于患者管理,而且能及时报警以挽救生命。这对有呼吸系统疾病和睡眠呼吸中止症的患者至关重要。仅仅睡眠呼吸中止症就是一个严重的公共健康和安全威胁,在美国有超过2500万成年人罹患此症。1
当患者呼吸时,肺的容积会膨胀和收缩,导致胸部阻抗发生变化。通过将电流注入胸部路径并测量压降,可以测量该阻抗变化。图5a显示了一个参考设计,采用两个电极进行ECG测量和呼吸监测。图5b显示了同步记录的ECG、呼吸相关阻抗波和PPG。ECG和呼吸利用左右手腕上的不锈钢干电极测量,PPG利用绿光LED测量。
图5.ECG和呼吸测量。(a) 采用开尔文检测方法进行睡眠浮空ECG和呼吸测量的外部电路。(b) ECG、呼吸和PPG同步测量示例。
总结
生命体征监测以智能可穿戴设备的形式扩大了其在消费市场中的存在。可穿戴设备产生的健康信息对健康和疾病管理可以发挥重要作用。为了满足需求并使这些设备可供更广泛的人群使用,设计人员必须考虑成本、尺寸和功耗等常见需求。ADI公司的这款突破性AFE ADPD4100/ADPD4101展示了其作为多参数生命体征监测中枢的巨大优势。单个AFE设计可减少多参数VSM系统的IC数量,从而大大缩减成本和尺寸。此外,采用ADPD4100/ADPD4101设计的多参数系统可以生成同步数据,消除了数据同步的负担。
参考文献
1“美国睡眠呼吸中止症飙升威胁公共卫生”。美国睡眠医学学会(AASM)。2014年9月。
作者简介
Yigit Yoleri是ADI公司在马萨诸塞州威尔明顿市的分子监测部门的一名应用工程师。他致力于光学传感器的医疗健康、消费和工业应用。他于2019年2月开始在ADI公司工作。他拥有加州大学圣地亚哥分校(UCSD)的电气和计算机工程硕士学位,专业方向是医疗设备和系统,并拥有土耳其海峡大学电气和电子工程学士学位。联系方式:yigit.yoleri@analog.com。
Guixue (Glen) Bu是分子检测部门的应用工程师,主要从事生物医学测量技术和应用的研发工作。他于2018年9月加入ADI公司。他拥有清华大学的生物工程学士学位以及普渡大学的生物工程硕士和博士学位。
编辑:hfy