时间:2020-10-09 14:20
人气:
作者:admin
0 引言
汗水中包含了很多人体健康信息,汗液可检测到的健康指标与血液检测得到的指标相比几乎同样丰富。然而,血液检查需要抽血取样,汗液检测则在体外就可以完成,是无创的、非入侵式的,成为了比血液检测更便捷的检测方式。人类的每一滴汗水之中都有0.2%~1%的溶质。这些溶质包含了各种无机离子、有机分子、氨基酸、激素、蛋白质、多肽等分泌物,人们可以通过对汗液成分的监测,分析人体的电解质失衡程度、乳酸指数、汗液葡萄糖水平、脱水状况、潜在疾病以及卡路里燃烧值,进而对人体的生命体征状态进行分析。
随着智能化科技产品的飞速发展,可穿戴汗液传感器设备实现了能够与人体皮肤紧密贴合,并对个体的生理信号进行实时监测。将多功能集成的柔性传感器与柔性印制电路结合,制成“智能带”,穿戴在身体的不同部位,对生理信息进行实时监测与分析,分析出佩戴者实时的生理状态,这是新一代可穿戴健康监测领域主要的发展方向。国内外各大科研院所对汗液传感器敏感材料、结构设计、制作工艺开展了大量的研究。本研究对汗液传感器近些年的研究进展及发展趋势进行了总结分析。
1 电化学方法对汗液成分分析
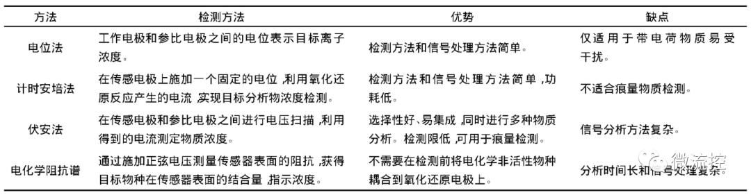
目前报道的汗液传感器检测原理主要为电化学方法及比色法。其中,电化学方法为通过制作有机或无机的选择性敏感膜材料,设计选择性电极,通过检测电极间电势差、电流、电阻信号,实现对汗液中生理标记物的选择性识别和检测。电化学原理的优势是灵敏度高、准确性好、制作工艺简单、体积小易集成。表1为汗液传感器电化学检测方法对比表。

由表1分析,电位法和计时安培法因其检测方法简单、选择性好、信号处理方法简单、易集成、易微型化,成为了制作汗液传感器的主流方法。
1.1 无机离子检测
2017年,中国科学院苏州纳米技术与纳米仿生研究所张挺等研制了可穿戴“汗带”,开发出了既简单又稳定的全固态离子选择电极(ISE)和参比电极(RE),提出了一种以金纳米树枝晶(AuNDs)阵列电极为固体接触电极,以聚醋酸乙烯酯/无机盐(PVA/KCl)膜为涂层的新型全固态传感器平台,检测限达到8×10-6 mol/L,线性范围为10-6~10-1mol/L。采用一步电沉积制备纳米金晶枝电极具有较大的比表面积(7.23 cm2),与裸Au-ISE相比,具有更高的电位稳定性。制备的PVA/KCl膜涂层Ag/AgCl在贮存3个月后,仍表现出良好的稳定性。
2019年,中国科学院长春应用化学研究所QingboAn等采用电化学原理研究制作了多通道电化学固态可穿戴电位传感器,用于汗液中生理标记物的实时监测。采用高导电率、高电容的石墨烯作为离子-电子转换层,对超疏水基体进行改性,进一步稳定了电位。传感器集成的固体ISE有四个通道,可以同时检测汗液的K+、Na+、Cl-和pH。K+、Na+、Cl-传感器线性范围(1×10-6~0.1)mol/L,pH检测范围4~7.5。这种可穿戴的电位仪具有准确度高、电位稳定性好、检测限低的特点。
2016年,法国图卢兹大学A.Cazalé等开发了离子选择性电极(ISE)和离子敏感场效应晶体管(ISFET)可穿戴生理参数检测传感器,其对汗液中的Na+有良好的响应,检测限为10 mM,ISFET检测限为5 pNa,灵敏度为110 mV/pNa。

图1 法国图卢兹大学可穿戴生理参数检测传感器
2016年,美国加州大学Wei Gao等鉴于汗液成分的复杂性,研究制作了多通道汗液传感器阵列,可同时检测多重目标生物标记物,进行原位汗液分析,检测目标包括汗液电解质(钠和钾离子)水平。检测采用电化学方法,制备具有生物选择性敏感电极,对汗液中的生理标记物进行选择性识别。通过采集电势差及电流变化,实现对待测目标的选择性检测,实现了检测限Na+(10~60)mmol/L、K+(1~32)mmol/L的指标。通过柔性敏感电极及柔性电路板的设计制作,实现汗液传感器的可穿戴。

图2 美国加州大学研制的电化学汗液传感器
1.2 生物分子检测
2019年,德克萨斯大学Kaichun Lin等基于柔性氧化石墨烯,设计制作了一种微型化汗液乳酸传感器,对其性能进行考察。这种新型传感器包括石墨烯氧化物(GO)纳米层,集成到纳米多孔柔性电极体系中,将乳酸氧化酶(LOD)酶固定在GO纳米片表面实现乳酸检测,通过电化学阻抗谱对传感器性能进行检测。该传感器检测范围(1~100)mmol/L,检测限为1 mmol/L。传感器在实际乳酸浓度(1.3~113.4)mmol/L范围内线性良好,线性相关系数为0.955。
2019年,浙江大学YushengWan等采用紫外介导化学镀膜技术制备了薄膜PET基金电极(PGE)葡萄糖传感器。与现有的葡萄糖传感器相比,PGE葡萄糖传感器结构、制作工艺简单。传感器的灵敏度为22.05 μAmM-1cm-2,范围为0.02~1.11 mM,检测限为2.7 μM。传感器对乳酸、尿素、尿酸、多巴胺和抗坏血酸具有良好的选择性,同时该传感器表现出良好的长期稳定性和重复性。
2018年,斯坦福大学Onur Parlak等基于分子选择纳米多孔膜制作了一种可穿戴有机电化学传感器用于皮质醇的无损检测。实验将一种电化学晶体管和特制的合成仿生高分子膜集成,这种膜作为分子记忆层,用于选择性地识别人类应激激素皮质醇。实验制作了带有微柱通道的汗液采集膜层,为传感器提供准确的汗液采集和精确的样本传输。该传感器已成功地应用于可穿戴传感器组件的人体真实样品分析。

图3 斯坦福大学研制皮质醇传感器
2 比色法对汗液成分分析
与电化学原理相比,比色法用于制作汗液传感器出现的更早,结构更简单,使用更方便,更有利于实现可穿戴。比色法依据汗液成分与显色指示剂结合产生颜色变化,实现对被测物质的检测。颜色主要靠人眼进行识别,存在误差较大,无法对被测物质浓度进行准确检测。但在很多对检测精度不是很高的地方或特殊的应用领域,比色法仍然有广阔的应用空间。
2019年,泰国朱拉隆功大学Nadtinan Promphe等采用非真空萃取比色法检测了汗液中的乳酸钠。实验通过在棉织物上沉积三层不同的膜即壳聚糖、羧甲基纤维素钠和指示染料,制造了一种用于同时检测汗液pH和乳酸的无创纺织品比色传感器。传感器显色指示剂由甲基橙和乳酸酵素混合物组成,随着乳酸浓度的增加,色素增敏度增加,传感器指示区从红色变为蓝色,通过与标准校准色卡进行比较,判定汗液的pH。该传感器pH检测范围(1~14)、乳酸检测范围(0~125)mmol/L。
2016年,意大利贝加莫大学Michele Caldara等研究制备了具有石蕊-3-缩水甘油基丙基三甲氧基硅烷涂层的织物,实现了对汗液pH值的监测。通过使用无毒的pH指示剂和3-环氧丙基氧基丙基三甲氧基硅烷(GPTMS)作为硅氧烷前驱体,通过溶胶-凝胶获得pH敏感纤维材料,经过出汗后纤维颜色的变化,指示汗液pH变化。
2016年,美国伊利诺伊大学Ahyeon Koh等利用色度检测法制备汗液传感器,采用微流控引导汗液进入涂有显色指示剂的腔室。该设备可同时测量代谢物、pH值和出汗率,采用比色法原理制作的传感器缺点是无法实现汗液的连续测量。
图4 美国伊利诺伊大学研制汗液传感器
3 汗液传感器集取结构研究
对汗液传感器的研究,目前主要是针对敏感材料指标、柔性器件制造、微型化设计以及集取结构设计。大量的研究针对微量汗液生物检测技术,设计合理的集取结构,实现了只进行微量汗液进行取样,即可同时进行多参数生理标记物检测的汗液传感器。
2016年,美国加利福尼亚大学G.Liu等研制了一种可穿戴的非侵入式的无线实时汗液电导率传感器。采用3D打印塑料模具,以聚二甲基硅氧烷(PDMS)为材料,利用汗腺液压泵吸作用,制备了带有集汗器结构的汗液传感器,如图5。

图5 美国加利福尼亚大学研制汗液传感器
2019年,美国加州理工大学Yiran Yang等采用激光刻印技术制造了可穿戴汗液传感器,对汗液中尿酸和酪氨酸进行检测。研究通过检测食用富含嘌呤的膳食后患者和健康人汗液中尿酸水平,结果发现,痛风患者汗水尿酸水平高于健康人。尿酸和酪氨酸低检测限分别为0.74 μM和3.6 μM。
2016年,荷兰霍尔斯特研究中心V.A.T.Dam等研制出了一种廉价的一次性微型电化学传感平台,在聚对苯二甲酸乙二醇酯基片上制备了用于连续监测离子组成的汗液贴片。传感器包括一个汗液收集区,集成的参比电极以及用于实时监测汗液中氯化物浓度的丝网印刷AgCl电极阵列。

图6 美国加州理工大学设计的汗液集取装置

图7 荷兰霍尔斯特研究中心研制一次性汗液传感器
展望
可穿戴式汗液传感器因其可以随时随地做汗液检测,全天候监测健康状况,在未来远程医疗、运动员训练、国防、军事、航空航天领域均有广阔的应用前景。目前,汗液的检测系统由单一汗液生物标志物检测正向多种参量小型化、阵列化、集成化过渡,部分研究成果已开展向产品化转化。目前汗液传感器还存在一些问题亟待解决,如汗液的成分因人而异,甚至在同一个人身上汗液的成分也可能因饮食习惯等因素而变化,因此需要为个人建立独特的个性化的汗液数据分析系统。汗液传感器发展相关的新型高选择敏感材料、高性能离子选择性电极、阵列化集成化设计制备等科学技术还需要进一步发展,进而提高传感器的分析识别能力和选择性。