时间:2021-05-27 14:52
人气:
作者:admin
将介绍几种使用CS3001 / 02/11/12运算放大器和CS5510 / 11/12/13 ADC的电路。该组合以相对较低的功率产生了非常高的性能。
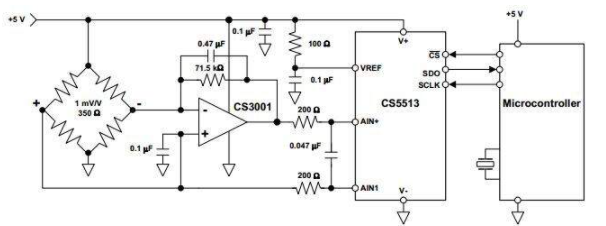
CS3001和CS5513组合电路
第一个电路说明了带有CS5513 AD转换器的CS3001单放大器。CS5513转换器包括一个内部振荡器,该振荡器将转换速率设置为约107 Sps。在该电路中,称重传感器的灵敏度为1 mV / V。在5 V激励和满负载的情况下,来自称重传感器的输出为5 mV。
CS3001放大器是斩波稳定放大器,具有非常低的噪声(6 nV / sqrt Hz)。该放大器的独特之处在于它具有300 dB的开环增益。这使得该放大器可以用于非常高的增益配置,并且仍然保持出色的线性度。

该电路显示CS3001的增益为408X。增益由反馈电阻的无线电(71.5kΩ)和称重传感器的输出电阻(175Ω,由桥内两个350电阻的并联组合设定)设置。请注意,很少有运算放大器可以支持408x(52 dB)的增益,并保证16位或更高的线性度。由于CS3001具有超高的开环增益,它将是20位线性的。请注意,放大器的输出以电源的一半左右或2.5 V时称重传感器的共模电压为参考。称重传感器的5 mV输出被408的运算放大器增益放大,以产生ADC的输入。最大电压为2.04 V,但这将在2.5 V共模信号之上。该组合将在ADC的AIN +输入上产生大约4.504 V的信号。
ADC的输入范围由VREF电压设置。在VREF为5 V的情况下,转换器的跨度设置为约±4 V,全差分。CS5513是20位转换器,因此其1 048 576代码的传递函数跨8 Vpp。由于放大后的称重传感器信号仅为2.04 V,当称重传感器上的负载从零变为满量程时,转换器将仅输出转换器代码9 [((2.04 / 8)x 1048576] = 267387)的四分之一。 。
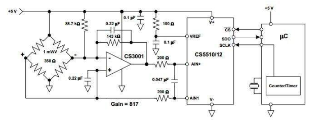
具有桥偏置的CS3001和CS5512组合电路
第二电路与第一电路相似。它使用带有负载传感器的单个CS3001放大器来驱动CS5512 ADC。CS5512器件从外部连续时钟运行,该时钟从微控制器输出到CS5512的SCLK引脚。

该电路显示CS3001设置的增益为817X(增益为143 k /175Ω,175是由电桥内部两个350电阻的并联组合设置的)。请注意,很少有运算放大器可以支持817X(58 dB)的增益,并保证16位或更好的线性度。CS3001将具有20位的线性度。在该电路中,添加了一个88.7kΩ电阻器来补偿电桥,以使ADC的输入为负,而称重传感器上没有重量。这允许使用更多的AD转换器输入范围。ADC的输入为±4 V,全差分。增加失调允许使用ADC的负范围。这为转换器提供了更多来自转换器的代码,以用于桥接信号。
该电桥的灵敏度为1 mV / V,因此在满量程下输出5 mV。
编辑:hfy