时间:2021-05-25 05:44
人气:
作者:admin
该评估板还适用于其他类似封装类型的Avago数字光耦合器。电路板的顶部满足4亿DIP8封装类型的要求,而电路板的底部满足14.2mm拉伸SO8类型的要求。有关所有Avago数字光耦合器的更多信息,请参考《 Avago光隔离产品选择目录》。
介绍
ACNW261L(单通道400mil DIP8)和ACNT-H61L(单通道拉伸SO8)是10MBd CMOS光耦合器。这些光耦合器利用最新的CMOS IC技术,以非常低的功耗实现了出色的性能。基本的构建模块是高速LED和CMOS检测器IC。每个检测器都集成了一个光电二极管,一个高速跨阻放大器和一个带输出驱动器的电压比较器。
应用领域
关于评估委员会
ACNW261L / ACNT-H61L评估板使设计人员可以通过其系统设置轻松评估Avago数字光耦合器。
ACNW261L / ACNT-H61L评估板(顶视图)
该评估板还适用于其他类似封装类型的Avago数字光耦合器。电路板的顶部满足4亿DIP8封装类型的要求,而电路板的底部满足14.2mm拉伸SO8类型的要求。有关所有Avago数字光耦合器的更多信息,请参考《 Avago光隔离产品选择目录》。

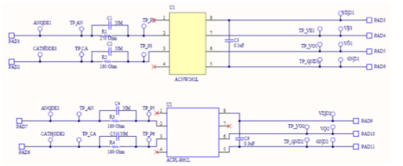
ACNW261L / ACNT-H61L评估板的示意图
评估板的功能如下:
电路板的连接和操作
可以在输入电流限制电阻(R1-R4)两端放置一个峰值电容器(C1-C2,C4-C5),以提高速度性能(图3)。电容值取决于输入信号的上升/下降时间,电源电压和LED输入驱动电流。有关更多详细信息,请参见光耦合器的数据表。

在输入电阻两端连接峰值电容(Cpeak),以提高速度性能
对于ACNW261L(4亿DIP8单通道)
1.将3.3 V或5 V脉冲输入信号连接到“ ANODE1”。输入电阻是内置的。
2.将输入接地线连接到“ CATHODE1”。
3.在隔离的输出侧“ VDD1”和“ GND1”上连接3.3 V或5 V电源。
4.在“ VO1”处探测输出信号。
编辑:hfy