时间:2021-05-07 16:57
人气:
作者:admin
该参考设计为使用补偿型硅压力传感器和高精度delta-sigma ADC的经济高效,低功耗液位测量数据采集系统(DAS)提供了设计思路。本文讨论了如何选择补偿式硅压力传感器,建议系统算法以及提供噪声分析。它还描述了校准思路,以提高系统性能同时降低复杂性和成本。
液位测量在工业和商业过程中都有许多应用。从家庭水箱上的水位检测到监测工业上明渠的燃料流,其使用一直在提供安全可靠的系统。也许,液位测量最简单但最重要的应用是在洪水检测系统中,在天气不好的情况下,可以使社区免受洪水的危害。
该参考设计是液位测量和控制系列中的第一个。在第1部分中,这里介绍了现代压力传感器之间的差异,并着重介绍了微机电(MEMS)温度补偿的硅压力传感器的最新进展。现在,这些传感器的价格合理,并且具有各种封装,可用于包括液位测量在内的各种精密传感应用。
然后,该文档介绍了一种经济型,低功耗,液位测量数据采集系统(DAS),该系统使用补偿的硅压力传感器和高精度的delta-sigma ADC。本文将解释如何选择补偿式硅压力传感器。它将建议系统算法,分析噪声并提供校准思想,以提高系统性能,同时降低复杂性和成本。
测量压力-回顾
可以说,现代压力测量是由意大利物理学家Evangelista Torricelli1通过其1643年的水银气压计发明而开始的。托里切利(Torricelli)在一根长1米的玻璃管中充满汞,将其一端完全密封,然后将其开口端垂直置于装有汞的容器中。汞柱降至约760mm,在其水平面上方留有空白。压力单位Torr是为纪念本发明人而命名的,其压力比为1至760标准大气压。在世界大多数地方,血压2均以托(毫米汞柱)为单位进行测量。
现代压力单位包括国际系统(SI)定义的Pa(帕斯卡)作为主要压力单位(Pa = N /m²)。在美国,一种流行的压力测量单位是“ bar”,其单位是磅每平方英寸(PSI)。由于历史和技术原因,在各种压力单位之间转换为标准单位计量是一项非常繁琐的任务。但是,广泛可用的免费转换表或免费在线单位转换器可使工程师的工作更加轻松。
压力传感器主要分为两类:按测量类型分类:
1.绝对压力传感器,用于测量相对于理想真空压力的压力。绝对压力传感器的一个示例是水银(Hg)气压计,如图1所示。

2.压差传感器,用于测量作为传感单元输入引入的两个或多个压力之间的压差。这种传感器的一个应用示例是差压流量计(图2),其中流体速度的变化会引起压力的变化,并产生压力差ΔP= P1 – P2。

表压传感器是另一种差分传感器,构造为测量相对于大气压的相对压力。这种传感器的一个例子是流行的轮胎压力表。当轮胎压力表的读数为零时,它实际上是在给定位置读取大气压力。
现代压力传感器的问世
许多工业,商业和医疗应用都需要在宽动态范围内以±1%至±0.1%或更高的精度进行精确的压力测量,而且价格合理,并且功耗通常很低。硅压力传感器的开发正是应对这些挑战的答案。
现代传感器时代始于1967年的霍尼韦尔研究中心,Art R. Zias和John Egan申请了受边缘约束的硅膜片的专利。
自1990年代中期以来,被称为MEMS的压阻式硅基压力传感器已大批量生产,具有成本效益,因此成为最受欢迎的压力传感器。MEMS器件在绝对压力,差压和表压模式下的工作压力范围为100mbar至1500bar。
基于硅的压阻式压力传感器显示出比标准应变计高得多的灵敏度。它们在恒定温度下具有良好的线性,并且在破坏性极限以内具有可接受的磁滞。这些传感器还具有一些缺点,这取决于它们的“硅”性质:满量程信号对温度的强烈非线性依赖性,较大的初始偏移以及较大的随温度的偏移漂移。
许多工业和汽车应用需要在扩展的温度范围(-40°C至+ 125°C)中进行压力测量。为了在此宽温度范围内以±1%或更高的精度实现精确的压力测量,至少需要实施一阶温度补偿:
VDIFF = VOS +TαVOS+ P(S +TαS)
其中:
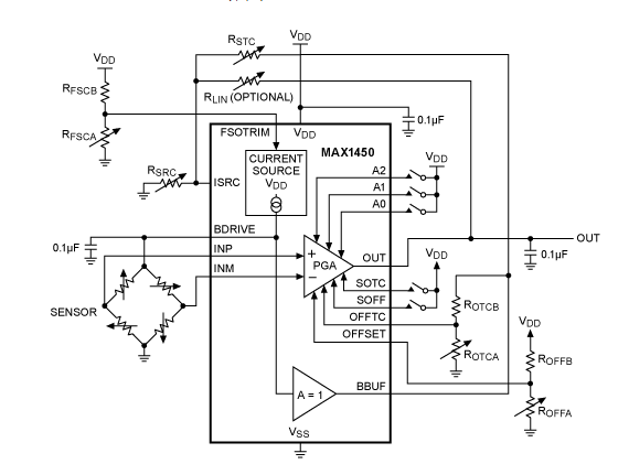
压阻传感器的模拟信号调理方法以MAX1450为例。该信号调理器可以应用于未补偿的传感器,并适用于-40°C至+ 125°C的扩展温度范围(图3)。

下一代用于调节传感器信号的IC(MAX1455)集成了可编程传感器激励,一个16步可编程增益放大器(PGA),768字节(6144位)内部EEPROM和四个用于FSO,失调的16位DAC,和跨度补偿。
结论
新型MEMS温度补偿的硅压力传感器的价格和封装尺寸正在下降。这使它们对于各种精度传感应用具有吸引力,例如液位测量或流量计。这些应用需要诸如MAX11206之类的低噪声delta-sigma ADC直接与安装在PCB上的硅压力传感器接口。通过简单的补偿方案,此方法可轻松提高这些压力传感器的绝对精度。硅压力传感器和ADC一起提供了一种高性能,高性价比的测量系统,非常适合便携式传感应用。
高无噪声分辨率,集成缓冲器,出色的共模动态范围,50 / 60Hz抑制和系统校准等特性使MAX11206可直接与新型硅压力传感器如MPXM2010接口,而无需额外的仪表放大器或专用电流源。热误差的减少还使设计人员能够实施简单的线性算法,从而进一步降低了系统复杂性和成本。
参考设计5523“液位测量系统使用补偿的硅压力传感器和精密Delta-Sigma ADC,第2部分”中进一步讨论了该控制和输送系统,该手册解释了如何实现可测量和分配大多数工业液体的设计。使用非接触式测量方法。
编辑:hfy