时间:2021-04-29 16:35
人气:
作者:admin
每当在较宽的测量范围内需要多个测量点时,温度曲线分析都是必不可少的。可以设计多个传感器组件或通常称为的多点来解决此问题。本应用笔记根据其I / O多分支能力结果解决了不同类别的热产品。
传统上,大多数集成了Philips®I2C I / O协议的IC都有固定的(工厂定义的)从机地址,可在通信期间使用。但是,在许多热应用中,可能希望利用放置在不同物理位置的多个温度传感器来监视系统内预定义“区域”中的工作温度。为了在最大程度减少分配给通信功能的CPU资源的同时适应这种情况,许多散热产品都增加了用户定义从站寻址的灵活性。该用户定义功能使用一个或多个附加输入引脚,该输入引脚允许将特定传感器映射到示意性定义的从机地址。
通过I / O多点支持功能对散热产品进行分类,可为用户定义从站寻址提供三种基本的选项选择:
定义
的输入电平可以通过简单的硬件定义(即,电阻放置)或动态CPU资源来控制地址输入引脚的状态。SCL和SDA上使用的标准数字逻辑输入电平(VIH / VIL)也可以应用于地址输入引脚。

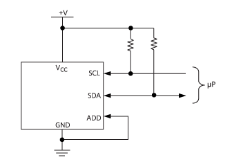
图1描绘了一种典型的I2C电阻上拉方案,其中,I2C主器件的资源定义为漏极开路,默认的ADD引脚状态为逻辑1。无论何时该从器件,都必须在相关的START信号之前提供所需的解码(ADD输入偏置)。将被访问;它应该保持稳定,直到发出关联的STOP之后。
输入级定义的组件会主动解码地址输入引脚偏置以确定当前的从机地址。在具有可选ADD引脚以解码SDA或SCL状态的器件上,建议将ADD直接连接到所需的引脚。通过使用全轨地址引脚调节,可以实现最大的信号裕量。在硬件中定义地址引脚条件时,请使用低欧姆值上拉/下拉电阻(<1kΩ)。
引脚状态定义
地址输入引脚条件必须由硬件定义(在PCB组装时)控制。此类别中的组件具有可能的从属地址的三个或三个以上变体,包括在输入引脚可能处于未连接状态的情况下的唯一解码。
图2描绘了典型的接地I2C地址引脚定义。如果要通过电源定义ADD,则该引脚应直接连接到所需的电源轨。(对V +或GND使用0Ω。)

为“无连接”定义的引脚不应有任何外部组件或走线与这些输入焊盘接触。图3显示了电阻分压器的不当放置,此处试图将ADD输入保持在(V + / 2)。如果选择了此引脚条件,请注意,下游组装件(例如,助焊剂残留物,水分,相邻的数字走线等)可能会对预期地址解码的操作产生负面影响。当没有其他选择可用时,请使用此未连接选项。

引脚状态定义的组件的工作方式与输入电平定义的设计相似,但是输入条件的第三种(有时是第四种)变化(例如,浮地,接地电阻等)增加了复杂性。因此,该类别的组件对潜在的地址错误选择,与相邻迹线的噪声耦合,组装处理(例如,来自残留污染物的表面泄漏路径)或原始硅处理的变化更加敏感。
定义为解码高逻辑电平的引脚应直接连接(即,将0Ω连接至设备电源。定义为解码低逻辑电平的引脚应直接连接(即,将0Ω连接至板地)。 GND可能需要5%的外部组件容差,有关更多详细信息,请参见产品的规格。
定义
的订购需要特定的订购变型(即,零件的材料构造,BOM的特定变型),以便可以利用每个唯一的从机地址。这种特定于零件编号的方法的优点是在应用中具有抗噪声能力。由于处理同一芯片的关键位置变化,在采购/组装复杂性方面也可能存在不利之处。
图4描绘了利用八个独特的DS1775数字温度计订购型号的简化连接方案。

定义订购的组件为多芯片布局提供了最强电稳定性的解决方案,因为没有其他必须控制的封装引脚或信号。但是,正如最初指出的那样,此解决方案需要基于每个插槽的唯一BOM和放置要求。
总而言之,对多点热感测的需求是基于特定系统的温度监控要求以及使组件间I / O专用CPU资源最小化的普遍愿望。我们讨论了Maxim热量管理产品系列中提供的几种温度传感器,数字温度计和恒温器中提供的多点实现的三种变体,并针对每种变体的实现关注点提供了一些指导。
编辑:hfy
下一篇:基于EPS系统的环形磁铁速度传感