时间:2021-01-12 11:00
人气:
作者:admin
表面上看起来温度传感器是如此简单,但是它们的作用比您最初想象的要多得多,其中包括各种传感器类型。在本系列中,我们将构建一系列PCB,这些PCB将涵盖所有温度传感器类型和实现它们的电路。我们还将构建一对主机 微控制器板, 以收集数据并相互评估 传感器 。最后,我们将所有不同类型的传感器安装在这些主板之一上,并将所有传感器置于不同的环境条件下。这将使我们能够查看传感器的比较方式,并就适合您的需求,应用和预算的传感器提出建议。
温度传感器 对许多行业至关重要。即使在您的PCB上,也可以使用温度传感器来确保来自其他传感器的准确数据,并防止电路板过热。
温度传感器类型
热电偶
在介绍特定类型的传感器之前,让我们先谈谈使用温度传感器的一般注意事项。假设您试图感应外部温度。在这种情况下,布局注意事项将与您尝试检测关键组件或PCB区域的温度时有所不同。同样,如果您测量PCB上的温度,那么还有另一组注意事项。
此外,您还需要考虑传感器的自发热和热质量。
从PCB感测外部温度
如果您想感应外部温度,则必须尽可能将传感器与PCB隔离开。执行此操作的最常见和最有效的方法是物理隔离传感器。如果您要进行精确的温度测量或要提供尽可能多的传感器,仅将温度传感器放在板的边缘是不够的,因为热量会通过基板传导到传感器中。所有电路都会通过电阻损耗产生热量,某些电路板比其他电路板要多得多,因此物理隔离至关重要。
将温度传感器放置在尽可能远离电路板上任何热源的位置,这是绝佳的第一步。在温度传感器周围添加一个铣削插槽,可以完成隔离。确保留有足够的PCB,以使传感器不会像面板上的选项卡板那样折断。它应该足够坚固,可以处理并经过组装过程,并且还要考虑应用程序的要求-冲击,振动等。
如果您还考虑了任何机箱,这将有所帮助。外壳应允许良好的空气流向传感器,但如果可能的话,则不允许来自电路板其余部分的空气流。外壳还应该不能将热量传递给传感器,因此不要触摸传感器所在的隔离电路板的任何部分。
当您开始使用温度传感器时,您可能会开始质疑现实的结构。当您开始尝试在没有大量实验室设备的情况下准确地测量温度时,您会开始感觉到不可能这样做。什么是21°C?我们怎么知道实际上不是20.9°C或22°C,我们在乎吗?
感应板载温度
假设您要从电路板本身检测PCB的某一部分或特定组件的温度。在这种情况下,您需要做与上述建议完全相反的事情。这意味着确保您的传感器与该区域的连接尽可能多。我们将在本系列的后面部分讨论一种非常有趣的传感器,即Microchip EMC1833T,它使您可以远程感应二极管。它专门针对支持它的IC的片上温度感测-包括您可能已经开发的定制ASIC。
对于大多数传感器,您将希望以尽可能低的热阻将热量带入传感器的芯片或电阻元件中。如果设备带有 散热器,请尝试与温度传感器共享该散热器。否则,将传感器组件放置在尽可能靠近设备或电路板高温区域的位置,并且理想情况下,应将其与用作散热片的铜浇铸件电气连接。这种电气连接(可能是电源或接地网)可以帮助将热量直接带入传感器的芯片中。
板外温度感测
当您需要感测电路板上某些物体(例如机器)的温度时,选择传感器类型对项目的成功至关重要。大多数类型的电阻温度传感器都不是理想的选择,因为电缆电阻会影响您的感测温度。通常,电缆解决方案在工业环境中会带来巨大挑战,因为电磁干扰会在电缆上感应出电压和电流设备和机械中的信号可能会损害您的感应精度。对于具有模拟输出的传感器,必须使用适当的屏蔽电缆。同样,如果板与传感器之间的距离过长,则具有I2C接口的数字传感器可能也不可行,因为对于长信号路径而言,I2C并不是一个很好的选择。根据温度范围,使用诸如热电偶之类的传感器可能是您的选择,并且是工业环境下的理想选择。
传感器自发热
电路板上的所有组件在运行时都会产生一定量的热量。在温度传感器中,这对于准确的温度读数可能是灾难性的,因为设备自身的电阻损耗会导致采样温度出现温度偏移。如果您需要高的精度,那么选择电流非常低的设备,或者在电流非常低的情况下操作电阻设备将为您提供更加精确的温度结果。
热质量
我参与的项目中,我们向传感器添加了大量的热质量,因此它可以准确表示对项目重要的温度。例如,在商用冰箱或冰柜中,将热量添加到监视肉制品温度的设备中,即使打开和关闭门,也可以收集正确的温度。热质量的作用有点像热容。
在其他情况下,任何数量的热质量可能会导致您遇到问题,因为感测到的温度落后于实际温度。将传感器直接连接到大型电路板或铜质区域而没有隔离,这将使您无法轻松检测环境温度的微小变化或快速变化。传感器和整个电路板需要加热或冷却至新的局部温度,然后才能获得准确的温度读数。对于需要获取能够准确反映环境的高频读数的传感器,一定程度地降低热质量是重要的一步。
传感器公差和精度
在为项目添加温度传感器或使项目基于传感温度之前,您需要了解一些内容。就是您将永远无法使用任何IC或板上安装的组件来测量温度。您所能测量的只是一个近似温度-重要的是,该近似温度是否足够精确。对于某些应用,具有精确至5°C的传感器就足够了。如果要监视过程中的临界温度,则0.1°C可能不够好。知道精确的温度实际上对我们来说是不可能的,这取决于使项目工作需要了解的精确度。市场上的大多数传感器都不会为您提供超过小数点后一位的精度,许多精度都不会给您带来超过1°C的精度,有些甚至无法提供那么高的精度。在传感器本身或支持电路中,更高的精度通常会带来更高的实现成本。
除了准确性,我们还有宽容。您可以使用具有宽公差范围的非常精确的温度传感器,也可以有具有宽精度范围的非常紧密的公差传感器。如果您想到的是射箭,则公差很严格但准确性较低,这可能是将所有箭头非常紧密地分组,甚至每个箭头都将下一个箭头拆分了-但距离靶心不是很近。一个非常准确但容忍度低的传感器可能是您的所有拍摄都围绕着靶心聚集在一起的地方,但从未完全击中它。虽然大多数传感器往往具有非常高的精度和非常严格的公差,或者非常低的精度和非常宽的公差,但是您会发现不止一种传感器,或者两者都有。
对于某些应用,非常严格的公差可能比传感器报告的温度的绝对精度更为重要。如果传感器已在实验室进行了表征以了解其报告方式,则可以通过软件处理精度的偏差。如果您采集1000个样本,则即使在所有读数相差2°C的情况下,它们也几乎是相同的,并且公差非常严格。
在其他应用中,了解实际温度可能更重要。如果您获取1000个传感器读数,则它们的读数都会有所变化,但通常会以实际温度为中心。您可以获取这些读数并取平均值,以更好地了解实际温度。但是,每个瞬时读数都略有偏离。
相对于其他选项,诸如热敏电阻之类的低成本传感器可能具有较差的精度和较差的容差。这些传感器可以用于需要温度的一般应用的场合,例如电路板的热保护。用早期的类比,这样的传感器更像是一个初学者的弓箭手在目标上射击,他们的射击遍及整个目标,有些甚至可能会一起错过…但是至少您对目标区域有一个大致的了解。
传感器测试板
每周我们将学习不同类型的温度传感器。但是,它们都将具有一个通用的界面以方便其测试。我们将有两个不同的主机板,一个可以连接并监视所有不同的传感器,另一个可以快速测试单个传感器。这两个选项都将具有一个启用USB的微控制器来执行数据收集。
每个传感器的顶部和底部都有一个夹层连接器,以允许它们堆叠,并且在与传感器相对的电路板末端上设有一组触点。这些触点将允许将传感器插入单个传感器测试主机上的卡边缘连接器。
可堆叠的连接将使多传感器测试仪上的传感器密度很高,从而确保所有传感器周围的环境温度均匀。这样,我们可以通过垂直走动将许多传感器安装在较小的区域中,但仍要保持传感器周围的清洁空气。我们将测试超出其整个额定温度范围的传感器,并查看传感器对温度变化的响应速度,以便使所有传感器在清洁的空气中但距离不要太远,以便进行更好的比较。
传感器板模板
因为我们将要制作整个系列的传感器板,所以我认为制作一个模板项目是一个好主意,该项目的原理图和电路板已经定义了连接器。这将确保板卡堆叠良好,连接良好,并且每个板卡节省大量时间。
Altium中的模板非常易于实现。在其他软件(不仅是ECAD软件包)中,创建模板可能确实很麻烦,而Altium并没有任何特定的文件类型或模板要求,只需将PCB,原理图或完整项目放入模板目录即可。下次重新启动时,它将可用。我要指出的一点是,要确保在模板中仅使用已安装的库或Altium365中的库,以便Altium始终可以找到所使用的封装和符号。如果尚未切换到Altium365,则已添加到“基于文件的库首选项”的“已安装”选项卡中的数据库库或已编译的集成库是不错的选择。
模拟和数字传感器板将具有相同的板布局,但是,连接器上的电气连接将有所不同。我正在使用Hirose DF12(3.0)-14D系列夹层连接器来堆叠板,因为它们是最常用和便宜的连接器之一。板之间3mm的高度非常适合这些传感器,允许紧凑的堆栈,但是每种传感器类型仍应能够安装在板之间,而不受上或下板的影响。
模拟温度传感器模板
要创建项目模板,我们可以像其他任何项目一样,在您通常的目录中创建一个项目。然后,按照通常的方式添加原理图和PCB。

继续按照您仍然要构建项目的主题,添加原理图的部分,这些部分对于使用此模板的所有项目都是通用的。对于此项目,我将添加两个具有相同布局的夹层连接器。在库中创建封装时,请确保引脚1与配对连接器的引脚1匹配。即使可能与制造商在其制造图纸中的引脚编号不太匹配,此决定也使创建堆栈非常容易。
使用14针连接器,我可以同时拥有3.3V和5V电源以及十个模拟通道。虽然我可以堆叠十块板,但我们将要使用的几种模拟传感器拓扑将能够利用差分对作为输出,并且我们的主机板将具有可支持差分对的ADC输入。

如前所述,我还希望能够将单个板卡插入可以与单个传感器卡一起使用的板卡,以便快速,轻松地验证板卡或测试传感器。为此,我希望板的末端具有触点,以便可以将其插入卡边缘连接器中。

由于不需要到卡边缘主机的10个模拟通道,因此我使用了两个零欧姆电阻作为网络连接,如果我想隔离与终端启动板的模拟连接,也可以拆焊它们。卡边缘连接器将是TE 5650118-3,它提供12个连接引脚。不过,我仍然希望能够在任一方向上插入传感器板而不会炸东西,因此底部的连接与顶部的连接相同-只是颠倒了。对于模板,我没有向电阻器提供任何输入网络,因为这将取决于特定的板传感器实现及其使用的模拟通道。对于非差分传感器连接,可以在传感器原理图中将负极侧接地。

我在PCB上增加了一个3mm的安装孔,因此叠层不仅仅由夹层连接器支撑。我希望已将板子的尺寸定得足够大,以适应我们要使用的每种传感器拓扑,板子的宽度为25mm,边缘连接器长50mm。
我 为通道添加了 丝印键,因此可以在传感器将要使用的每个模拟通道框中添加填充区域,以确保在构建传感器堆栈时,我不会将两个通道连接在一起到同一模拟端口。我还添加了一些虚拟文本,因此每块板将在同一位置添加传感器类型和拓扑描述,这将在最后为我提供一组不错的传感器。
正如我在本文开头提到的那样,我们需要确保传感器与电路板的其余部分热隔离。我在布线层上增加了一个3mm的布线槽,它将为电路板的末端提供热隔离。这将使我能够在安装孔和插槽之间安装任何放大器或其他热源,并且温度感应元件应远离它。要在板上添加插槽时要记住的重要一点是添加与插槽路径相同的保持路径。没有什么可以阻止您意外地跨槽布线!幸运的是,在将最终文件发送到制造公司之前进行最终检查时,我总是设法在这里捕捉到我的错误-但这有时是非常接近的!
在测试传感器的响应率时,我希望有一个一致的电路板面积,因此每个传感器都应一视同仁-在我们构建传感器板时,我将尽量不要修改此插槽的大小或位置。
尽管这一切看起来都不错,并且可以确保一致的布局-像这样的项目模板最强大的功能之一,就是在其中我们构建几乎所有相同的电路板的整个过程中,是可以将所有常用的布线都放置到位。

布线不会花费太长时间,但是当您需要在每个电路板相同的情况下进行20次或更多次操作时,此模板将节省大量时间!
您可能还注意到,在上图中,我还在模板中包括了面板化功能。
我在铣槽的切口处添加了未电镀的焊盘,以创建鼠标轻咬功能,这些功能会创建一些标签,这些标签可以在制造设计时轻松拆下。我想保持两端的布线整洁,并且不希望将V形记分的粗糙边缘一直拖到板子的长边上-因此,用鼠标轻咬选项卡是保持相对干净的板子边缘的好选择。通过将钻头恰好位于电路板轮廓上方,可以减少标签从电路板上伸出的程度。这些板将不会进入紧密配合的外壳中,因此,电路板折断片的尺寸公差差将不会导致任何配合或功能问题。
由于传感器板之间的匹配高度为3mm,我们希望添加一条规则以确保不能放置任何会撞到上方组件的组件。每个堆栈最多只能有一块板,其顶部组件的高度要比3mm高。

除了我们通常的设计规则外,我还更改了默认的“放置/高度”规则,以将高度限制为2.9mm。每个组件都有一个精确的3D模型,包括所有电容器,这将确保我不会意外放置电容器或其他过高的组件。
最后,我们可以将其添加到Altium模板目录中。您可以转到“首选项”,“数据管理”,“模板”找到模板目录。默认情况下为C:\ Users \ Public \ Documents \ Altium AD20 \ Templates \。

然后,只需将PrjPCB,pcbdoc和schdoc文件复制并粘贴到该目录中即可。重新启动Altium后,您将在创建新项目时看到可用的项目模板。
数字温度传感器模板
我不是从头开始使用数字温度传感器,而是要复制模拟项目模板并对所需的原理图进行更改,然后在板上重新布线。

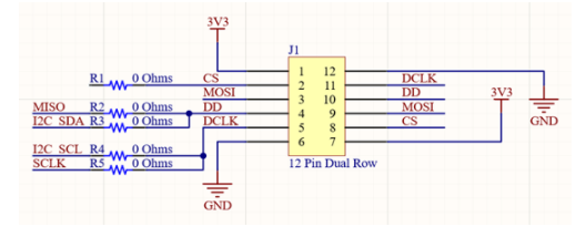
需要完全更改连接器的引脚排列,以支持我们的两个数字协议:SPI和I2C。所有额外的引脚都专用于基于SPI的传感器的芯片选择线。这意味着多传感器板将需要具有知道哪个传感器在哪个芯片选择线上的固件。
卡边缘连接器没有我想要的那么优雅。由于板子在插槽中是可逆的,因此触点数量不足,无法同时暴露SPI和I2C。我找不到能满足电路板设计3mm高度限制的低成本双掷开关,因此我使用选择性填充的电阻器。虽然模板具有所有四个电阻,但我打算在最终板上完全删除未使用的电阻。
就像在模拟设计上一样,我有一个电阻作为芯片选择线的网络连接,以允许将正确的芯片选择线映射到卡边缘连接器上的引脚。
[MARK IMAGE]
该板看起来与模拟板非常相似, 因为我刚刚为其更新了原理图,因此当我们开始测试设计时,一切都将保持一致。重要的是要确保由于板子设计,数字传感器与模拟传感器相比在性能上不会有任何假阳性或阴性。我们想要对传感器进行干净的比较,而不是它们的安装方法。
与模拟设计一样,我有一块丝网印刷以标记该特定板使用SPI时正在使用的芯片选择线。这将使我确保堆栈仅包含的芯片选择。
与模拟板一样,已经为每个传感器板完成了连接器布线,这将为我节省很多时间。这将使我专注于传感器,而不是每个板的所有连接器布线。
温度传感器类型
作为本系列文章的一部分,我们将深入研究使用所有主要类型的传感器。我们将使用在此创建的模板为每个主要拓扑(使用传感器的类型)创建模板来构建传感器卡,以便我们可以在现实世界中对它们进行比较。虽然某些拓扑肯定比其他拓扑好,但有趣的是,面对现实条件时,它有多重要。
我们将评估:
在本系列的最后,我们将设计两个主板,然后有机会使所有传感器在各种令人不愉快的极端温度下并肩作战!
编辑:hfy