时间:2021-01-14 11:59
人气:
作者:admin
如果需要测量来自交流电源的电流,则电流互感器可以是一种低成本,准确的选择。您可以找到专为50 / 60Hz电力线应用和更高频率而设计的电流互感器,该频率更适合于工业/科学机械或过程监控。电流互感器是非接触式和非侵入式的,这意味着对于许多型号,您不需要通过电路板运行交流电源。取而代之的是,电线穿过变压器的开口,否则变压器本身可能会打开以使其卡在电线上。
穿过电流互感器的导线既用作变压器的单个绕组,又用作初级线圈。变压器的主体有数十至数千个绕组,形成次级线圈。与电压互感器不同,电流互感器具有反比。这意味着比率为1000:1的电流互感器将通过初级线圈中的每1A电流在次级线圈中产生0.001A电流。
您会发现电流互感器的绕组比适合于从单安培到高达数千安培的测量,这使得它们比PCB安装/传导电流传感器的应用范围更广。
在这个项目中,我们将研究几种将电流互感器的输出转换为与微控制器接口更有用的方法。乍一看,这似乎是一个非常简单的任务,但是随着您的深入研究,电流互感器会变得更加有趣,尤其是如果您以前从未使用过它们。因此,该项目将比我以前的一些项目更加实用和动手。首先,我们将拉出面包板,函数发生器和示波器以了解电流互感器。然后,我们实际上将构建一个精密整流器板,以便能够最佳利用带有微控制器ADC输入的电流互感器。
电流互感器的基本输出
使用欧姆定律(V = IR),我们可以将变压器输出的电流转换为可用电压。我将Talema AC1010用作本文中所有内容的电流互感器。对于此传感器,一个100欧姆的负载电阻将在通过电流互感器的电线上产生10A的1V RMS电压

将变压器和电阻器并联连接后,您可以简单地将结构的一端连接到地面,将另一端连接到ADC以获得读数。但是,这可能是一个非常糟糕的主意。我仅介绍此原理图,以展示您可以看到电流互感器工作的最简单方法。

这就是示波器上ADC的输出结果。这是我的函数发生器的输出,用于模拟7amp负载,而不是实际的电流传感器输出-我们将尽快解决。
这里有一些重要的事情要注意:
信号的峰峰值为2伏,但我说的是7安(即0.7V)负载!
波形是交流电,因此是+ 1V至-1V,这是微控制器不会喜欢的。
电流互感器只是在转换线路上的电流,因此您的实际电流将是波形的均方根(RMS)。函数发生器输出几乎完美的正弦波,但是根据您的负载,实际电流互感器电路中的电流可能并不那么完美。可以通过仅读取峰值电压来确定电流的粗略估计,但是要获得准确的电流测量结果,您将需要进行多次测量以确定曲线下的总面积(即电流消耗)。
2V峰峰值输出以地为中心,这对微控制器不是很友好。我们需要对信号进行一些处理,以使其更加有用。
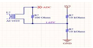
偏置地面
由于电流互感器只是负载电阻两端的浮动电压,因此,我们可以参考变压器电压的唯一方法是将其接地。除了将其接地以外,我们还可以将一只脚绑在通过电阻分压器获得的DC偏置电压上。这将为交流波形提供一个直流偏移。

这是一个简单的分压器,在电阻之间的中点将有3.3V输入的一半,产生1.65V的DC偏移。现在,在0.65V至2.65V的范围内,我们的2V峰峰值波形应在1.65V左右摆动。

我们可以用示波器来显示。我正在使用一些非常便宜的大容量电阻器,这些电阻器在分压器的中央无法给我提供1.65V的电压。蓝色是2V峰峰值信号,黄色是具有DC偏移的信号。

我有一个用于即将进行的项目的1.1kW加热器垫,如果通过AC1010电流互感器和相同的电阻器运行它,则会得到偏移电压正弦波。注意波形如何不如函数发生器的波形那么完美。实际负载几乎永远不会是完美的正弦波。
ADC分辨率
这种测量方法的缺点是我们已经抵消了波形的电压,以使其保持在ADC的范围内,这意味着我们无法有效利用很多电压范围。
成本相对较低的现代ARM Cortex微控制器将具有12位ADC,而一些较新的ADC标准配备14位或16位ADC,而一些较旧的ADC具有10位ADC。不过,对于本文而言,我将在12位ADC的前提下进行工作。
一个简单的12位ADC将为我们提供212个或4096个可能的值。应用于3300mV范围,这使我们获得约0.8mV的分辨率。上图所示的负载的总峰峰值电压跨度为1219mV,应为4.5-4.7A左右的负载。1219mV为我们提供了可能的1523值(以我们计算出的分辨率显示),当使用我们的100欧姆负载电阻时,每个ADC值大约转换为3mA(请记住:这是RMS!)。对于这个10安培的传感器来说,这绰绰有余。但是,当您开始读取越来越大的安培数或使用比AC1010匝数更多的电流互感器时,这可能无法满足您的要求。
尽管如此,这个失调的直流电压仍然是读取电流互感器的最简单方法,总共只需要3个电阻。您还应该包括TVS二极管来钳制负载,以确保在电流尖峰期间它不会超过微控制器的最大额定电压。
精密整流器
您可以使用桥式整流器来整流电流互感器中的波形,但是二极管的正向电压会大大降低电流感应能力。二极管可以轻松消除超过一半的电流感应范围,使任何低于传感器安培范围一半的东西都不可读。更糟糕的是,二极管的正向电压会根据电压,温度和其他条件而变化,因此整流后的电压不太可能特别有用。
代替简单的桥式整流器,我们可以使用两个运算放大器构建一个精密整流器。一个运放将为您提供一个半波整流器,对于某些安培数的测量可能就足够了。不过,全波整流器的额外组件成本可以忽略不计,因此即使在半波整流器足够的情况下,我们也可以使用它。精密整流器在诸如此类的仪器应用中很常见,并且是产生可用电压的绝佳方法。另外,由于使用运算放大器,因此在使用时也可以放大整流后的波形。

我正在使用便宜的AD8542运算放大器,该放大器在一个封装中有两个放大器。尽管如今运放调整的精确度令人惊讶,但将两个放大器放在同一封装中会大大增加两个放大器施加相同增益的可能性,这一点很重要。在我的最终设计中,出于相同的原因,我还将使用0.1%的电阻器。
最后,我在运算放大器的输出端有一个简单的600Hz RC滤波器,以消除可能已经拾取的任何交流噪声。该滤波器的截止频率足够高,不会影响50Hz信号。
但是,我试验板上的原型使用的是声称为5%的神秘电阻,因此我们的结果不太准确。

请注意,负波的电压略低于正波。那是因为我使用的电阻器的匹配度不是特别好。

当我们用加热元件作为负载进行测试时,该误差并不明显。和以前一样,蓝色是电流互感器的波形,黄色是精密整流器的输出。
当我给运算放大器一个接地参考(而不是一个负电压)时,对于整流信号,我们会有一个103mV的微小DC偏移。该偏移量对于我的应用程序是可接受的,因为它是一致的,因此可以在电路板测试期间将其编程到微控制器中。
ADC分辨率
对于采用电压补偿方法施加的相同负载,我们获得了1219mv的信号。但是,借助精密整流器和2倍的输出增益,我们实际上对该信号的峰峰值读数为2066mV。我们刚刚将分辨率提高了一倍!
由于这次我们还能够查看示波器的原始波形,因此我们可以计算该波形的RMS电压以确定电流消耗。442.9mV应该表示我们正在通过加热器拉4.429A。如果正确,我们的12位ADC的电流检测分辨率为1.71mA,这足以满足我的应用要求。
电流传感器正确吗?
问题是,我该如何验证当前测量值正确或至少接近?每个器件都有其自己的公差和精度,而AC1010数据表的对数图使用100 ohm负载电阻很难读取该器件的公差。取而代之的是,我们可以计算出预期的负载,并将其与传感器测得的波形进行比较。理想情况下,我将在多个负载下执行此操作,但是对于本文,我将仅使用它来查看我们是否还远远接近预期的结果。
测量加热元件
我使用4线电阻测量来测量加热元件。在让我的万用表将读数平均一段时间后,它稳定在50.262欧姆。

测量负载电阻
考虑到我使用的某些10k电阻有多糟糕,我惊喜地发现我一直在使用的100 ohm负载电阻为99.983 ohms。

测量交流电源
在负载电阻如此接近标称值的惊讶之后,我没想到我的交流电压会出现同样的结果。我住过的其他国家声称电压为240V,但我在墙上测得的电压为270VAC。英国为240V + 10 / -20%,我的房子为239.632V!对我来说,这真是太神奇了。

放在一起
现在回到欧姆定律,V = IR,在50.262欧姆负载下的239.623V,意味着我们应该看到4.76766A。在上一次使用精密整流器的测试中,我们测量了传感器的4.429V RMS。使用99.983 ohm负载电阻,该电阻应等于4.4297A,这意味着我们的折扣大约为7%。
您可以购买更精密的电流互感器,但是这些价格便宜,并且10%的公差足以满足我的应用需求。
精密整流器设计
精密整流器的设计相当简单,在精密仪器应用中非常常见。第一个运算放大器将信号反相,而参考地则切断了负电压,仅给我们一个正的半整流信号。为了确保整流波形的对称性,第一个运算放大器增益为统一(R3 = R6)。第二个运算放大器合并两个信号,并且将电阻器R8和R5设置为5k和10k,我们将输出电压加倍。

最大电压注意事项
运放能够输出的最大电压为V +减去二极管正向电压。在精密整流器设计期间应牢记这一点。如果增益太高而无法使用ADC可以读取的整个电压范围,则将削波波形的顶部。
最大电流考虑
您还应该留出一些空间以容纳安培数峰值。该传感器将读取的实际电流负载应小于我为测试而施加的1100W负载。但是,即使在全量程下,该精密整流器在全10A负载下也将具有约2.8V的输出。对于我的应用程序来说,这应该绰绰有余,但是请记住这一点,以防不适合您的应用程序。
让我们设计一块PCB!
该项目的电路板设计非常简单,因为它只有少量组件,没有高频。对于新的Altium用户而言,这将是一个非常好的第一个PCB项目。
我计划在即将到来的项目中使用其中的6个电流互感器,因此我希望将设计保持尽可能小。我在板上添加了Molex SL 70553系列闩锁连接器,这将使它成为用于测量机械或其他设备内部电流的实用独立板。由电流互感器确定宽度,由连接器确定电路板的长度,我们最终得到25x25mm的区域,可以在其中布置电路。我正在使用0603组件使该项目对组装和手工焊接“初学者友好”。AD8542运放的MSOP-8版本可能与此有所抵触,但它也采用SOIC-8封装,可以很容易地安装在额外的电路板上。修改设计以使用更大的IC,对于初学者来说可能是一个不错的练习。

我还在设计中添加了一些大型1206去耦电容器。如果该板位于电缆的末端,那么板载电容会一直很好。
根据您所居住的国家/地区,此设计为50hz或60hz,因此没有信号需要阻抗匹配或任何其他使电路板设计过程复杂化的考虑。
编辑:hfy