时间:2021-01-21 14:51
人气:
作者:admin
当产生声音的声源连续移动时,就会发生多普勒效应。随着移动声源的靠近,声音似乎在频率和音量上都在增加。随着它的消失,声音的频率和音量也会逐渐下降。
本文介绍了运动传感器电路的工作原理,来检测目标物体的移动。
什么是多普勒效应
当产生声音的声源连续移动时,就会发生多普勒效应。随着移动声源的靠近,声音似乎在频率和音量上都在增加。随着它的消失,声音的频率和音量也会逐渐下降。
如果声源没有移动,但是您走向音源或远离音源,您同样会感受到多普勒效应带来的效果。
运动检测器电路通过使用多普勒效应来检测指定区域内的运动来工作。
高频(15至25 kHz)声音发射器对准指定区域,并且检测声音的换能器放置在声源旁边,面向与发射器换能器相同的路径。
只要目标区域内没有发生声源的移动,反射的声音和透射的声音往往具有完全相同的频率。
但是,目标的任何类型的移动都会导致较小的频率变化,该频率变化会被接收器快速检测到并显示在所连接的显示单元上。
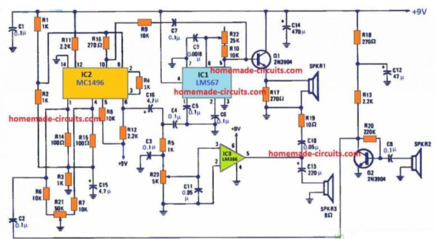
电路如何运作

SPKR1和SPKR2是27Ω扬声器,SPKR3可以是小型8Ω扬声器,耳机或交流电压表
参考上面的电路图,IC1(567锁相环)的设置类似于可调振荡器,其输出频率范围为15至25 kHz。电位器R22用于调整振荡器的输出频率。
IC1的输出由晶体管Q1缓冲并施加到换能器BZ1。反射的声频由第二换能器BZ2捕获,并与电路的接收器一起配置并应用于Q2的基极。
通过Q2的输出在引脚1处施加到IC2(类似于双平衡混频器连接)。另一个声音信号(从IC1的输出中提取)在引脚10处发送到IC2。
电阻R21(50k电位器)的使用类似于载波平衡控制,该电阻值可调节以确保振荡器的信号不会泄漏到其引脚6的芯片IC2的混频器输出中。
混频器在IC2的引脚6上的输出通过低通滤波器施加在IC3的输入上(该输入围绕IC LM 386低压音频功率放大器构建)。
利用合适的扬声器或耳机可以有效检查IC3的输出。
电位器R23用作音量控制。
如何测试和设置
实际上,对于这种多普勒运动传感器电路,没有特别需要注意的事项。事实是,电路可以简单地在一块Veroboard上构建。
而且,如果您在一个PCB上构建此单元(确保将所有组件的引线都保持尽可能小),则可以快速获得所需的结果。
建议您在结构布局中尽可能使接收器的输入和发射器的输出电路相互隔离,并为所有指示的IC使用插座。
通过将两个换能器BZ1 / BZ2(SPKR1 / SPKR2)放置在大约4英寸的距离处,以相同的方向聚焦并且远离任何附近物体的位置开始测试。
将可变电阻器R21,R22和R23调整到中心点,然后接通电路的电源。
如果发现发送器的输出通过转换器后是可被人耳听见的,则说明振荡器的频率可能已经被固定得很低了。在这种情况下,您可以微调R22,直到无法再收听该频率为止。
接下来,调整R21,直到在BZ1(SPKR1)上获得稳定的输出。
编辑:hfy