时间:2019-03-06 15:07
人气:
作者:admin
——符合标准ISO26262 ,达到ASIL C等级。
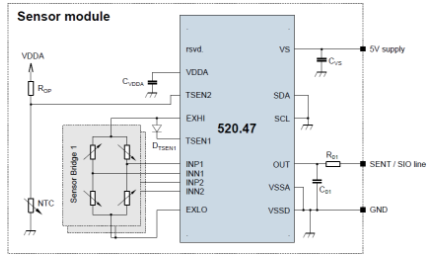
2019年3月6日,德国巴伐利亚州慕尼黑讯,elmos日前宣布推出E520.47,这是一款带有SENT接口的传感器信号调理IC,支持两路电阻式传感器电桥的同步信号处理。该IC专为汽车应用的需求而开发。E520.47符合标准ISO26262,以便能够满足系统直至ASIL C等级的安全要求。该IC可应用于多种领域诸如制动、传感器、MEMS 压力传感器应用和电阻式电桥传感器。
E520.47提供低噪声传感器信号调理,带有两个15位Δ-ΣADC,用于两路电阻式电桥传感器信号处理,包括补偿和线性化处理。带有14位Δ-ΣADC的两路额外温度通道可以对不同温度的传感器进行精确检测和线性化处理。此外,该IC还集成了内部传感器和自诊断功能。灵敏度范围为3-112 mV/V。E520.47提供10级粗增益和31级粗漂移调整。
E520.47的所有补偿和线性化传感器数据均可在数字SENT接口输出端获得。SENT引脚允许串行I/O通信,实现真正的1线终端配置和校准。另外,I2C接口允许E520.47更快地访问传感器,对数据进行诊断,校准和配置。针对此款IC,elmos提供包括实用软件在内的一套校准工具。
该IC采用QFN20L4封装或无封装IC(裸片)。
欲知更多关于elmos产品信息,敬请莅临展台E4.4216(慕尼黑电子展与2019年3月20日至2019年3月22日在上海新国际博览中心举行)
主要特点:
主要应用领域:
典型应用框图:
