时间:2018-11-19 14:43
人气:
作者:admin
作者:德州仪器Prajakta Desai
正如我们用传感技术来测量个人的呼吸和心率,实际上城市也从同样的技术中受益。智能城市的一个关键要素是配备有传感器的智能交通系统,可监控城市的“健康” - 跟踪交通数据和停车计时以实施执法,红绿灯优先事项和事件管理,如图1所示。
图 1:智能交通系统通过路口监控和停车位检测来帮助监控城市的“健康”
智能传感器作为智能交通系统的核心,可以追踪交通拥堵并保持交通畅通,特别是在十字路口和高速公路上。这些传感器必须具备以下功能:
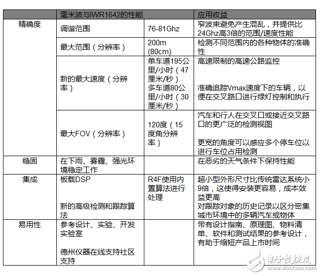
l精确性,用于测量车辆或行人的延伸范围,速度和位置。
l稳固性,包括在不透气的天气,黑暗和阳光下工作。
l整体性,优化实时评估和修正。
l易于使用性,带有参考代码和样本以加速部署。
TI的创新毫米波(mmWave)技术是一种用于交通监控的无线传感解决方案,它具有测量距离、速度和位置信息的能力,以确定车辆与交叉路口间的距离、车速和车道占用情况。新的使用毫米波雷达传感器进行交通监控检测和追踪参考设计中,IWR1642包含能够检测物体的C674x数字信号处理器,同时Arm® R4F处理器则可以随时追踪车辆的行驶距离和速度。参见图2。
图 2:左侧的图表清楚地显示了使用IWR1642检测和跟踪两辆车的过程
TI的新设计,为设计师在广泛的应用中使用毫米波雷达传感器提供了便捷(见表1)。例如,一种监测高速公路上车速的传感器可以远程发放超速罚单,并降低执法人员遇到危险情况的可能性。然而,为了做到这一点,传感器必须能够准确地检测处于不同距离的各个物体的速度,这需要通过设计中增加的Vmax算法而得以实现。
这一功能还可以提高传感器监测交叉口的准确性,使其能够更好地预测接近车辆的数量。并启用绿灯控制,减少车辆的启动和停止从而使交通更加流畅,并使得给闯红灯车辆发送罚单变得更容易。
该参考设计还具有先进的检测和追踪算法,使传感器能够保有特定物体所处位置的历史记录,从而使传感器更容易在密集的城市环境中区分汽辆或其他物体。
该解决方案具有35厘米的分辨率,能够检测到距离不超过200米的各种物体。此外,具有50厘米/秒速度分辨率的解决方案,可以在高速公路单车道上精确地追踪200公里/时及更高限速的车辆,以及限速70千米/时,在有交叉路口绿灯控制和执法的多车道上的车辆。
120度视野(FOV)功能具有15度角分辨率,可以使视野范围更为宽广从而检测到接近交叉路口的车辆或行人。传感器可以留意多个停车位,以便司机知道停车场某车道内是否有车位,或者他们需要换一层楼找寻

表1:TI的毫米波传感器为智能交通系统提供了优势
IWR1642毫米波传感器系统中的创新技术帮助您应对来自智能交通系统的挑战,从而您可专注于创造个性化终端产品。
立即使用IWR毫米波平台则可加速您的产品开发。