时间:2018-06-22 14:19
人气:
作者:admin
随着工厂越来越智能化,用于制造监控这些设备的传感器和自动化设备的技术也变得越来越智能。
微控制器(MCU)则需要快速有效地适应不同类型的传感和测量的应用需求,特别是那些涉及照明、湿度、温度、电力电流、一氧化碳以及涉及许多其他条件或参数的传感应用。解决适应性需求的一种方法是在MCU中集成可以灵活配置的信号链处理模块,可以根据不同的应用需求做不同的配置。
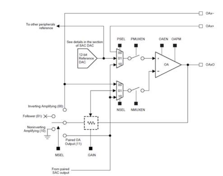
这种集成信号链的设计是新型MSP430FR23xx MCU系列的关键组成,具有多个可配置的智能模拟组合模块外设。智能模拟组合模块包含多个模拟信号链外设,包括具有可编程增益放大(PGA)功能的运算放大器(op amp)和12位数模转换器(DAC)。这些外设提供了许多配置选项,使您可以根据应用需求配置内部信号路径。图1是智能模拟组合模块的高级框图。

图1:MSP430FR2355 MCU中的智能模拟组合模块
MSP430FR2355器件包含四个智能模拟组合模块,每个模块均可以根据应用需求独立配置成为DAC、PGA和运算放大器以及他们的组合。还可以通过内部连接配对使用,这降低了MCU外部连接电路的需求。该MCU还包括一个200KSPS 12位逐次逼近式(SAR)模数转换器(ADC)和两个增强型比较器,以在MCU内提供更多的信号链外设。
可以工作在-40至105°C的智能模拟组合模块和MSP430FR2355 MCU其中一个应用是工业温度变送器。采用MSP430FR2355 MCU的20mA回路供电的 RTD 温度变送器参考设计提供了较少元件数量、低成本的解决方案。该参考设计利用MSP430FR2355 MCU中的片上智能模拟组合模块来控制回路电流,因此不再需要独立式DAC,如图2所示。

图2:4mA-20mA电流回路供电的温度变送器参考设计框图
该设计实现了12位输出分辨率和6μA输出电流分辨率。该设计还结合了反向极性保护,以及国际电工委员会(IEC)61000-4-2和IEC61000-4-4环路电源输入保护。 图3显示了该设计的实际硬件。
图3:采用MSP430FR2355 MCU的温度变送器参考设计
结论
工厂自动化中传感应用的增长推动着对MCU中更多模拟外设集成的需求。添加可配置的集成的模拟元件为开发人员提供了设计的灵活性,以满足工厂自动化系统的不同需求。
上一篇:传感器在臭氧检测中的应用