时间:2018-05-23 09:38
人气:
作者:admin
许多医疗、过程控制和工业自动化应用都需要精确温度测量来实现其功能。电阻式温度检测器(RTD)在这些精确温度测量中通常用作传感元件,因为它们具有宽泛的温度测量范围、良好的线性度以及卓越的长期稳定性和可复验性。RTD是由金属制成的传感元件,在工作温度范围内具有可预测的电阻。可通过RTD注入电流并测量电压来计算RTD传感器的电阻。然后可基于RTD电阻和温度之间的关系来计算RTD温度。
本文由三部分组成,第1部分讨论了比例型三线测量系统的原理和优势。在第2部分,我们将励磁电流源失配的影响与其它误差源的影响进行了比较。在第3部分,我们提供了解决方案,以便最小化或减轻励磁失配的影响。
Pt100 RTD概述
Pt100 RTD是一种铂质RTD传感器,可在很宽的温度范围内提供卓越的性能。铂是一种贵金属,作为常用的RTD材料具有最高的电阻率,能实现小尺寸的传感器。由铂制成的RTD传感器有时被称为铂电阻温度计或PRT。Pt100 RTD在0℃时阻抗为100Ω,每1℃的温度变化大约会引起0.385Ω的电阻变化。当处于可用温度范围的极限时,电阻为18.51Ω(在-200℃时)或390.48Ω(在850℃时)。Pt1000或Pt5000等价值更高的电阻式传感器可用来提高灵敏度和分辨率。
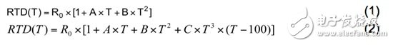
Callendar Van-Dusen(CVD)方程式诠释了RTD的电阻特性与温度(T,以摄氏度为单位)的关系。当温度为正值时,CVD方程式是二阶多项式,如方程式(1)所示。当温度为负值时,CVD方程式则扩展为方程式(2)所示的四阶多项式。

在欧洲的IEC-60751标准中规定了CVD系数(A、B和C)。方程式(3)展示了这些系数值。R0是RTD在0℃时的电阻。

图1标绘了温度从-200℃增至850℃时Pt100 RTD电阻的变化。

图1:温度从-200℃增至850℃时的Pt100 RTD电阻
三线RTD
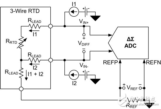
三线RTD配置很受欢迎,因为它们在成本和准确度之间取得了平衡。在所推荐的三线配置中,一种励磁电流(I1)可跨RTD元件产生电压电势。与此同时,另一种励磁电流(I2)被注入,以便从最终测量值中抵消RTD引线的电阻(RLEAD),如图2和方程式(4-7)所示。

图2:具有导线电阻的三线RTD

RTD测量电路配置
差分RTD电压VDIFF通常由模数转换器(ADC)进行转换,并被传送到处理器以供解读。该ADC可将输入电压与参考电压VREF作比较,从而产生数字输出。图3展示了使用离散性外部参考电压的三线RTD测量电路。方程式(8)则定义了基于数字代码总数、RTD电阻、励磁电流大小和参考电压的最终转换结果。该示例假设ADC具有±VREF的满量程范围。如图所示,因参考电压与励磁电流的量值、噪声和温度漂移而产生的误差会直接导致转换错误。


图3:具有外部参考的三线RTD电路
把RTD和ADC放置在比例型配置(图4)中,能获得一种更精确的电路配置,适用于三线RTD系统。在比例型配置里,流过RTD的励磁电流可通过低侧参考电阻器RREF返回到接地。跨RREF形成的电压电势VREF被提供给ADC的正参考引脚和负参考引脚(REFP和REFN)。
跨RTD和RREF电阻器的电压降是由相同的励磁电流产生的(方程式9和方程式10)。因此,励磁电流的变化会同时反映在RTD差分电压和参考电压上。由于ADC输出代码表示的是输入电压和参考电压之间的关系,故最终转换结果可换算为RTD电阻和RREF电阻的比,并非取决于参考电压或励磁电流的值(方程式11)。所以,如果励磁电流完美匹配,不影响最终转换结果,那么因励磁电流的大小、温度漂移和噪声而产生的误差就可以消除。此外,比例型配置还有助于减小外部噪声(对输入电压和参考电压而言似乎很常见)的影响,因为这种噪声也会消除。


图4:比例型三线RTD电路
励磁电流源失配误差
这两种励磁电流必须彼此相等,以实现理想的传递函数(方程式11)。励磁电流失配会改变理想的系统传递函数,因为它能降低引线电阻抵消的有效性。
当一种励磁电流被减小或增加的量达到失配规范规定的极限值时,会对传递函数产生最严重的影响。这在方程式(12)(其中Δ代表励磁电流失配)里得到了诠释。
I2的失配可导致理想传递函数发生改变(方程式13)。

通过将方程式(13)的计算结果与方程式(11)的理想传递函数进行比较,方程式(14)可计算出励磁电流失配引起的增益误差。

如果明确规定励磁电流失配用%FSR表示,那么可按方程式(15)所示计算增益误差。

可通过标准增益校准消除励磁电流失配引起的增益误差。不过,励磁电流失配通常会随温度变化而漂移,这就需要复杂的校准来予以矫正。
总结
在本文的第1部分,我们介绍了三线RTD、引线电阻抵消以及构建比例型三线RTD系统所带来的好处。我们指出,当比例型RTD配置从励磁电流的初始准确度中消除误差后,这两种励磁电流之间的失配仍会引起增益误差。
欢迎和我们一起把关注点转向本文的第2部分 —— 在该部分我们将提供对现代比例型三线RTD测量系统的分析,以便说明误差的来源,包括励磁电流失配和漂移的影响。
下一篇:用于机器人的超声波传感器模块