时间:2018-04-24 12:06
人气:
作者:admin
作者:贸泽电子Mark Patrick
虽然大规模冲突往往会导致出现技术突破,但对于和平的追求也可能推动创新。这两种途径都对于塑造当今世界有着深远的影响。
普通的商业设备与高可靠性电子设备之间有许多共同之处,历史上两者也曾互相促进。商业现货(COTS)的概念已经在国防领域存在了几十年,而开放式架构的设计理念可以说是始于高可靠性行业,但现在已经渗透到IT行业。标准的存在是因为航空航天/国防等较大的行业有大量的供应商,需要这些供应商能够彼此合作,并保持一定的竞争力。
航空航天/国防工业受益于并推动了全球电子行业的创新。国防行业的规模能够吸引投资,这往往也可以塑造其他市场的发展方向,反过来,物联网等市场的发展趋势也会对国防工业的发展产生影响。这种共生关系意味着许多为某个市场而开发的技术也会在其他市场得到应用,这有助于降低风险,从而增强半导体制造商对研发支出的总体信心。
像其他任何行业一样,航空航天/国防领域同样需要在效率与效能之间取得平衡,此领域技术的当代发展也显而易见。在某些方面,这个领域处于技术发展的前沿,比如使用增强现实技术(AR)和虚拟现实技术(VR)来帮助在正确的时间、正确的地点提供正确的专业知识。使用增强现实技术,现在可以让一名士兵由一名经验更丰富的士兵(可能位于互连世界的任何地方)进行“引导”。这不仅在危急情况下能够提供更多的专业知识,而且减少了对数量有限的有经验士兵的依赖。在医学中也是如此,一个在特定领域具有专业知识的医生可以帮助另一位医疗从业人员,但不需要他们处在同一个场合。
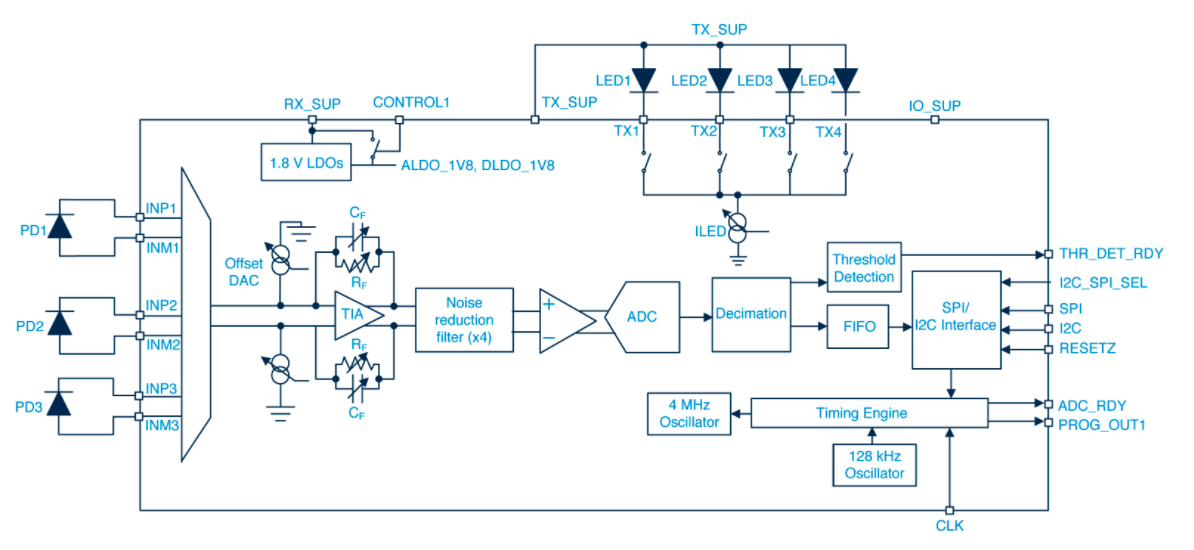
正如商业部门一样,航空航天/国防领域的一些重点应用现在集中在开发可穿戴技术的潜力,例如采用这种技术来监测已部署步兵的健康状况等。新的可穿戴解决方案(或者更具体地说是可听解决方案,因为它们戴在耳内)可以连续访问体温和心率等重要统计数据,并可跟踪和定位某个特定士兵,这一应用可通过德州仪器(TI)的AFE4410等技术方案来实现。AFE4410是一款专为可穿戴设备设计的超小型模拟前端(AFE),该设备旨在通过光学生物传感提供连续心率监测和氧气消耗等功能。这其中需要使用LED和光电二极管,AFE4410可同时驱动多达三个针对生物传感优化的LED。图1所示的框图显示了其集成的主要功能,一个跨阻放大器、ADC、128采样FIFO、可编程LED驱动器和I2C/SPI接口。高度集成的AFE解决方案采用0.4mm间距DSBGA封装,尺寸仅为2.6mm x 2.1mm。

图1:AFE4410 AFE的功能框图。
卫星定位是一个众所周知,并且经常被引用为军事领域的技术开发如何影响现代生活的例子。接收器通过与地图软件配合使用,可将高级导航功能置于大多数汽车或智能手机内,并通过用户点击即可实现。随着几个卫星系统已经在提供服务,可以实现冗余和更大的覆盖范围,接收器技术也已经足够先进能够实现更广泛的应用,例如资产追踪、个人导航和地理标记等等。Maxim Integrated的MAX2769C是一款单芯片通用型全球导航卫星系统(GNSS)接收器,适用于GPS、伽利略、北斗和GLONASS等定位平台。它集成了一个完整的接收器链路,尺寸仅为5mm x 5mm(体积非常小,几乎可用于任何设计),而其高集成度则降低了整体物料清单(BoM)成本。该器件可以使用MAX2769CEVKIT进行评估,由控制软件提供支持,不需要额外的电路。
另一个对航空航天/国防和消费领域产生重大影响的技术是无人驾驶飞行器(UAV),也称为无人机。该市场的最新发展是增大了无人机的自主性,无人机不仅能够自我稳定,而且实际上可以确定他们自己的航线。这种无人机可用于在危险或有害环境中进行侦测和维护检查,或者只是为了减少所需的人力。洛克希德马丁公司开发的Outrider即是一个最好的例子,它在最近的国防和安防设备国际展览会(Defence and Security Equipment International Exhibition)上获正式发布,这款体积小巧的无人机仅10厘米宽,重约1.7千克,能够从罐中发射,已经开发用于那些传统的、更大体积无人机所无法进入的场合下使用。
位置感知是支撑自主飞行无人机的一个重要功能,这不仅仅是GPS坐标,还包括倾斜角、姿态、旋转、速度和高度等。通过开发高精度的传感器能够测量上述参数,这些传感器正在越来越多地通过微机电系统(MEMS)技术来实现。

图2:Murata SCC2230-E02的功能框图。
MEMS的特点是尺寸小,功耗低,这使得它们非常适用于可穿戴技术以及自主式无人机。多个MEMS传感器的集成能够构建一类被称为惯性测量单元(IMU)的设备,其中许多是专门为控制和导航系统而设计。例如Murata的SCC2230-E02,它将三轴加速度计与z轴角速度传感器集成在一起,图2所示为其主要功能框图,该传感器采用Murata高纵横比(aspect ratio)3D-MEMS技术制造,通过检测由运动质量引起的电容变化,由集成信号调节ASIC可以感测和处理这些变化。所有功能都通过SPI接口访问。
雷达是一种在航空航天/国防领域有着悠久历史的技术,现在正在进入其他市场。汽车行业正朝着采用雷达技术以实施高级驾驶员辅助系统(ADAS)的方向发展,这无疑将有助于推进自动驾驶汽车的发展进程,也有可能塑造UAS/无人机市场的未来。
借助于ADI公司的EV-RADAR-MMIC2等评估平台,现在能够更加容易地获得雷达技术。该开发套件旨在为开发人员提供更多关于ADF5901 24GHz发射器、ADF5904 24GHz接收器和ADF4159 13GHz锁相环(PLL)的信息,并利用这些开发频率调制连续波(FMWC)雷达系统。
近年来,许多针对特定垂直市场所形成的技术分割无形屏障正在消失。那些曾经打算用于国防的技术(例如病毒防护软件或数据加密)现在已经应用到各个家庭。以同样类似的方式,用于记录一个人体育活动的技术现在国防领域也被用来监测士兵重要的统计数据。随着这种尖端技术变得更加易于获得和使用,我们可以期待新的应用会不断出现,这将会进一步加强不同领域的互相促进,甚至出现更伟大的创新。