时间:2025-08-21 15:27
人气:
作者:admin
以下文章来源于Open,作者碎碎思
在、电动滑板车、甚至领域,高性能是不可或缺的核心技术。而如果你对硬件有足够的热情,你会发现:传统用 实现 FOC(Field-Oriend Control,磁场定向控制)也能“搬”到 FPGA 上运行,并大大提升实时性和可扩展性。

今天我们介绍一个硬核开源项目:FPGA-FOC,它使用 在 FPGA 上实现了完整的 FOC 。
项目简介
基于 FPGA 的磁场定向控制 (FOC),用于驱动永磁同步电机 (PMSM) 或无刷直流电机 ()
FOC控制算法对采样速率和算力提出了一定的要求,使用 FPGA 实现的 FOC 可以获得更好的实时性,并且更方便进行多路扩展和多路反馈协同。
本库实现了基于角度传感器(也就是磁编码器)的有感 FOC,即一个完整的环,可以进行扭矩控制。借助本库,你可以进一步使用 纯FPGA 或 MCU+FPGA 的方式实现更复杂的电机应用。

项目名称:FPGA-FOC
作者:WangXuan95
实现语言:Verilog
控制目标:永磁同步电机(PMSM)
项目地址:
https://github.com/WangXuan95/FPGA-FOC
什么是 FOC?
磁场定向控制(FOC)是一种现代矢量控制算法,通过将三相电机电流变换到旋转坐标系,实现对电机转矩和磁通的独立控制,就像控制直流电机一样平滑、精确。
核心流程通常包括:
Clarke 变换(三相 → 两相 αβ)
Park 变换(静态 αβ → 动态 dq)
控制(对转矩与磁通分量独立调节)
逆 Park 和 SVPWM 波形生成
而 FPGA 相比 MCU 在这些高频率、高并发的运算中具有天然优势。
项目结构简析
该项目主要分为以下模块:

从结构上来看,该项目构建了一个模块化、可独立的完整电机控制架构,具备良好的教学与工程参考价值。
亮点特性
全流程仿真支持

项目内置了多个 testbench,包括对 Park/IPark、SVPWM 及整体系统的测试,初学者可以非常方便地观察波形与理解运行机制。

细节还原度高
包括 PI 控制器、速度环、电流环 等核心部分都有独立模块定义,清晰可读。
Verilog 写法规范
模块统一,命名清晰,结构良好,便于移植到不同平台或用于 SoC 项目集成。
如何上手运行?
项目链接中有开源的硬件,方便移植使用
https://oshwhub.com/wangxuan/-foc-shield
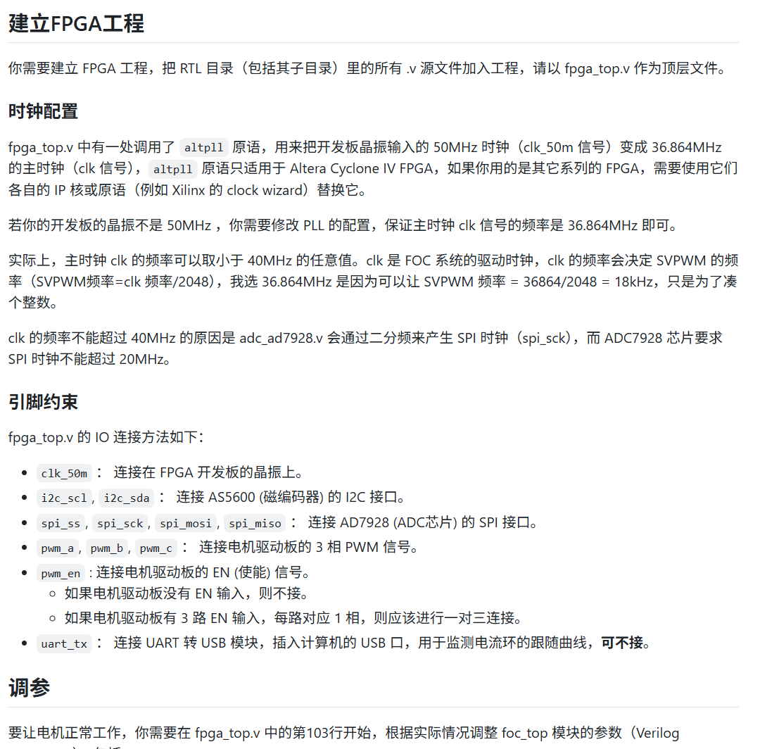
后续的工程移植及应用,项目链接中很详细:

总结
FPGA-FOC 是一个兼具工程价值与学习意义的开源 Verilog 项目。如果你对电机控制感兴趣,或想亲手写出一个真实运行的 FPGA 控制系统,不妨从这个项目开始。
Fidus Sidewinder-100集成PCIe NVMe 控制系统,有