时间:2023-08-16 16:40
人气:
作者:admin
GPMC并口简介
GPMC(General Purpose Memory Controller)是TI处理器特有的通用存储器控制器接口,支持8/16bit数据位宽,支持128MB访问空间,最高时钟速率133MHz。
GPMC是AM62x、AM64x、AM437x、AM335x、AM57x等处理器专用于与外部存储器设备的接口,如:
(1)FPGA器件
(2)ADC器件
(3)SRAM内存
(4)NOR/NAND闪存

图 1GPMC功能框图
GPMC并口3大特点
(1)小数据-低时延
在工业自动化控制领域中,如工业PLC、驱控一体控制器、运动控制器、CNC数控主板、继电保护设备、小电流接地选线等,极其注重精确性与快速性,GPMC并口“小数据-低时延”的特点显得格外耀眼,能够很好地提高数据传输效率,降低传输成本。
(2)大数据-高带宽
大数据时代对能源电力领域的数据量传输、数据处理等方面提出了更高的要求。GPMC提供了最大的灵活性,以支持四个可配置片选中不同的时序参数和位宽配置。可根据外部设备的特点,使用最佳的片选设置。可通过配置GPMC接口的时序参数和不同工作模式,最大速率可超过100MB/s。因此,GPMC“大数据-高带宽”的特点在能源电力领域扮演着重要角色。
(3)低成本-低功耗
“低成本、低功耗、高性能”是如今智能设备发展趋势,GPMC并口相对于PCIe串行接口,成本更低、功耗更低。两者都为常用的通信接口,均可满足高速通信要求,但在与FPGA通信的时候,用户往往更喜欢选用GPMC并口,因为:
1、使用低成本FPGA即可实现高速通信,而具备PCIe接口的FPGA成本则成本增长。
2、具备PCIe接口的FPGA功耗往往较大,而低成本FPGA功耗较小。一般而言,低功耗器件的使用寿命也将更长。
AM62x基于GPMC的ARM+FPGA通信方案
基于CPU直接访问方式
以AM62x为例,通过GPMC接口与FPGA连接,采用CPU直接访问方式读取FPGA端的数据,写速度可达15.501MB/s,读速度可达5.744MB/s。
此方式适合“小数据-低时延”场合。

图 2 CPU直接访问方式测试结果 程序流程说明:
(1)ARM端通过GPMC总线将数据写入FPGA BRAM;
(2)ARM端通过GPMC总线从FPGA BRAM读取数据;
(3)判断写入与读取数据的正确性,并计算读写速率。
基于UDMA访问方式
以AM62x为例,通过GPMC接口与FPGA连接,采用UDMA的方式读取FPGA端的数据,写速度可达73.90MB/s,读速度可达77.47MB/s,实际上通过配置GPMC接口的时序参数和不同工作模式,最大速率可超过100MB/s。
此方式适合“大数据-高带宽”场合。

图 3 UDMA访问方式测试结果
备注:由于测试受线材限制影响,因此测得误码率会过高。
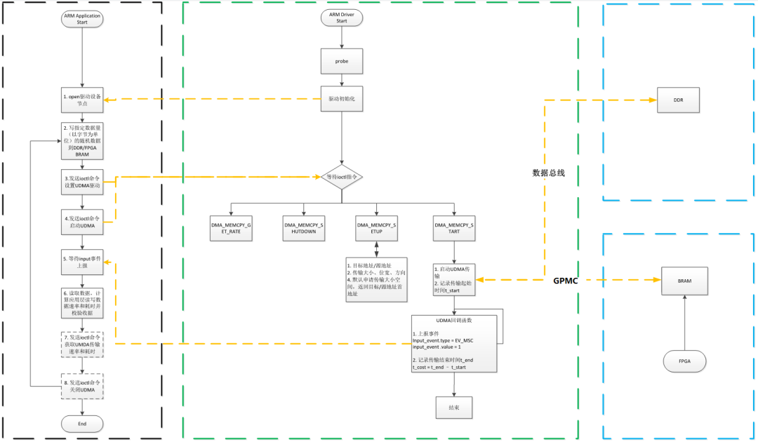
程序流程说明
ARM端:
(1)采用UDMA方式;
(2)将数据写入至dma_memcpy驱动申请的连续内存空间(位于DDR);
(3)配置UDMA,如源地址、目标地址、传输的数据大小等;
(4)写操作:通过ioctl函数启动UDMA,通过GPMC总线将数据搬运至FPGA BRAM;
(5)程序接收驱动上报input事件后,将通过ioctl函数获取UDMA搬运数据耗时,并计算UDMA传输速率(即写速率);
(6)读操作:通过ioctl函数启动UDMA,通过GPMC总线将FPGA BRAM中的数据搬运至dma_memcpy驱动申请的连续内存空间;
(7)程序接收驱动上报input事件后,将数据从内核空间读取至用户空间,然后校验数据,同时通过ioctl函数获取UDMA搬运数据耗时,并计算UDMA传输速率(即读速率)。
FPGA端:
(1)根据ARM端GPMC时序解析数据,对FPGA内部BRAM资源进行访问。BRAM的地址位宽为10bit,数据位宽为16bit,内存空间大小为2KByte(1024 x 16bit)。

图 4程序流程图
审核编辑:刘清
下一篇:嵌入式内存管理介绍
Fidus Sidewinder-100集成PCIe NVMe 控制系统,有