时间:2023-07-25 15:23
人气:
作者:admin
TTL(Transistor-Transistor Logic)是一种数字逻辑家族,由晶体管组成,广泛用于数字电路设计中。TTL电路具有以下几个常见的应用:
1. 数字逻辑门:TTL电路可以用于构建各种数字逻辑门,例如与门、或门、非门、与非门、或非门、异或门等。通过将多个逻辑门组合在一起,可以构建更复杂的电路和计算机系统。
2. 数据缓冲器和线路驱动器:TTL缓冲器用于增强和放大输入信号,以驱动更大的负载。TTL线路驱动器则用于提供较高的输出电流能力,以确保信号在长距离传输时的可靠性。
3. 时钟和触发器:TTL电路可以用于构建时钟信号发生器和各种类型的触发器,如RS触发器、D触发器、JK触发器和T触发器。这些电路在数字系统中用于实现存储和时序功能。
4. 计数器和频率除法器:TTL电路可以用于构建各种类型的计数器和频率除法器,用于计量和分频信号。这些电路在计时、频率测量和时钟分频等应用中具有重要作用。
5. 数字显示器:TTL电路可以驱动七段显示器,用于显示数字、字母和符号。通过将多个七段显示器组合起来,可以构建更复杂的数字显示和计数器应用。
以上只是一些常见的应用,实际上TTL电路还有很多其他的用途,如数据选择器、存储器、通信接口等。TTL技术已经存在数十年,虽然现在已经有了更先进的数字逻辑家族,但TTL仍然在一些特定场景下被广泛采用。
ttl门电路三大优点
TTL(Transistor-Transistor Logic)门电路具有以下三个主要优点:
1. 高噪声抵抗性:TTL门电路使用晶体管进行信号放大和切换,具有较高的噪声抵抗能力。它们通常能够在噪声环境下可靠地工作,因为其输出电平对输入电平的变化相对不敏感。
2. 低功耗:TTL门电路采用双稳态逻辑,只有在输出状态变化时才会有能量消耗。与其他逻辑家族相比,TTL门电路在待机或稳定状态下消耗的功率较低,这在某些低功耗应用中非常有利。
3. 兼容性强:TTL门电路的输入和输出电平与许多其他类型的逻辑门电路兼容。这种兼容性使得TTL可以很容易地与其他数字逻辑家族集成,并与不同类型的设备和接口进行通信。
需要注意的是,尽管TTL门电路具有这些优点,但它们也有一些限制。例如,TTL门电路的功耗相对较高,尤其在高速操作和大规模集成电路中。此外,TTL门电路的工作电压通常较高(通常为5伏),这对于某些低电压应用可能不合适。因此,在选择电路时,需要综合考虑应用的要求和TTL门电路的优势与限制。
常见的ttl电路
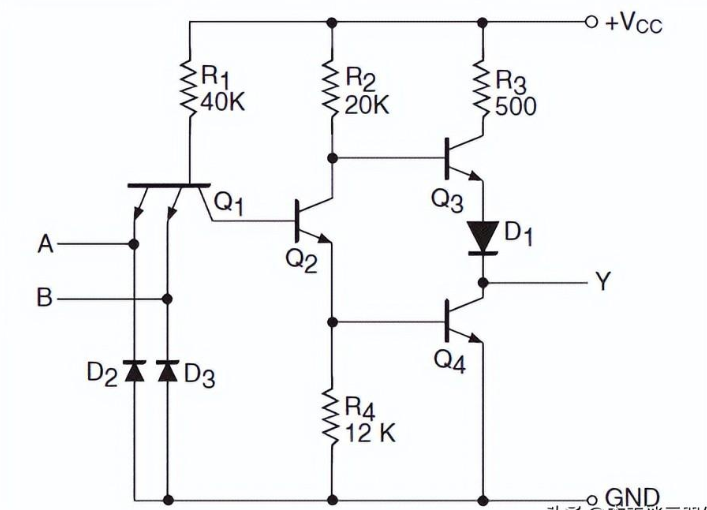
1、标准TTL电路
下图显示了标准TTL与非门的内部结构和特性。它的与非门是四路二输入型。有四个5400/740电路。简单来说,这种类型的 TTL 电路的工作原理如下。

标准TTL与非门
图中所示的 Q1 是一个双发射极NPN晶体管,这种类型的与非门类似于两个晶体管,它们的基极和发射极端子连接在一起。命名为D 2和D 3的二极管用于限制本质上为负的输入电压。
2、低功耗 TTL电路
低功耗TTL电路实现了较低的功耗和耗散。尽管完成操作的速度有所降低。上图是使用与门制作的低功耗TTL。这里用到的与非门是74L00或54L00型的,这种类型的 TTL 的结构几乎与标准 TTL 的结构相似,只是电阻值更高。对于这个增加的电阻值,电路的功耗降低了

低功耗 TTL电路
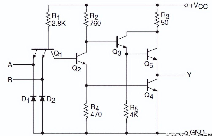
3、大功率TTL电路
与低功率 TTL 不同,高功率 TTL 是标准 TTL 的高速版本。这种类型的 TTL 的运行速度比前面讨论的要快。其功耗高于之前讨论的其他 TTL。下图是高功率 TTL 与非门。与非门是 74H00 或 54H00 类型的四路二输入。与标准 TTL 非常相似,只是 Q 3晶体管和 D 1 二极管组合已被 Q 3、 Q 5和 R 5的排列所取代。这种类型的 TTL 的运行速度更高,功耗也更高。

大功率TTL电路
4、肖特基TTL电路
肖特基 TTL电路用于加快操作时间。这种类型的 TTL 提供的速度是高功率 TTL 提供的速度的两倍。两个 TTL 的功耗相同,没有额外的功耗。下图表示基于 NAND 的基本肖特基 TTL 图。
电路图与大功率TTL非常相似,这里缺少大功率TTL的Q晶体管。用于这种TTL的肖特基晶体管是一个基极和集电极由肖特基二极管连接的双极型晶体管。

肖特基TTL电路
编辑:黄飞
Fidus Sidewinder-100集成PCIe NVMe 控制系统,有