时间:2022-03-29 15:40
人气:
作者:admin
概述IAP(In Application Programming)即在应用编程,IAP是用户自己的程序在运行过程中对User Flash的部分区域进行烧写,目的是为了在产品发布后可以方便地通过预留的通信口对产品中的固件程序进行更新升级。通常实现IAP功能时,即用户程序运行中作自身的更新操作,需要在设计固件程序时编写两个项目代码,第一个项目程序不执行正常的功能操作,而只是通过某种通信方式(如USB、USART)接收程序或数据,执行对第二部分代码的更新;第二个项目代码才是真正的功能代码。这两部分项目代码都同时烧录在User Flash中,当芯片上电后,首先是第一个项目代码开始运行,它作如下操作:
1) 检查是否需要对第二部分代码进行更新
2) 如果不需要更新则转到4)
3) 执行更新操作
4) 跳转到第二部分代码执行
图1. IAP代码执行流程

在上图所示流程中,MCU复位后,还是从0x08000004地址取出复位中断向量的地址,并跳转到复位中断服务程序,在运行完复位中断服务程序之后跳转到IAP的main函数,如图标号①所示;在执行完IAP以后(即将新的APP代码写入AT32的FLASH,灰底部分。新程序的复位中断向量起始地址为0x08000004+N+M),跳转至新写入程序的复位向量表,取出新程序的复位中断向量的地址,并跳转执行新程序的复位中断服务程序,随后跳转至新程序的main函数,如图标号②和③所示,同样main函数为一个死循环,并且注意到此时AT32的FLASH,在不同位置上,共有两个中断向量表。
在main函数执行过程中,如果CPU得到一个中断请求,PC指针仍强制跳转到地址0x08000004中断向量表处,而不是新程序的中断向量表,如图标号④所示;程序再根据我们设置的中断向量表偏移量,跳转到对应中断源新的中断服务程序中,如图标号⑤所示;在执行完中断服务程序后,程序返回main函数继续运行,如图标号⑥所示。
通过以上两个过程的分析,我们知道IAP程序必须满足两个要求:
1) 新程序必须在IAP程序之后的某个偏移量为x的地址开始
2) 必须将新程序的中断向量表相应的移动,移动的偏移量为x
AT32 USART IAP 快速使用方法
硬件资源
文档中是用AT-START-AT32F403A实验板的硬件条件为例,IAP demo源代码还包括AT32其他型号,用户只需编译对应型号工程烧录于AT-START实验板运行即可。
1) 指示灯LED2/LED3/LED42) USART1(PA9/PA10)3) AT-START实验板软件资源
1) tool_release
● IAP_Programmer.exe,PC机tool,用于演示IAP升级流程
2)source_code
● bootloader,bootloader源程序,运行LED2闪烁
● app_led3_toggle,app1源程序,运行LED3闪烁
● app_led4_toggle,app2源程序,运行LED4闪烁
注:工程基于keil v5和IAR8.2建立,若用户需要在其他编译环境上使用,请参考AT32F403A_407_Firmware_Library_V2.x.x\project\at_start_f403a\templates中各种编译环境(例如IAR6/7/8, keil 4/5, eclipse_gcc)进行对应修改即可。
IAP Demo 使用
1) 打开bootloader工程源程序,选择对应MCU型号的target编译后下载到实验板
2) 打开IAP_Programmer.exe
3) 选择正确的串口、APP下载地址和bin文档,点击Download下载,如下图
4) 观察LED2/3/4闪烁,LED2闪烁-bootloader工作,LED3闪烁-app1工作,LED4闪烁-app2工作
图2. IAP demo上位机

AT32 USART IAP程序设置
地址分布
表1. 地址分布
注:bootloader区域最后一个扇区,用于存放防止升级过程掉电的flag,用户编译修改bootloader时,要保证不覆盖flag的地址。
执行流程
IAP分为Bootloader和App两部分,应用在App中执行,升级过程在bootloader中执行。程序执行整体流程框图如下:图3. 程序执行流程
bootloader project 设置
1) Keil设置图4. bootloader project中address 1在Keil设置
2) bootloader源程序修改Iap.h文件中图5. bootloader project中address 2在程序中设置
app project 设置
IAP demo提供了2个app程序供测试用,皆以address 2(0x800 4000)为起始地址。app1 LED3闪烁,app2 LED4闪烁。以app1为例,设计步骤如下:1)Keil工程设置图6. app project中address 2在Keil设置
2)app1源程序设置
图7. app project向量表偏移在程序中设置
3) 编译生成bin文件
通过User选项卡,设置编译后调用fromelf.exe,根据.axf文件生成.bin文件,用于IAP更新。通过以上3个步骤,我们就可以得到一个.bin的APP程序,通过bootloader程序即可实现更新。
4) 开启debug app code功能
如果在设计app code过程中需要对app project进行单独调试,请按照以下操作。
a) 先下载bootloader工程
b) 再调试app工程
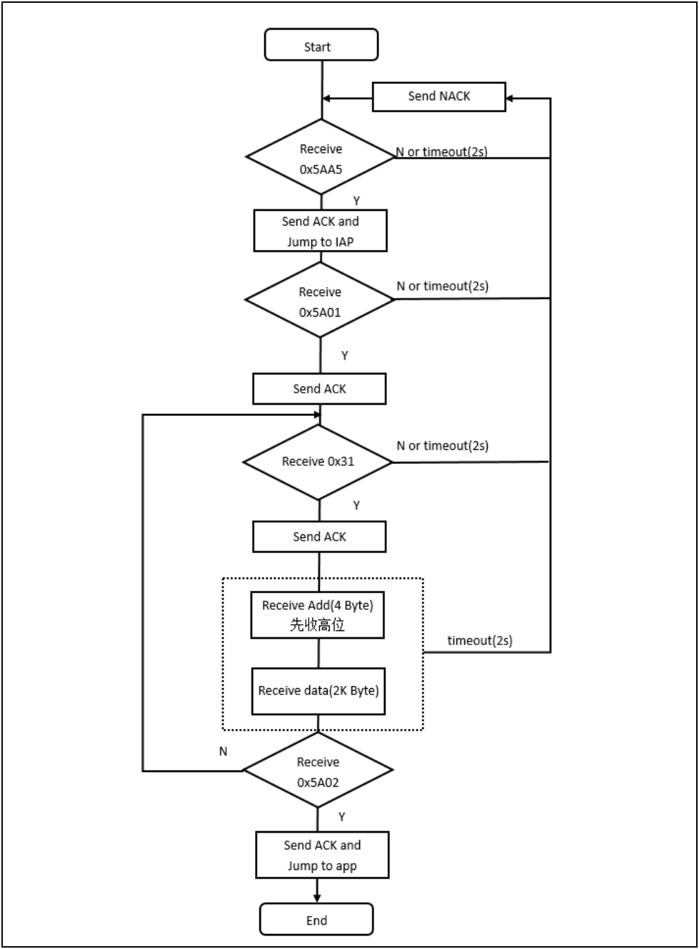
bootloader/app 与上位机串口通信协议1)上位机通信协议图8. 上位机通信协议
2) IAP端下位机通信协议图9. IAP端下位机通信协议
注: ACK: 0xCCDD
NACK: 0xEEFF
Data: 0x31+Addr+数据+chenksum(1byte)
Addr: 4bytes,高位在前
Kbytes,下载数据,不足2K内容填充0xFF
Checksum: 1byte,4bytes的Addr+2KBytes数据的校验和的低八位
关于雅特力雅特力科技于2016年成立,是一家致力于推动全球市场32位微控制器创新趋势的芯片(MCU)设计公司,专注于ARM Cortex-M4/M0+的32位微控制器研发与创新,全系列采用55nm先进工艺及ARM Cortex-M4高效能或M0+低功耗内核,缔造M4业界最高主频288MHz运算效能,并支持工业级别芯片工作温度范围(-40°~105°)。雅特力目前已累积相当多元的终端产品成功案例:如微型打印机、扫地机、光流无人机、热成像仪、激光雷达、工业缝纫机、伺服驱控、电竞周边市场、断路器、ADAS、T-BOX、数字电源、电动工具等终端设备应用,广泛地覆盖5G、物联网、消费、商务及工控等领域。
Fidus Sidewinder-100集成PCIe NVMe 控制系统,有