时间:2023-04-07 09:52
人气:
作者:admin
看《从算法设计到硬件逻辑的实现》这本电子书时,遇到了一个问题,就是有限状态机的编写中,状态编码是采用格雷码还是独热码呢?究竟采用哪一种编码呢?
采用独热码为什么节省许多组合电路?
等等问题,就这些问题我收集了一些说法,觉得很有意思,在这里我们一起讨论下。
还是先简介下有限状态机:
有限状态机是由寄存器组和组合逻辑构成的硬件时序电路,其状态(即由寄存器组的1和0的组合状态所构成的有限个状态)只可能在同一时钟跳变沿的情况下才能从一个状态转向另一个状态,究竟转向哪一状态还是留在原状态不但取决于各个输入值,还取决于当前所在状态。这里是指Mealy型有限状态机。
Moore型有限状态机的状态转移只取决于当前状态,与输入值无关。
在Verilog HDL中可以用许多种方法来描述有限状态机,最常用的方法是用always语句和case语句。下面的状态转移图表示了一个有限状态机:

上面的状态转移图表示了一个四状态的有限状态机,它的同步时钟是Clock,输入信号是 A 和 rst_n ,输出信号是 F 和 G。状态的转移只能在同步时钟(Clock)的上升沿时发生,往哪个状态的转移则取决于目前所在的状态和输入的信号(Reset 和 A)。
我们采用两种状态编码方式来实现这个有限状态机:
1)采用格雷码:



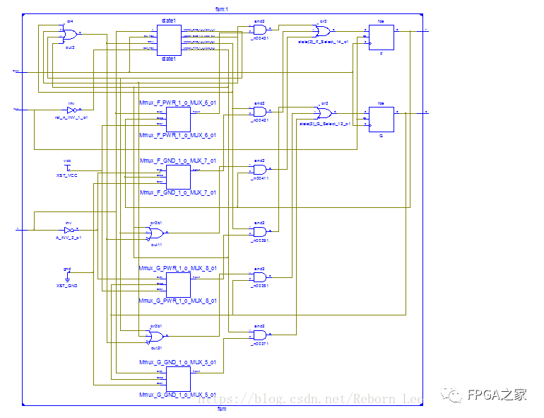
在ISE中,综合后,得到的RTL Schematic:

2)采用独热码:
程序和上面的几乎一样,只需要改下,各个状态对应的编码值即可,还有最后的default:state 《= Idle;
还是给出程序吧:




上面两个程序的主要不同点是状态编码,2)采用了独热编码,而1)则采用Gray码,究竟采用哪一种编码好要看具体情况而定。对于用FPGA实现的有限状态机建议采用独热码,因为虽然采用独热编码多用了两个触发器,但所用组合电路可省下许多,因而使电路的速度和可靠性有显著提高,而总的单元数并无显著增加。采用了独热编码后有了多余的状态,就有一些不可到达的状态,为此在CASE语句的最后需要增加default分支项,以确保多余状态能回到Idle状态。
上面所说的多余状态是:4位编码有16种,独热码只列出了4种,剩下了12种,就是多余的状态。


另一位大牛只说了一句话,但很有启发:

那我把3—8译码器的真值表给出来,确实如此。

审核编辑 :李倩
Fidus Sidewinder-100集成PCIe NVMe 控制系统,有