时间:2022-06-15 16:07
人气:
作者:admin
从配角到主角的逆袭
FPGA,属于数字集成电路中一种逻辑芯片,同类芯片包括广为人知的CPU(中央处理器)、GPU(图形处理器)以及ASIC(专用集成电路)。
FPGA是基于通用逻辑电路阵列的集成电路芯片,主要由逻辑阵列块(LAB)、输入输出单元(I/O)和内部连接线(Interconnect)三部分构成。

FPGA内部组成部分,图源丨尚普咨询

FPGA属于数字集成电路中逻辑芯片,图源丨尚普咨询
数据计算包括两种方式:
一种是利用CPU或GPU基于指令的架构编写计算所需的软件,另一种则是针对特定计算需求设计、制造出一套专用的电路,即ASIC。
FPGA是ASIC领域的一类半定制电路芯片,是在PAL、GAL等可编程器件基础上进一步发展的产物,它解决了定制电路的不足,又克服了原有可编程器件门电路数有限的缺点。
上世纪80年代,Ross Freeman和同事从Zilog 买下FPGA技术,并共同创立赛灵思,推出第一颗真正意义上的FPGA芯片XC2064。
该芯片采用2μm工艺,包含64个逻辑模块和85000个晶体管,门数量不超过1000个。因为发明FPGA,Ross Freeman于2009年被列入了美国发明家名人堂。
与现在动辄千万逻辑单元的产品相比,XC2064怎么看都像是一只“丑小鸭”[2],但它开启了可编程逻辑芯片的历史。
最初,FPGA只是充当连接各个专用芯片的胶合逻辑(Glue Logic)的角色。直到SoC-FPGA(可编程片上系统芯片)发布,单个FPGA芯片中实现一个完整电子系统成为现实的方案,FPGA才算真正走到舞台中央[3]。
此后,便是FPGA从配角逐渐逆袭成主角的故事。

FPGA的发展历史,制表丨果壳硬科技
既能设计又能计算的芯片
历史之路曲折,但FPGA应用之路是光明的。
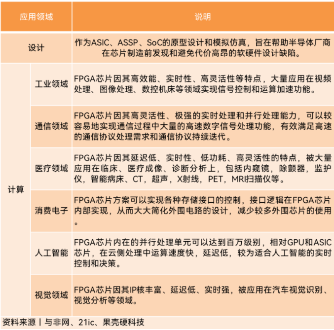
它既能用于芯片设计,又能在计算上独当一面。自身拥有硬件可编程、集成度高、并行计算能力强、延迟低等特点,并在性能、功耗、成本之间有较好的平衡。因此,工业、通信、医疗、消费电子、人工智能、视觉等领域都需要FPGA。
2.1 设计:可重构的万能芯片
FPGA最大特点是芯片内部硬件结构可重构,即硬件可编程,因此极具灵活性,号称“万能芯片”。
理论上,FPGA提供的门电路规模足够大,通过编程可以实现任意逻辑功能的电路。并且,FPGA开发流程中无需布线、掩模和定制流片等,编程后即可直接使用。
打个比方,集成电路就像一幢高楼大厦,建成后就无法改变主体结构了;FPGA就像是建房子所需的材料,想要建什么样的房子都可以自由组合,建得不好还可以拆掉重建,同样一种芯片可以满足各个领域[4]。
在芯片设计上,FPGA功不可没:
比如实现ASIC的前期的设计验证、实现CPU的原型验证(流片前确定芯片功能正确性的一种验证方式)、实现DSP(数字信号处理器)的原型验证、实现MCU(单片机)的原型验证等。
2.2 计算:执行效率极高
FPGA内部设计可简单理解为电路的设计,无论是时序逻辑电路还是组合逻辑电路,都能在电路板上电的那一刻开始工作。[5]
因此,在代码执行上更类似“电路直给”的内部原理,赋予FPGA自身延迟低和实时性强的特点,比CPU/GPU的软件指令架构执行效率更高。
另外,FPGA内部可按数据包的多少,搭建相应数量的流水线,实现数据并行和流水线并行两种并行计算方式,大幅度降低I/O及计算消耗。相对于一次只能处理一个指令集的串行计算,并行计算可以一次执行多个指令的算法。
值得一提的是,一些需要重复构建的功能模块,被编写成IP核,嵌入FPGA,包括片上处理器、收发器I/O、RAM块和DSP引擎等,大大增强了FPGA的计算性能。

FPGA的主要应用领域,制表丨果壳硬科技
FPGA vs. CPU/GPU/ASIC
有市场的地方,就会有竞争。各大厂商经常在发布会上拿FPGA与同属逻辑芯片的CPU/GPU/ASIC对比算力。
在数十年的大战中,还诞生了eFPGA和eASIC这种新生代芯片。
不过,在制程节点越来越逼近1nm极限以及摩尔定律逐步放缓的情况下,异构计算(多种不同计算芯片的组合,如“CPU+GPU”“CPU+FPGA”)成为不同逻辑芯片协同协作的契机。

CPU、GPU、FPGA、eFPGA、eASIC、ASIC各种指标对比,制表丨果壳硬科技
3.1 FPGA相较于CPU和GPU
CPU和GPU都为冯·诺依曼结构的通用处理器,与结构完全不同的FPGA没什么关系,但二者计算用途与FPGA有一定重合,因此常被人们拿来对比。
CPU适宜进行标量运算,可处理来自多个设备的计算请求,可随时终止当前运算,转向其它运算,FPGA相对CPU偏重计算效率;GPU适宜进行矢量运算,既可以图形渲染,又可以并行计算,FPGA相对GPU偏重能效比。
另外,与CPU和GPU相比,FPGA有更低的延迟:CPU和GPU均使用SIMD(单指令流多数据流)执行存储器、译码器、运算器、分支跳转处理逻辑等,FPGA则是在烧写时已确定每个逻辑单元功能和通信要求,不需要额外指令。
由于FPGA浮点计算能力出众,因此英伟达GPU的浮点计算能力是其主要对标对象。研究学者认为,架构有差别,单纯对比性能未免偏颇,实际二者擅长领域是不同的:GPU更适合深度学习算法的训练阶段,FPGA更适合深度学习算法的推理阶段和深度神经网络[6]。
3.2 FPGA相较于ASIC
ASIC在定制算法上拥有比FPGA更高的运算性能和更低的功耗,但生产后硬件算法无法被修改,且在定制化上要求非常高,因此流片量过小会导致成本升高[7]。FPGA则不需要更改硬件电路,直接更改代码,相当于拥有“无限次的后悔药”。
因此FPGA作为ASIC领域的半定制电路的一种发明,仿真ASIC再进行掩码处理和批量制造使用是FPGA的重要使命之一。传统的ASIC设计周期平均是14到24个月,如果用FPGA,开发时间平均可降低 55%[8]。
在FPGA芯片成本逐步下降后,与ASIC之间总拥有成本(TCO)差距越来越小,一些厂商也开始直接使用FPGA取代ASIC,避免ASIC前期高昂的一次性工程费用,消除最低订单数量和多芯片迭代风险和损失。

FPGA方案与ASIC方案的对比,图源丨头豹研究院
3.3 FPGA衍生出的eFPGA和eASIC
eFPGA是指将一个或多个FPGA以IP的形式嵌入ASIC、ASSP(专用标准产品)或SoC(系统级芯片)等芯片中的发展模式,拥有极强的易用性,能够降低客户集成FPGA加速器的门槛。
目前eFPGA已有大量应用,但一直没有成为市场主流,接受度有望在云计算和人工智能发展下进一步提升[9]。
eASIC与ASIC类似,都是定制类型的芯片,是将FPGA可重复编程的功能去掉,获得更小的晶片尺寸,来实现低功耗和更低的成本。
eASIC比FPGA的单位成本和功耗更低,比标准单元ASIC的上市速度更快、一次性工程 (NRE) 费用更低。
eASIC源于名字同为eASIC的公司,目前已被英特尔收购,英特尔将eASIC定位为从FPGA向ASIC过渡的中间选择,并将FPGA、eASIC、ASIC的连续生命周期的产品组合命名为“定制逻辑连续体”:FPGA拥有最快的上市速度和最高的灵活性;eASIC拥有出色的性价比,优化上市时间;ASIC拥有最高的性能和最低的功耗和成本。

英特尔的“定制逻辑连续体”,图源丨英特尔
3.4 走向异构计算
FPGA的确拥有绝佳的性能和时延优势,但芯片单价高、峰值计算能力较低、上手难度高是未能解决的问题。
逻辑芯片发展至今,单一计算体系结构已无法满足当今最流行的应用所需性能和功耗要求,FPGA正朝向异构计算的方向发展[10]。异构计算,是将不同架构处理芯片整合到一个系统内工作的方式。
具体实施的方向包括两种:其一为芯片级集成,即将CPU IP、GPU IP、DSP IP等集成到单一SoC内;其二为板级集成,将CPU、GPU、FPGA、ASIC等放在一个板上组合。
将这些不同逻辑器件整合起来,用不同架构去处理不同类型数据,根据处理速度或带宽要求进行优化,发挥CPU、GPU、FPGA、ASIC各自的专长,就能各取所需,打好组合拳。
从巨头近几年收购的动作就可看出,行业早已认识到未来计算不可能凭借单独的CPU、GPU、FPGA器件独领市场:x86架构的英特尔收购Altera FPGA,x86架构的AMD计划收购赛灵思FPGA,GPU“大王”NVIDIA瞄准Arm架构(旗下拥有CPU IP)。
FPGA正在迈向异构系统的时代。

FPGA设计发展阶段,图源丨尚普咨询
资料来源丨电子工业出版社《集成电路产业全书》 2018年9月第1版
四大巨头支配的全球市场
据知名咨询机构Frost&Sullivan预计,全球FPGA市场将从2021年的68.6亿美元增至2025年的125.8亿美元,年均复合增长率约16.4%。
经过几十年的寡头垄断和行业整合,目前全球形成以赛灵思和英特尔占据70%~80%的市场份额,莱迪思(Lattice)、微芯科技(Microchip)瓜分低功耗或细分子市场份额的局面[11]。
反观国产FPGA,目前在中国市场份额仅约4%。

国外FPGA主要公司基本情况,制表丨果壳硬科技 信息来源丨各公司官网
FPGA的比拼分为硬件和软件两个舞台,四大厂商的策略也各不相同。
4.1 硬件:“两大两小公司”的革命
FPGA的硬件技术指标包括LUT数量、DSP数量、RAM容量、User I/O数量、制造工艺、DSP工作频率、动态功耗、SerDes速率、DDR速率等。
国外厂商主要在制程、LUT(基于查找表的逻辑单元)数、SerDes(串行收发器)速率三大硬件性能指标上角逐:制程决定了芯片的晶体管密度,单位面积内晶体管越多性能越强;LUT数是FPGA基本容量单位,同样芯片大小LUT数量越多越强;SerDes速率决定着芯片与光模块间、芯片与芯片间、以太网的速度。

FPGA产品关键技术指标,图源丨安路科技招股书[12]
在硬件性能比拼上,赛灵思和英特尔一直是宿敌。虽然两家交锋的火药味儿十足,但竞争的产物也成为FPGA行业的标杆。
先是争夺全球最大FPGA:2019年8月,赛灵思宣布拥有900万个系统逻辑单元和超过2000个用户I/O的Virtex UltraScale+ VU19P FPGA。相隔仅三个月,英特尔就宣布推出拥有1020万个逻辑单元和2304个用户I/O的Stratix 10 GX 10M FPGA。
继而竞争最先进FPGA:赛灵思先于2020年3月发布Versal Premium ACAP平台,采用台积电(TSMC)7nm FinFET制程工艺、112 Gbps PAM4收发器,在逻辑密度上相当于22个16nm的FPGA;相隔一年,英特尔就宣布Agilex系列大规模量产出货,采用10nm SuperFin制程工艺,116Gps PAM4收发器(最高可达224Gbps),逻辑结构性能、功耗比相比7nm的FPGA高约2倍。
反观莱迪思和微芯科技则是坐看两巨头龙争虎斗,不与世争,不做最强,但做精巨头“看不起”的28nm制程中低端市场。FPGA专家曾向笔者表示,实际上28nm制程就能满足大部分需求,16/14/10/7nm虽然性能参数强,但成本和功耗并不划算。
相比传统bulk CMOS,莱迪思选择采用FD-SOI(耗尽型绝缘层上硅)这种工艺平衡FPGA的性能和功耗。目前莱迪思已基于三星28nm FD-SOI的Lattice Nexus技术平台,推出Certus-NX、CrossLink-NX等产品。
微芯科技主要聚焦在低功耗、低成本的28nm FPGA,并提供非易失闪存和SRAM(静态随机存取存储器)两种选择。

国外厂商代表产品部分参数对比,制表丨果壳硬科技
信息来源丨各公司官网、公司新闻
4.2 软件:轻量化编程才能继续占领市场
硬件是FPGA的基础,软件工具链是产品立足的根本,脱离软件工具链的FPGA芯片,只能看不能用。
EDA(电子设计自动化,集成电路设计的一种平台)和IP核(知识产权核,设计中可直接使用的功能模块)是两个重要工具。如果把芯片比作电脑,EDA就相当于Windows/Linux,IP核就相当于应用软件。未来EDA工具和IP核的全面性将会是FPGA厂商竞争的关键所在。
除此之外,FPGA还需要降低开发难度,来开拓市场。一直以来,设计是FPGA广被诟病的缺点。FPGA所使用的Verilog、VHDL或SystemVerilog等硬件描述语言非常难上手,相关领域的人才更是寥寥无几。
英特尔和赛灵思的思路一致,均推出一体化平台,不仅整合了旗下产品,还对不同层次的开发者提供更多简单开发选择:
传统硬件工程师继续使用硬件编程语言;
软件工程师可调用预先定义的硬件库,使用自身熟悉的C/C++/Python语言开发;AI科学家可直接使用高层次框架训练模型,使用自身熟悉的Tenserflow、Caffe开发。
莱迪思和微芯科技也正在尝试利用多种手段降低FPGA开发难度。

国外厂商软件部分内容对比,制表丨果壳硬科技
信息来源丨各公司官网、公司新闻
国产企业的追赶之路
据创道咨询统计,目前国内与FPGA相关研发企业数量在27家以上,其中已在A股上市的企业包括复旦微电子、安路科技、航锦科技,成都华微电子拟在科创板上市[13]。2021年,至少有3家企业成为FPGA市场新玩家。

国内FPGA主要公司基本情况,制表丨果壳硬科技
信息来源丨各公司官网、公司新闻、招股书
国内FPGA设计始于20世纪90年代,真正技术发展于2000年以后,起步比国外晚十多年。通过对比国际尖端产品,核心参数差距依然较大。

国内外代表厂商部分FPGA产品对比,制表丨果壳硬科技
信息来源丨各公司官网、公司新闻、招股书
芯片自主研发之路上难啃的“硬骨头”很多,特别是FPGA这种高端复杂芯片,而国内企业也正在追赶巨头。
“氪金”才能变强
研发设计FPGA有许多难点:
第一,内核架构设计、逻辑单元设计、异构单元设计、互连结构设计的难点;
第二,异构单元的芯片结构定义与设计问题;
第三,综合映射、布局布线等软件的设计难点;第四,在面积、速度、功耗上实现最优的难点[14]。
这么难怎么办?砸钱,砸钱,砸钱。
纵观安路科技、紫光同创、复旦微的关键业务数据,由于研发费用占比一度超100%,导致它们有一段时期净利为负。
事实上,国外企业长期占据大部分市场份额,通过规模效应分摊研发成本。国内企业的相关抗风险就会较为薄弱。不过,得益于政策倾斜和科研项目经费补贴,这种窘境一定程度上得以缓解。

安路科技、紫光同创、复旦微三家关键业务数据,图源丨安陆科技招股书
生态建设的坑
FPGA想要有所突破,不但需要在芯片上创新,相应的生态也要跟得上。
事实上,复旦微就曾吃过生态的亏。复旦微创始人施雷曾表示,2007年的他们的第一代FPGA性能很高,但由于没有配套软件工具链支持,很难在应用中使用。这种情况下,性能反而恰恰是最不重要的参数,对一颗FPGA芯片而言,更重要的是能与软件很好地配合。复旦微推出的第二代FPGA,重新考虑了在软硬结合上的实施,最终才得以被成功规模应用。
纵观国内知名的FPGA厂商,基本也都拥有自家的EDA软件和工具链。比如复旦微的自主研发EDA软件Procise、中科亿海微的全新软件架构和高性能算法的EDA软件eLinx1.0。
另外,国内EDA软件厂商也开始涉足自主知识产权FPGA工具。比如芯华章推出的桦捷(HuaPro-P1) 高性能FPGA原型验证系统、穹景(GalaxPSS)新一代智能验证系统等。EDA软件公司这一有利外援,能够有效增强国产FPGA的可用性和易用性。
切入市场的契机
目前国产的民用FPGA起步于消费市场,主打10K~100K逻辑单元的中低端芯片产品,逐渐涉足通信和汽车领域,并向500~1000K逻辑单元的下一目标进发。
与莱迪思和微芯科技思路类似,国产FPGA也主要集中在28nm制程节点上。现阶段赛灵思和英特尔太过强势,先进制程并不是一个好的切入点。
另外,易灵思对此解释,一颗最小的16nm FPGA NRE(一次性工程费用)就已超过一千万美元,10nm/7nm这种工艺反而会导致NRE急速上升;高性能工艺芯片功耗迟迟没有降下来,芯片尺寸也越来越大[15]。
市场进化过程中,国产FPGA厂商将提升产品的性能列为首要目标,缩小与国外厂商的差距。
根据器件发展历程以及市场应用需求发展趋势,国产自研FPGA的目标还包括:高密度、高速度、宽频带、高保密、低电压、低功耗、低成本、低价格、IP核复用、系统集成、动态可重构及单片集群。
市场总会有人唱衰国产,认为国产芯片不够高级。
对此,一位国产FPGA的代表认为:“没有竞争力的芯片都无法销售,只要有客户购买,就值得被尊重[16]。”
References:
[1] Barbara Jorgensen:Xilinx Envisions its Future Without Huawei
.EEtimes.2019.10.24.https://www.eetimes.com/xilinx-envisions-its-future-without-huawei/
[2] 孙俊杰。高云半导体:FPGA市场的搅局者[J]。中国工业评论,2017,(Z1):98-105.
[3] 王薇,杨静文,林海涛,华松逸.FPGA设计专利最新进展[J]。电子元器件与信息技术,2021,5(08):69-73+78.
[4] 刘明。 国产FPGA的创新之路[J]。 科协论坛, 2015(6):10-11.
[5] 王莹莹,牟军,周鹏.FPGA技术优势及编程实践经验总结[J]。信息记录材料,2020,21(09):83-84.
[6] 吴艳霞,梁楷,刘颖,崔慧敏。深度学习FPGA加速器的进展与趋势[J]。计算机学报,2019,42(11):2461-2480.
[7] 王俊博。 FPGA器件设计技术发展综述[J]。 科技传播, 2013(18):2.
[8] 奥利薇娅:FPGA 市场格局及国产机会.AI电堂.2021.12.07.https://mp.weixin.qq.com/s/SZ5e23xltNEVPMbAlhv3tQ
[9] 许子皓。瑞萨入场 FPGA市场格局或迎来变数[N]。中国电子报,2021-11-23(008)
[10] 异构化、平台化、IP化人工智能时代FPGA展现新趋势[J]。电子技术与软件工程,2019,(12):12-13.
[11] 易灵思官微:易灵思总经理:本土FPGA易灵思看本土发展与芯片短缺.2021.12.10.https://mp.weixin.qq.com/s/0zyrsaAGVIhJGRAZ46JCzA
[12] 上海安路信息科技股份有限公司:首次公开发行股票并在科创板上市招股说明书.2021.11.09.http://www.cninfo.com.cn/new/disclosure/detail?orgId=9900048391&announcementId=1211530537&announcementTime=2021-11-09
[13] 沐遥:风口上的FPGA:国内厂商现状及未来趋势。创道硬科技.2021.11.10.https://mp.weixin.qq.com/s/6c88HnfAyL2Sod8gJ3Pdig
[14] 王海力。 浅谈国产FPGA芯片的产业化之路[J]。 中国电子商情(基础电子), 2013, 000(005):60-65.
[15] 易灵思张永慧:如何孕育中国FPGA的生态.2022.1.24.https://mp.weixin.qq.com/s/6PfeJ6a4_fjhPQGZc1PAhA
[16] 包永刚:从进口替代到全球一流!中国第一家上市的芯片设计公司,成立仅用“5分钟”。雷峰网.2021.11.23.https://mp.weixin.qq.com/s/q9rj3Xyj6zV5X3cWBdmrUA
上一篇:FPGA也能片上调试吗?
Fidus Sidewinder-100集成PCIe NVMe 控制系统,有