时间:2020-11-12 12:02
人气:
作者:admin
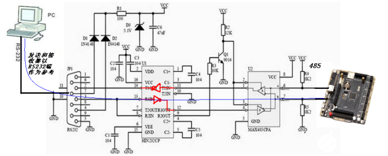
在网站上,看到RS232转RS485的一个电路图,如下图所示。元件主要是HN232CP和MAX485CPA,也就是TTL转232电路和TTL转485电路的结合体。可是这个电路却不好分析,几经查找与思考,才得到一点觉悟。

此电路在使用时,PC机RS232公口或者标准串口接“直连串口通讯线”的一端,串口线的另一端接接该电路最左端的RS232接口上;右端就是RS485输出端。注意串口通讯线分为“直连线”和“交叉线”,这里用的是“直连线”。这是因为标准串口的2脚、3脚分别为“接收端”和“发送端”。该电路的发送端(T1OUT)和接收端(R1IN)分别接的是3脚和2脚,已经对发送端和接收端进行了交叉调换,所以用直连线就可以了。
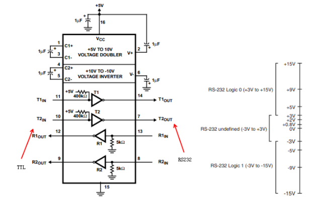
在正式分析之前,先看一下HIN232的结构框图,有助于我们接下来的分析。当然此结构图也就是电平转换,但需要注意的是信号的流向,从哪儿进来,又从哪儿出去。此外,RS232是负逻辑电平,我们可以认为逻辑“1”的时候,RS232对应的是-12V;逻辑“0”,RS232对应的是+12V。

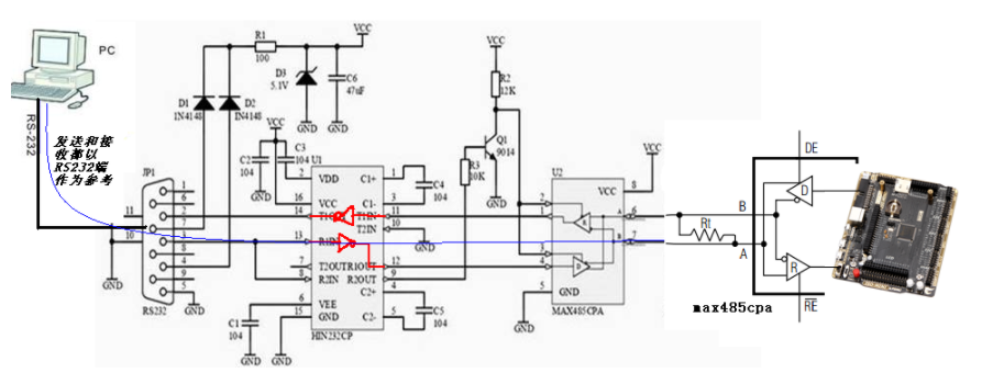
以RS232端作为参考端,在接收时,数据从RS485端向左通过转换电路中绿线所示的通路流向RS232端。处于接收状态的接收端,不会发送数据,也就是处于等待状态,此时TX管脚输出逻辑1(协议规定)。TX在串口公口上对应的引脚是管脚3,RS232是负逻辑,所以输出-12V,经过反相调整后输出TTL高电平,约4.6V。再经过三极管的Q1反相,输出低电平,RE、DE都为低电平的时候,MAX485处于接收状态。

发送的情况有些复杂,需要耐心分析。数据从RS232端向右通过转换电路中蓝线所示的通路流向RS485端。当输出逻辑低电平,TX(3管脚)对应输出+12V,经过反向调整输出TTL低电平,约0.4V。再经过三极管的Q1反相,输出高电平,RE、DE都为高电平的时候,MAX485处于发送状态,可以正确的将逻辑低电平发送。

倘若输出逻辑高电平的时候,TX(3管脚)对应输出-12V,经过反向调整输出TTL高电平,约4.6V。再经过三极管的Q1反相,输出低电平,RE、DE都为低电平的时候,MAX485处于接收状态,如何会将1发送出去呢?

MAX485发送和接收逻辑电平转换关系表

从转换关系表--左图中,可以看出当RE、DE都为低电平的时候,输出为高阻态,也就是说此时485总线是处于高阻态。当232转485电路发送的时候,最右边的总线节点处于接收状态,意味着此节点上的max485cpa的RE、DE都为低电平(通常我们把RE、DE短接)。从转换关系表--右图中可以看出,485总线高阻态的时候,它接收的结果是1。这不正是我们要发送的数据吗。
或许人提出这样的疑问:既然转换电路中的max485都已经处于接收状态了(RE、DE都为低电平),为何又说它在发送数据1?这是由于一帧数据的发送,包括起始位0、有效数据区、停止位等。从左边向右边传输1帧数据的时候,肯定会先发起始位0以同步右边的接收器。紧接着,加入发送数据1,虽然转换电路中的max485处于接收状态,虽然此时的总线为高组态,但是右边的接收器仍然要把这个高组态翻译成1,并且保存起来,只是因为这个传送已经启动,要把一帧数据完全接收。
所以,可见这样的发送,是从最右端接收数据的角度来说。整个发送过程,转换电路中的max485可能不断的切换发送与接收的状态,但是从接收端来讲,始终是在接收数据,这是行的通的。
编辑:hfy
Fidus Sidewinder-100集成PCIe NVMe 控制系统,有