时间:2020-11-13 16:27
人气:
作者:admin
本文主要介绍数字-数字编码中的双极性码。双极性码是使用两个以上的电平值进行编码,无线路信号代表一种信号逻辑状态,正电平和负电平交替代表另一种状态。
MLT-3
MLT-3即Multi-Level Transmit-3,多电平传输码,MLT-3码跟NRZI码有点类似,其特点都是逢“1”跳变,逢“0”保持不变,并且编码后不改变信号速率。与NRZI码不同的是,MLT-3是双极性码,有‘-1’、‘0’、‘1’三种电平,编码后直流成份大大减少,可以进行电路传输,100Base-TX采用此码型。
MLT-3的编码规则如下:
如果下一输入为“0”,则电平保持不变;
如果下一输入为“1”,则产生跳变,此时又分两种情况:

AMI
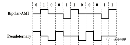
AMI即Alternate Mark Inversion,亦称“交替信号反转”,逻辑0由空电平表示,而逻辑1由交替反转的正负电压表示。

Pseudoternary
Pseudoternary是用零值电平代表二进制数1,用正负交替变换的电平代表二进制数0。可以说是双极性AMI编码的另一种形式。

Scrambling
双极性AMI连续长串0时,伪三进码连续长串1时,会出现同步问题。因此加入扰码技术,将可能产生恒定电平的比特序列用足够多的跳变替换掉,以满足同步的要求(高速高效)。
加入扰码技术的编码方式主要有BnZS、HDB3等。
B3ZS即Bipolar with three-zero substitution,三阶双极性码,T3线路用此编码。
编码规则与HDB3相同,只是编码后能允许最多连“0”的个数从HDB3的三个减小到两个。

B8ZS即Bipolar with 8-zero substitution,双极性8零替换编码,北美的编码方式。基于双极性AMI,如果出现连续八个0,且其前导比特1是正电平,则八个0比特被编码为:0 0 0 + - 0 - +,如果出现连续八个0,且其前导比特1是负电平,则八个0比特被编码为:0 0 0 - + 0 + -,其中有两个码元违背了AMI编码规则(所谓“扰乱”),亦不可能是由噪声产生。接收方检测到这一组编码后,会将其还原为连续八个0的比特序列。


HDB3即HighDensity Bipolar of order 3 code,三阶高密度双极性码。高密度双极性3零编码,欧洲和日本的编码方式。
基于双极性编码,当原码没有四个以上连“0”串时,AMI码就是HDB3码。如遇到连续四个0比特时就在编码中用含有一个或两个正负电平的脉冲来制造“扰乱”,以便同步。遇到连续四个0比特即“扰乱”,而不是连续八个0比特,故曰“高密度”。
编码规则:根据前导比特1的极性和自上一次替换后传输的比特1的数目,按四种方式相应改变编码。


Fidus Sidewinder-100集成PCIe NVMe 控制系统,有