时间:2018-10-11 09:36
人气:
作者:admin
本文导读
电机控制的保护工作对整个系统至关重要,是评估控制系统性能的重要指标。在对电机进行控制时,非常容易出现过流、堵转、短路、过压、欠压、漏电、过热等各种异常情况,本文给大家介绍S12ZVM常见的电机保护手段!
概述
在对电机进行控制时,非常容易出现过流、堵转、短路、过压、欠压、漏电、过热等各种异常情况,在这种情况下,就需要一些保护手段,来保障整个系统安全并且使其恢复正常工作。
所以说电机控制的保护工作对整个系统至关重要,是评估控制系统性能的重要指标。
S12ZVM是NXP推出的一款专门针对电机控制的单芯片解决方案,其针对电机控制的保护手段完全满足目前系统要求,接下来将为大家简单介绍本方案及其一些主要的保护手段。
方案简介
S12ZVM系列产品是NXP为BLDC和PMSM控制精心设计的单芯片解决方案,内部集成了S12Z内核的处理器、栅极驱动器、稳压器、两路运放、CAN控制器、LIN收发器等,完全满足电机控制的应用,其资源基本上是为电机控制量身打造!
保护手段
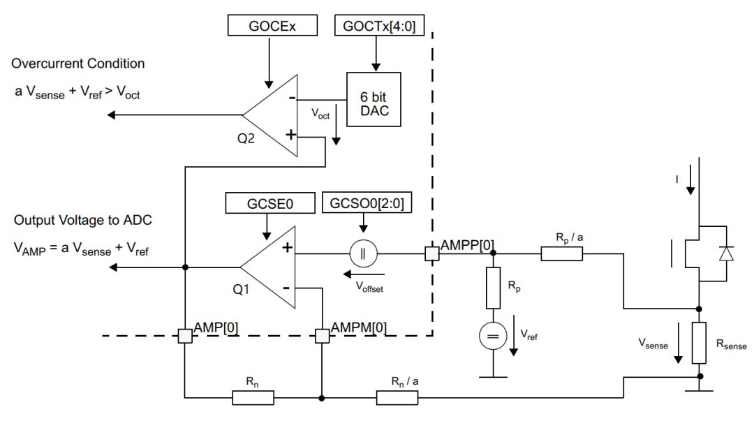
1、快速的过流保护当发生电机堵转、MOS短路等异常情况时,电流往往非常大,严重影响控制系统安全,保护应能在极短的时间内响应。
S12ZVM内部集成两路运放,下图是其电流处理示意图。

Q1是一个运放,可放大采样电阻电压,其输出可直接给到内部ADC;
Q2是一个比较器,比较器的负输入端是过流阈值(GOCT),当通过放大后的电压超过阈值,可直接触发中断,这部分功能通过寄存器设置,上电初始化之后是纯硬件操作,反应极快。
当电机发生负载过大、异物卡死、机械故障、轴承损伤等情况时,如果没有传感器的位置信号,电机极易堵转。
S12ZVM在基于方波和正弦波时有不同的堵转检测策略。
在方波方案中,当电机稳定运行时,连续的几个周期的换向时间差异不会很大。正是基于这点,通过判断连续六次换向时间平均值是否介于最大值的一半、最小值的两倍之间,可轻松的监控电机是否换向异常,如果连续多次换向异常,则很有可能产生堵转。
正弦波的检测方法相对方波较为复杂,采用的是反电动势校验法。首先,我们可以通过转速和反电动势系数计算到一个反电动势值;其次,我们还可以通过αβ坐标系的电压和电流来计算得到一个反电动势,如果多个周期内算得两者差异比较大,则很有可能产生堵转。
S12ZVM针对上述两种方案都有高可靠性、高成功率的代码供参考。
3、灵敏的过压保护和欠压保护电机在低电压运行时转矩急剧下降,将造成电动机严重过载,电机的自启动将发生困难。当电压过高时,容易造成电机绕组绝缘击穿,损坏电机。

针对过压和欠压,常用的方式是通过采集母线电压来判定。S12ZVM内部的HD可直接采集母线电压,并且直接送到内部ADC。同时,还可以设置欠压和过压阈值,一旦超过阈值,直接触发中断。
4、省心的温度检测和过温保护S12ZVM内部集成温度传感器,可直接检测芯片晶圆温度。S12ZVM的Vbg REF和温度传感器复用同一个内部ADC通道,可以通过VSEL选择,运行中可以更新,方便又省心。同时还可以设置高温检测中断,如果高于设置的阈值,则直接触发中断。

采集出来的值可以通过如下公式进行换算,特别需要说明的是,S12ZVM温度传感器需要进行补偿和参数调整,才会使得结果更加真实。
VHT(temp) = VHT(150) - (150 - temp) * dVHT
结束语
S12ZVM是为BLDC和PMSM控制量身打造,内部集成控制所需的所有资源,使得电机控制简单而又高效。ZLG具有丰富的电机控制经验、强大的技术支持团队,帮助您缩短开发周期,再也不用担心电机控制安全了!
推荐课程:
张飞软硬开源,基于STM32BLDC直流无刷电机驱动器视频套件
http://t.elecfans.com/topic/42.html?elecfans_trackid=fsy_post
Fidus Sidewinder-100集成PCIe NVMe 控制系统,有