时间:2018-07-03 09:47
人气:
作者:admin
工业电子产品的发展趋势是更小的电路板尺寸、更时尚的外形和更具成本效益。由于这些趋势,电子系统设计人员必须降低印刷电路板(PCB)的尺寸和成本。使用现场可编程门阵列(FPGA)和片上系统(SoC)的工业系统需要多个电源轨,同时面临小尺寸和低成本的挑战。集成柔性功率器件可以为这种应用显著降低成本,减小解决方案尺寸。
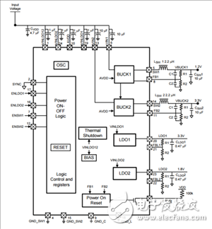
集成柔性功率器件在同一封装内包含多个DC/DC转换器。这些DC/DC转换器可以是单个封装中的降压转换器、升压转换器和/或LDO的任何组合。图1是一个示例功能框图,其中LM26480包括两个2MHz高效1.5A降压转换器和连个300mA LDO。

图1:LM26480功能框图
让我们通过一个例子来说明使用集成的柔性功率器件的好处。设想设计为由SoC或FPGA控制的无人机设计电源管理系统。图2显示了该系统中的四个组件,它们完全匹配电源管理IC(PMIC)。

图2:分立与集成功率管理对比
所示的两种电源解决方案都能产生四个独立的电源轨,为系统的全球定位系统(GPS)、输入/输出、核心电压和双倍数据速率类型3(DDR3)供电。在这两个选项中,前端开关模式电源有效地将无人机电池的电压降至5V电源电压,如图2的输入所示。分立组件可以进一步降低此5V电源(如选项1所示)或集成器件(如选项2所示)。
想象一下,使用四个独立的器件为这个系统供电:两个LP3982300mA单通道LDO和两个TLV620842A降压转换器。您可以使用这些分立的DC/DC转换器为系统供电,但仍需要四个独立的有源组件。考虑到有源组件具有最高可靠性问题,这可能不是最佳解决方案。
替代解决方案可以使用集成柔性功率器件,仅利用单个IC就能提供系统期望的电压和电流能力。如图2所示,这提供了许多益处。
首先,与分立解决方案相比,集成解决方案的成本效益高20%。其次,与四个分立器件的组合电路板空间相比,PMIC解决方案需要的电路板空间低10%。第三,集成器件需要的外部组件少于分立解决方案,这进一步减小了整体尺寸和成本。减少物料清单(BOM)器件数量可以提高可靠性。
因此,在设计需要多个电源轨的系统时,尤其是在需要FPGA或SoC电源的应用中,请考虑集成柔性功率器件。
Fidus Sidewinder-100集成PCIe NVMe 控制系统,有