时间:2017-09-19 18:32
人气:
作者:admin
阻塞与非阻塞赋值
首先从名字上理解,阻塞赋值即赋值没完成,后边的语句将无法执行,非阻塞刚好与其相反,即赋值完不完成并不阻碍后续程序的执行,所以我们常说非阻塞赋值的对象并未立马得到新值,如果从时序来看,被赋值对象会比赋值对象差一个周期。
有了上述理解之后,我们就很容易明白为什么阻塞赋值的对象会立即发生改变,在中我们多接触到的是时序电路,并不希望被赋值对象立即改变,所以有对于组合电路而言,常用阻塞赋值,时序电路常用非阻塞赋值。
先看一个大家都熟悉的例子:
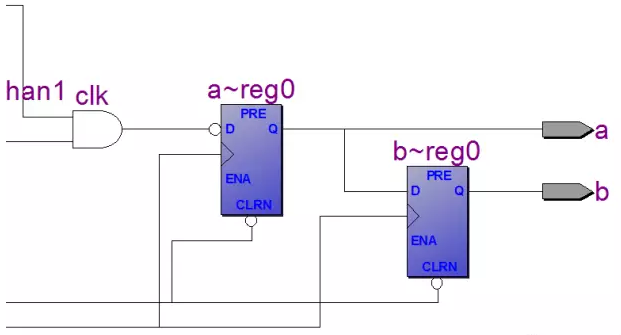
先看非阻塞代码:

clk为主时钟分频之后的时钟,clk先赋值给a,然后a在赋值给b,看一看生成的电路图

可以看出是两个触发器,而且前一个触发器的输出是后一个触发器的输入,再来看看阻塞的


由于完全为组合电路并未有触发器产生,从结果来看两种的区别

相信大家能够很容易看出哪个是阻塞的,哪个是非阻塞的,从非阻塞的时序来看,a比clk延迟了一个主时钟,b比a又延迟了一个主时钟,这不是我想说的重点,我想让大家看看a和b是什么时候开始发生变化的,教材上一直说是当整个进程结束时,a和b的值才发生更新,试问你知道什么时候进程结束么?从仿真结果来看,还不如理解为,在每个时钟的上升沿到来时a,b的值立即改变,只不过比原始差一个时钟周期。
Fidus Sidewinder-100集成PCIe NVMe 控制系统,有