时间:2023-03-01 12:23
人气:
作者:admin
本期将详细介绍NCE管控析私有云的组网方案,让大家在高级网工之路上更进一步。
组网方案
为了提升网络的安全性,使业务接口的流量负载均衡,NCE把网络划分为多个相互隔离的网络平面,分别为客户端/北向网络、南向网络和异地容灾网络。NCE组网方案图如下。
图1 组网方案图

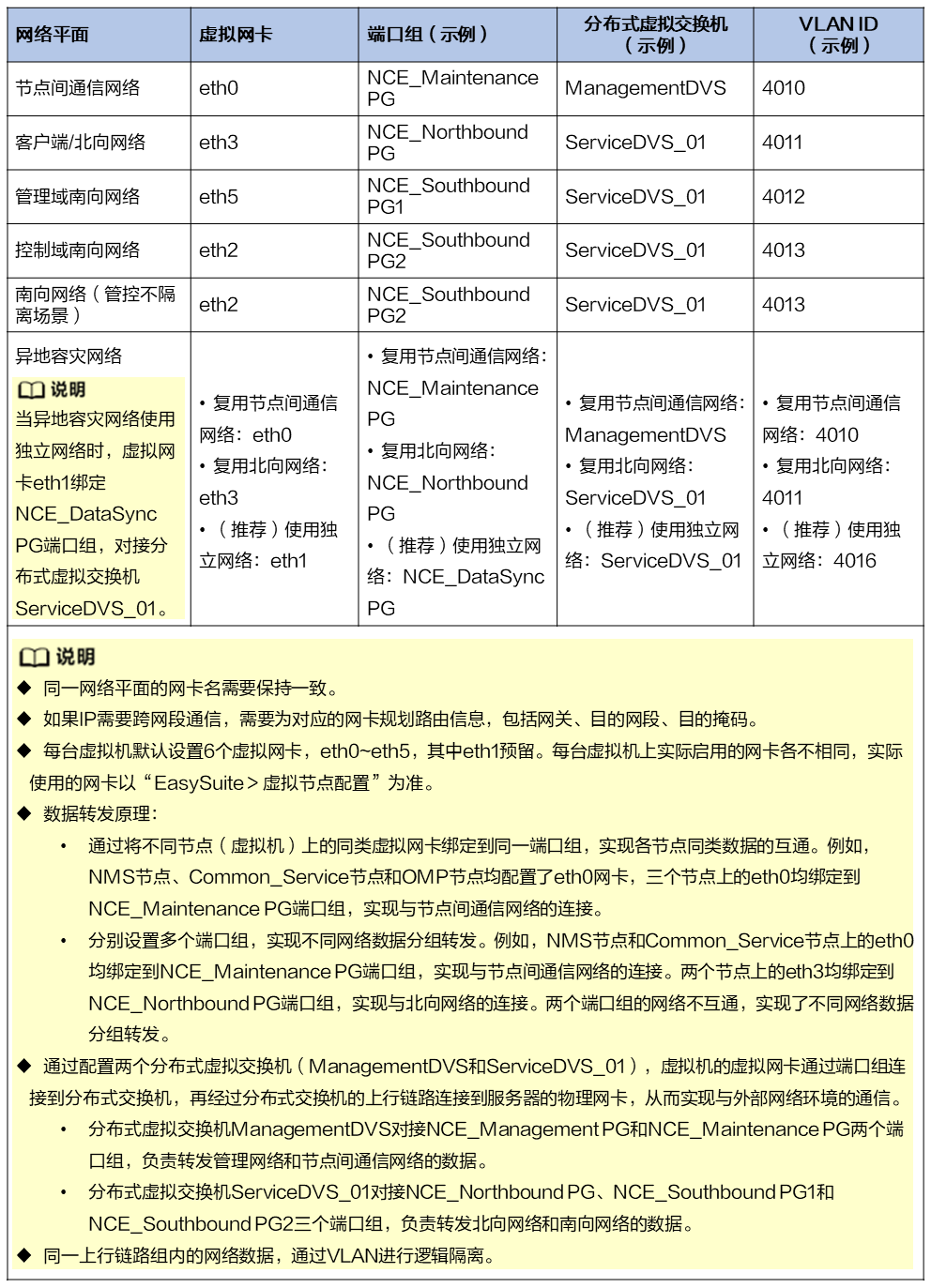
表1 NCE组网方案解读

NCE私有云各网络平面的作用如下表。
表2 网络平面说明

网络架构
架构图以异地容灾复用节点间通信网络为示例:
图2 网络架构图

表3 网络架构图说明

编辑:黄飞
上一篇:光敏电阻在光控开关的应用简析