时间:2023-02-05 10:20
人气:
作者:admin
首先总结了主流量子通信网络组成部分、所用技术及现有标准进展情况,同时分析了其在实际落地应用中的痛点与难点,对相应问题进行深入分析。通过引入区块链技术,分析分布式账本技术应用在量子通信中可能的契合点与优势,并对基于区块链系统的量子通信应用安全性提升方案进行了总结。最后给出了基于区块链的量子通信组网安全性提升方案。
0 1
概 述
量子通信是基于量子物理原理的新型通信方式。其中量子密钥分发基于量子力学中的不确定性、测量坍缩和不可克隆等原理,可以提供高安全性的量子密钥。基于量子密钥分发的量子加密通信具有高可靠、防窃听、防破解的特点,可被广泛应用于安全通信领域。目前,量子通信常常特指量子加密通信。另外,可进一步通过多种技术及设备的组合,搭建多维度、全连接、高安全性的量子通信网络。
虽然理论上量子通信技术实现了无条件安全,但由于落地应用架构中不同安全因素的存在,量子通信网络在自身安全性方面仍面临诸多问题与挑战。区块链技术的存在恰可弥补量子通信应用的安全性问题,提升其整体安全性。本文首先介绍了主流量子通信网络的组成部分,并分析其技术原理与安全层面痛点难点问题。然后对量子通信行业现状与标准化现状进行了总结。最后,通过引入区块链技术,针对所述痛、难点问题,给出在区块链与量子通信领域结合的思考与应用建议。
0 2
现有技术及痛点问题
2.1 量子通信网络
量子通信网络基于量子通信原理,网络内不同终端间通过对称量子密钥、专用量子通信设备、链路等对信息进行加密传输,对对称量子密钥进行安全协商,具有极高安全性。
量子通信网络根据覆盖范围与应用场景的不同可包含量子城域网、量子骨干网、量子局域网等,且基于不同量子通信技术。常用的量子通信网络包含量子密钥分发(QKD)、量子随机数发生器(QRNG)与量子密钥池(云)、量子密钥中继等部分,来提供量子通信网络所需密钥生成、分发、加解密等功能。
2.1.1 量子密钥分发
量子密钥分发(Quantum Key Distribution,即QKD)是一种基于“单光子不可克隆定理”等量子力学基本原理实现信息理论安全的密钥分发过程。通过使用BB84、BBM92、GG02等协议完成量子密钥的分发,其安全性已经得到严格证明。再结合一次性密码(OTP)技术,可以保障信息传输的“无条件”安全。
一般来说,QKD技术包含离散变量QKD(DV-QKD)与连续变量QKD(CV-QKD)2种。最基本的QKD通常由一对通过量子信道和经典信道连接的量子密钥分发设备构成。根据ETSI在QKD标准中的定义,通用QKD架构如图1所示。

图1 QKD架构
该架构主要包含以下4个部分。
a) 经典链路:完成控制信令传输、量子密钥协商等工作。
b) 量子链路:完成量子比特串的传输。
c) QKD发送端:产生量子密钥,生成、调制与发送量子比特串。
d) QKD接收端:接收、测量、解析来自发送端的量子比特串,拥有密钥序列对比、筛选、错误率检测等功能,并取得与发送端相同的对称量子密钥。
2.1.2 量子随机数发生器
传统的随机数发生器主要有伪随机数发生器(PRNG)与混沌物理随机数发生器(CRNG),但均无法保障真随机性。伪随机数发生器多由计算机算法构成,但由于其与初始条件强相关,因此实质上具有周期性且可被预测;混沌物理随机数发生器基于经典物理定律中的混沌宏观过程(如噪声),但其实际实施较为复杂,且其物理模型在实际操作时可能被模拟。
量子随机数发生器(Quantum Random Number Generator,QRNG)利用量子物理过程,可快速、大量生成由量子叠加态坍缩理论等量子随机性原理保障的真随机数。QRNG物理集成度高、不可被预测、无法被三方窃听、满足OTP的要求、过程可监控与验证,适用于IoT设备等连接数量大、资源的瞬时性大量消耗的场景。
量子随机数发生器根据量子随机源种类的不同,主要有基于光学系统原理与单光子计数原理2种方案。根据国际标准[ITU-T Y.1702(2019)]《量子随机数发生器架构》,一个量子随机数发生器的功能模块主要包括量子熵源、熵源原始数检测、熵验证及可选的后处理等模块等。量子随机数发生器的模型示意如图2所示。

图2 量子随机数发生器架构
在实际应用落地时,量子随机数发生器往往需要搭配相应的存储机制以完成量子真随机数的存储与分发。该存储机制可由本地量子密钥池或位于云端的量子密钥云构成。量子密钥池(云)与QRNG设备或芯片通过经典线路连接,用于接收并存储量子密钥。量子密钥消耗设备接入量子密钥池(云)中即可获得量子密钥。
2.1.3 量子密钥中继
量子密钥分发虽然可以实现点到点无条件安全的量子密钥传输机制,但受光子信号在光纤内指数衰减、探测器暗记数、误码率、过噪声等诸多理论、技术、设备方面的制约,QKD在实际落地应用中的传输距离仅几十至百千米左右。利用量子密钥中继技术,可以较好地拓展点对点QKD系统的密钥传输距离,并利用QKD与量子密钥中继共同构成量子密钥分发网络(Quantum Key Distribution Network,QKDN)。量子密钥分发网络可在网络域内现有节点间实现量子密钥分发,适用于域内多用户设备端到端密钥分发的场景。《量子密钥分发网络-功能架构》(ITU-T Y.3802(2020))标准中,对QKDN功能架构进行了规范。
目前量子密钥中继存在量子中继与可信中继2种方案。量子中继使用量子物理原理与量子纠缠技术,实现量子态的存储、转发与超远距离分发。但目前对于量子中继技术的理论研究与标准化进程均不足,因此暂无法达到实际应用水平。目前主流的量子密钥中继方案为量子密钥可信中继。可信中继将远距离量子密钥传输场景切分为多个短距离量子密钥分发流程,即通过多段点对点QKD系统对量子密钥进行处理与转发,实现量子密钥中继,完成量子密钥的超远距离传输。该方案虽安全性不如量子中继,但其易于实现,且理论架构较为简单,系统搭建较为便捷,因此被广泛用作落地应用方案。
基于QKD的量子密钥可信中继通常由量子密钥发送端、量子密钥中继节点(由量子密钥加密、解密设备构成)、量子密钥接收端与量子链路构成。最基本的量子密钥可信中继架构如图3所示。

图3 量子密钥可信中继模型
其中,量子密钥发送端用于生成和发送密钥,量子密钥接收端用于接收与解析密钥,量子密钥可信中继节点用于量子密钥的转发。根据可信中继架构的不同,量子密钥可信中继方案可细分为密钥链式中继方案、密钥异或存储中继方案、集中调度密钥中继方案3种。量子密钥可信中继可以大幅提升传统点对点QKD系统的传输距离,可以配合QKD共同搭建量子密钥分发网络。
2.2 痛点问题
2.2.1 QKD
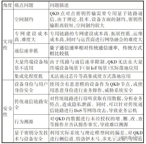
虽然量子密钥分发可以在理论上实现“无条件”安全的量子密钥传输机制,且可以通过量子态一致性发现任何链路中存在的窃听行为,然而在实际业务应用场景下,QKD均由于理论限制、工艺限制、模型偏差等因素的影响存在实用性与安全性痛点问题,如表1所示。
表1 QKD安全性痛点问题

2.2.2 QRNG与量子密钥池(云)系统
QRNG与量子密钥池(云)结合,可以很大程度上弥补QKD在传输距离、专网建设、大量终端设备场景、通信速率、集成化程度等实用性方面的痛点问题,但是与QKDN相比,其密钥分发过程的安全性有所下降。因此虽然QRNG与量子密钥池(云)结合可以保障密钥生成安全、密钥拥有真随机性、满足一次一密的要求,且优于传统的中心化密钥分发机制,但其依旧面临着与传统中心化密钥分发机制相同的痛点问题:
a) 身份安全:需要确认QRNG硬件、量子密钥池(云)接入设备身份安全、存储基础设施身份安全。
b) 传输安全:由于设备获取量子真随机数的方法是通过传统通信链路连接至量子密钥云/池中获取,而非采用量子专用链路,因此需要有效手段保障量子真随机数在传输过程中的安全。
c) 存储安全:量子真随机数作为量子密钥被大量存储至集中化的量子密钥池(云)或量子密钥云中,需要有效手段保障存储基础设施本身的可信与安全,防止其被恶意窃取或操控。
d) 应用安全:对用户而言,设备应当有足够的用户身份识别与权限控制系统,保障量子随机数在应用时不存在非法的调用或篡改;对量子密钥而言,设备应当建立量子随机数验证机制,即验证用户所获取的随机数、QRNG芯片生成的随机数、量子密钥池(云)内存储随机数的一致性。
2.2.3 量子密钥可信中继
量子密钥可信中继本质上是通过可信中继技术将多段QKD级联并使用统一管控系统进行量子密钥路由,因此其面临与QKD相同的痛点问题。除此之外,量子密钥可信中继还存在一些特有问题。
a) 中继站安全:在执行量子密钥中继时,需要搭建存放可信中继节点硬件设备的量子中继站。然而,量子密钥在中继站中的安全性较低,存在密钥中途泄露的风险。同时,量子密钥中继站需要保障高物理安全、监管安全、网络安全,并拥有高可用的准入权限控制,以防止密钥在中继站的泄露。
b) 网络安全:由于量子密钥可信中继是由多个可信节点串联而成的通信链路,因此其会面临单点故障、网络攻击(如DoS、木马、节点攻击等)、恶意身份、数据窃听等网络安全问题,导致量子密钥中继服务中断或安全性下降。
总体而言,不同量子通信技术的对比如表2所示。
表2 不同量子通信技术对比

0 3
行业现状与标准化现状
3.1 行业现状
3.1.1 QKD网络工程应用
QKD网络作为当前量子通信应用中理论完善、布局较早且标准化进程较为完善的技术,结合量子密钥可信中继技术,行业中可实现长距离、多节点的量子密钥分发。目前基于QKD网络的量子通信网络已经进入初步实用化部署阶段,量子设备提供商、运营商等已经研究出了较为完善的组网方案,且已经联合搭建并落地了很多较为成熟的量子局域网、量子城域网与量子骨干网等通信网络,为网络域内成员提供安全可信的量子密钥服务。
对于QKD网络而言,国内外组织机构也有大量量子密钥分发相关的PoC测试、应用用例,并在积极探索应用落地。我国在基于QKDN的量子通信网络研究领域一直走在世界前列。
世界范围内具有代表性的试点应用参见表3。
表3 基于QKDN的行业代表性应用

3.1.2 量子随机数发生器与量子密钥池(云)
与QKD依赖于量子链路设备组网的方案不同,量子随机数发生器方案采用量子物理原理生成量子随机数,依托于传统存储机制并基于传统网络进行密钥分发,因此其无需进行专网搭建,也无需大量点对点使用专用量子设备,因此备受厂商青睐。
采用离散量子源的量子随机数发生器,可以通过半导体制造技术被封装为量子随机数发生器芯片集成至手机、IoT设备等小型移动设备的SoC中,用于在加密、验证及身份识别过程中提供无法预测、无重复规律的真随机数,保障服务安全。量子密钥池(云)较QKDN而言更为简单高效、体量更小、架构更简单、应用搭建更易。
各领域中有代表性且较为成熟的量子密钥池(云)如表4所示。
表4 量子密钥池(云)各领域代表性应用

3.2 标准化现状
目前量子通信领域的国际、国内标准正在被逐渐推进与完善。国际方面,以ITU、ETSI为首的标准化组织对QKD、QKDN、QRNG等功能架构与安全性进行了清晰详细的定义与规范;国内方面,以CCSA为首的标准化组织对量子密钥分发网络、量子保密通信组网、量子可信中继等给出了清晰的分层功能与架构、模块、接口、测试方法等的清晰定义与规范。
3.2.1 ETSI
ETSI于2010年开始逐步推进量子通信方向的标准化进程,并围绕量子密钥分发、抗量子密码学等制定了较为完善的标准。ETSI的 QKD与QSC主要负责推动量子通信相关的标准化工作。相关标准如表5所示。
表5 ETSI QKD与QSC量子通信相关标准

3.2.2 ITU-T
ITU-T在QKDN架构方面的规范较为完善,且其架构被接受程度高,是很多标准组织在制定量子通信相关标准时的参考架构。ITU-T的QIT4N焦点组负责推动量子相关标准化工作。同时,SG13与SG17等工作组围绕QKDN、QRNG、量子通信安全等发布了多项标准,最知名的包括ITU-T Y.3800-3804系列标准。相关标准架构如表6所示。
表6 ITU-T SG13与SG17量子通信相关标准

3.2.3 ISO
ISO对量子通信相关的标准化工作正在推进中。在QKD方向,主要的标准编写工作由ISO/IEC JTC 1/SC 27(信息安全、网络安全及隐私保护)组负责。其目前在编的标准为ISO/IEC 23837系列标准。
3.2.4 CCSA
CCSA的量子通信相关标准化进程工作由ST7 WG1与WG2负责。ST7 WG1主要负责对量子通信架构、测试、接口、协议等进行研究与标准化;ST7 WG2承担量子信息处理相关工作,对底层器件、设备、技术等标准化工作。
0 4
区块链+量子通信应用思考
4.1 区块链技术简介
自2008年中本聪提出“比特币”概念后,区块链技术逐渐被人熟知。区块链技术又称为分布式账本技术(Distributed Leger Technology,DLT),具有多方参与、去中心化、不可篡改、可溯源、去人工化等特点。区块链会存储每一笔交易记录的时间戳并依次存储于账本中,并在参与交易的多方之间同步,实现分布式架构。
区块链技术采用分布式架构,去除了中心化的功能体,将整体系统原有的中心化管理方式转化为由链上参与的各方作为节点通过共识算法与智能合约机制共同参与和维护,并可为链上参与方建立无需事先建立信任的业务体系与流程,提高系统的全局安全性与稳定性。区块链的分布式架构如图4所示。

图4 区块链的分布式架构
4.2 “区块链+量子通信”应用探讨
区块链技术与量子通信应用结合,可用于解决量子通信系统在身份、数据安全、网络安全、行为记录与溯源等方面的量子通信系统痛点问题。具体而言,其提升主要体现在以下4个方面。
a) 身份安全:将设备与用户身份在区块链系统上注册,并获得由区块链颁发的证书(或其他身份凭证)。当进行量子密钥操作时,通过区块链平台进行如下验证。
(a) 设备身份验证:将设备软硬件状态、设备关键信息与配置形成快照存储至链上并生成所需证书,用于业务发生时建立系统和设备的身份信任。
(b) 用户身份验证:使用DPKI技术取代传统基于PKI的X.509方案进行身份验证,防止恶意用户登录量子密钥APP完成量子密钥调用。
b) 数据安全:利用区块链防篡改、可溯源、无条件可信的特性,保障量子通信系统中关键信息(身份、密钥、配置等信息)的数据完整性、可用性与保密性,防止数据原因导致系统错误或服务中断。
c) 行为溯源:可将量子通信系统的关键行为(如:设备/用户注册与身份信息、密钥处理、存储、传输记录,信息处理、存储、传输记录,密钥协商记录等)上链存储至日志中,便于提供监管与审计。
d) 权限控制:使用区块链的智能合约对量子通信系统进行权限控制改造,实现自动化、可溯源、可信的权限控制机制。
4.3 “区块链+量子通信”技术应用场景
4.3.1 基于区块链的量子通信系统中跨域身份管理
可利用区块链技术取代传统CA身份认证机制,实现设备的身份跨域、跨厂家、跨运营商场景下的互认。基于传统的CA机制,若进行跨域业务场景下的身份验证与设备识别操作,则需要采用如图5所示的树形结构,即通过逐层向上寻找根CA节点的方式进行身份识别与验证。

图5 传统树状CA机制架构
使用区块链技术进行设备身份管理,可以通过区块链为设备签发CA证书,或使用区块链管理网络域为设备下发的CA证书。当进行身份验证时,利用区块链内数据的可信性可实现快速多方CA互验,并降低跨域操作的验证步骤复杂度,增强身份验证效率,避免传统树状架构潜在的单点故障风险。图6所示为基于分布式架构的身份验证机制示意。

图6 基于分布式架构的身份验证机制
4.3.2 基于区块链的量子通信系统中设备关键信息管理
可利用区块链技术的数据可信性、不可篡改性对量子密钥设备的关键信息进行管理,保障设备身份可信,以保障密钥的正确传输。
如图7所示,在实际应用中,设备需要首先收集自身的设备信息(包括但不限于:硬件信息、设备状态等)与量子密钥模块参数配置(包括但不限于:IP地址、光模块所配置参数等)。并分别生成其对应的摘要数据,将所述摘要信息进行整合并存储于区块链。

图7 基于区块链的量子通信系统中设备关键信息管理
当进行业务操作需要对设备身份进行关键信息验证时,发送设备将除量子密钥外,所述摘要数据发送至接收端设备中,接收端设备采用同样的方式整合2个摘要信息,并与区块链内存储值进行验证,以此保障密钥传输安全。
4.3.3 量子密钥池(云)场景下的设备身份验证
区块链亦可实现量子密钥池(云)场景下的设备身份验证与随机数完整性验证。
与2.2中类似,设备首先收集自身数据并在区块链中存储所述数据的摘要值。根据安全性需求不同,收集的数据可包含设备的硬件信息、状态信息、参数配置等。区块链端验证所述摘要,并为设备下发设备CA或密钥。
当设备向量子密钥云请求量子随机数时,区块链端验证设备证书或密钥的真实性,完成身份验证流程,并将身份验证结果发送至量子密钥云中。量子密钥云可根据验证结果决定是否向设备发送量子随机数。若发送,将量子随机数的摘要上链,用于设备接收量子密钥后进行随机数完整性校验,保障身份安全、数据安全与传输安全。
0 5
总 结
本文介绍并分析了区块链与量子通信应用结合的场景,通过分析量子通信网络应用的痛点问题与安全性风险,提出了结合区块链技术构建“区块链+量子通信”方案。
作者简介
任杰,助理工程师,硕士,主要从事区块链技术、量子通信技术及相关应用研究工作;
薛淼,高级工程师,博士,主要从事区块链技术、标准及应用研究工作;
赵春旭,高级工程师,博士,主要从事高速光通信及量子通信技术的应用与研究工作;
王光全,教授级高级工程师,学士,主要从事高速光纤通信技术及应用研究工作。
编辑:黄飞