时间:2014-09-23 13:46
人气:
作者:admin
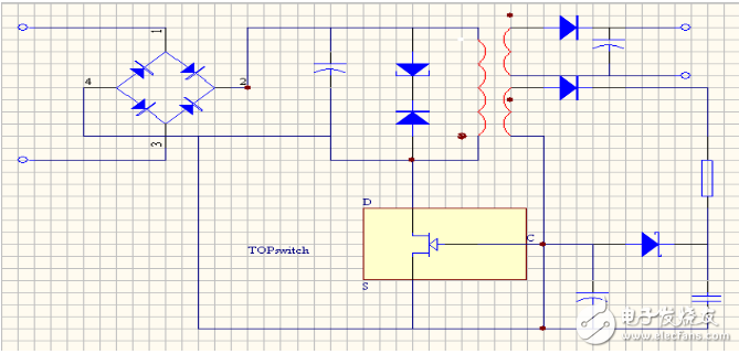
开关电源工作形式的选择: 在开关电源电路中,基本类型有4种:单端反激式、单端正激式、半桥式和全桥式。对于100 W以下的开关电源,多采用单端反激式变换器,反激式功率变换电路中的变压器,除了起隔离作用之外,还具有储能的功能。反激式功率变换电路结构比较简单,输出电压不受输入电压的限制,亦可提供多路电压输出TOPSwitchⅡ系列应用于单端反激式变换器,典型用法所示:

图a

图b

图c

图d
电路分析:(a)将偏置线圈通过限流电阻直接作为TOPSwitchⅡ控制极的输入;(b)在(a)的基础上增加了稳压管,是(a)的增强型;(c)中输出电压通过光耦作用于TOPSwitchⅡ控制极,在输出电压反馈精度上有所提高;(d)在(c)基础上增加了精密基准TL431,使得输出稳压精度和负载调整率都能获得较高的精度。4种变换电路的效果如表所示:

采用单端反激式开关电源,这种反馈控制电路的最大特点是:在输入电压和负载电流变化较大时,具有更快的动态响应速度,自动限制负载电流,补偿电路简单。反激电路适应于小功率开关电源。
上一篇:电表费率系统电子电路设计
下一篇:输出整流滤波电子电路设计