时间:2010-08-29 09:13
人气:
作者:admin
本文介绍了Si4313主要特性,功能方框图,应用案例图和参考测试板电路图。
Silabs 公司的Si4313是单端通用ISM频段接收器,工作频率240–960 MHz,灵敏度–118 dBm,数据速率0.2 - 128 kbps,采用FSK, GFSK和OOK调制方案,电源电压1.8 到3.6 V,主要用在遥控,健康监视器,气象站和个人数据资料记录。
Si4313主要特性:
Frequency range = 240–960 MHz
Sensitivity = –118 dBm
Low power consumption
Data rate = 0.2 to 128 kbps
FSK, GFSK, and OOK modulation schemes
Power supply = 1.8 to 3.6 V
Ultra low power shutdown mode
Digital RSSI
Wake-up timer
Auto Frequency Calibration (AFC)
Clear channel assessment
Programmable RX BW 2.6–620 kHz
Preamble detector
RX 64 byte FIFO
–40 to +85℃ temperature range
Integrated voltage regulators
Frequency hopping capability
On-chip crystal tuning
20-pin QFN package
Low BOM
Single capacitor matching network
Power-On-Reset (POR)
Single-ended antenna Configuration
Si4313应用:
Remote control
Weather station
Personal data logging
Health monitors
图1。Si4313功能方框图
图2。Si4313应用案例图
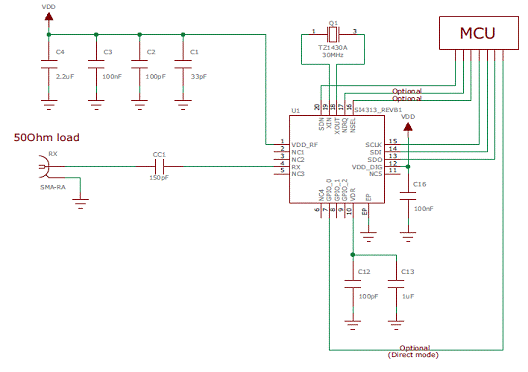
图3。Si4313参考测试板电路图