时间:2010-08-29 15:11
人气:
作者:admin
双向噪声抑制技术和清晰语音引擎可以实现清晰语音通信。影响语音通话质量的噪声干扰,通常包含近端本地的外在环境噪声干扰和远端无线传输夹杂在语音中的噪声干扰。外在环境噪声影响包含两个方面:由于声音的遮蔽效应,周围环境噪声会影响本地听者,当噪声足够大时,甚至无法听清对方的声音;环境噪声混杂在语音中,经过无线传输到对方的听筒中,使对方难以听懂。针对这些干扰,需要相应的技术来抑制噪声,增强语音,实现清晰语音通信。富迪科技(Fortemedia)公司推出的FM31系列芯片是专门针对手机市场推出的基于公司阵列麦克风(SAM)专利技术,全数字接口和数字处理的清晰语音处理芯片。数字阵列麦克风技术采用空间滤波、DSP处理技术,实现心形的试音区域,定向、定距拾取本地声音信号,抑制了周围环境噪声,消除声学回声,提升上行通话质,使对方获得清晰的语音。清晰语音引擎(BVE)技术,可以根据环境噪声大小,频谱特性,自动调节听筒中的下行语音的音量和频谱能量,使本地用户能够听清楚。同时,对于对方送过来的语音进行消噪,减小本地噪声。
FM31系列芯片主要功能及特点
专门针对手持设备设计,采用130nm优化设计技术,超低功耗,数字和核工作电压1.2V,输入输出电源1.8V,输入/输出引脚可以承受3.3V;典型功耗25mW,采用24个引脚的QFN封装,引脚间距0.5mm,外形尺寸4mm×4mm;内建锁相环(PLL),支持多种时钟输入。
FM31系列芯片是全数字接口和数字处理芯片,外围元器件非常少。独有的数字麦克风(PDM)接口支持一个或两个全指向的ECM或MEMS数字麦克风阵列。两路数字音频信号接口可以配置成内部集成电路声音(I2S)或脉冲编解码(PCM)接口,正常处理模式支持8kHz或16kHz的音频数字信号,直通模式支持48kHz的多媒体音乐信号。主机通过串行主机接口(SHI)总线下载参数,控制芯片。手持模式支持定向,定距近场拾音,抑制外在环境噪声,上行噪声抑制最大可达35dB;清晰语音引擎(BVE)可以根据本地环境噪声强度和频谱特性,提升手机下行接收器的音量和频谱,实现清晰语音功能。免提模式支持远距离拾音,动态范围控制可以改善语音可懂度,提升全双工性能。
FM31在手机平台中的设计和应用
系统连接:根据手机平台模拟基带和数字基带之间的数字音频接口格式,是否有CODEC芯片等,采用相应的连接方式。例如,爱立信手机平台(EMP)有两个I2S接口,可以将FM31置于模拟基带和数字基带之间(见图1)。当使用模拟阵列麦克风时,两路信号经过模拟基带芯片放大、滤波、模数转换处理以后,分别在I2S的左右通道输出到FM31的I2S输入引脚RxDc。当使用数字麦克风时,拾取的近端信号经过阵列数字麦克风放大并转换成PDM信号,从FM31的PDM输入引脚输入。经过数字信号处理器时域和频域的回声消除和噪声抑制,从TxDp送到数字基带,通过无线网络传送到对方。下行信号从数字基带I2S输入到FM31的RxDp,作为回声消除的参考信号,同时,经过噪声抑制和清晰语音引擎得处理,从TxDc送到模拟基带,模拟基带模数装换后放大推动听筒或喇叭。当使用外置音频编解码器时,使用图2所示的连接方式。

图1 FM31系列芯片在EMP手机平台典型应用

图2 FM31系列芯片在含有COEDC芯片的手机平台典型应用
电源:使用单独可控的1.2V低压降直流稳压器给FM31的核和锁相环电路供电,并使用磁珠和电容滤波。数字输入输出引脚电源VDDIO可以根据外部系统的电压来选择,范围为1.8~3.3V。数字麦克风电源可以使用VDDIO。
数字麦克风接口:FM31提供给数字麦克风1.024MHz的时钟信号。麦克风拾取声音信号64kHz过采样转换成脉冲密度调制(PDM)的数据流送给FM31,其内置数字滤波器将数据流降低成16kHz采样率16位的脉冲编码调制接口(PCM)信号(见图3)。主麦克风(MIC0)和参考麦克风(MIC1)的数据分别位于时钟信号的低周期(A0→B0→C0→D0→E0…)和高周期(V1→W1→X1→Y1→Z1…)。

图3 FM31数字麦克风接口信号
I2S接口:FM31两路数字音频信号接口,通过参数可以配置成内部集成电路声音接口(I2S),正常处理模式支持8kHz或16kHz的音频数字信号,共享时钟和同步信号直通模式支持48kHz的多媒体音乐信号。I2S接口可以配置成主模式,提供外设时钟和帧同步信号,或者配置成从模式,时钟和帧同步信号从主机获得,在帧同步为高的周期为左声道或右声道音频数据,数据可以是零时钟延时或一个时钟延时,可在时钟上升沿或下降沿被锁定。图4为I2S格式举例:I2S下降沿锁定数据,数据一个时钟延时,帧同步高为左声道数据。
I2S接口可以配置成单声道的脉冲编码调制接口(PCM),支持8位A律、μ律,13位PCM符号扩展,13位PCM零扩充和16位线性PCM格式。

图4 I2S格式举例
控制接口和时钟信号接口:控制端口包含复位控制(RST#),省电控制(PWDN#),直通控制(BP#)和串行主机接口(SHI)。SHI接口用来配置FM31的参数,最大支持400kHz的时钟信号,SHI上拉电阻使用2.2kΩ。FM31内建锁相环,可以支持多种时钟输入:在3~32MHz之间按1MHz步长增加,或在4.096~32.768MHz之间按2.048MHz步长增加。
软件控制和工作模式切换:FM31工作模式包含上电的初始化配置,省电模式,唤醒模式,手持模式,免提模式和直通模式。上电的初始化配置:外部时钟开始产生并输入到MCLK,打开VDDIO,省电控制和直通控制设置高电平,复位控制为低电平,等待1ms以后,打开VDDC/P,再等待1ms以后,复位控制设置成高电平,最后等待10ms以后完成复位。通过串行主机接口下载FM31初始化参数,完成初始化配置,将省电控制置低,FM31进入到省电模式,关闭主时钟MCK。当有电话进或出,或录音、播放音乐时,打开主时钟,将省电控制置高,唤醒FM31,复位控制为低电平超过100μs,再将复位控制设置成高电平,等待10ms以后完成复位,主控制器根据工作模式通过串行主机接口下载相应参数。手持和免提模式切换时,将复位控制设置为低电平超过100μs,然后将复位控制设置成高电平,等待10ms以后完成复位,下载免提或手持模式的参数。通话完成以后,等待一段时间以后将省电控制置低,FM31便会关闭主时钟MCK,进入到省电模式。
参数调试:包含系统参数配置和性能参数调试。系统参数配置包含时钟频率配置,芯片接口配置和系统增益分配。根据主时钟频率,设置锁相环分频系数;根据基带芯片连接方式和数字接口格式配置两路I2S或PCM接口的格式和上下行信号路径;根据系统信号大小,合理分配模拟和数字域的增益,满足发送和接受响度、失真度的要求。性能参数调试包含清晰语音引擎参数,噪声抑制和回声消除参数的调试。噪声抑制调试分为上行降噪参数调试,下行稳态噪声抑制参数调试。调整上行噪声抑制时,分别测量两个麦克风近距离讲话和远距离噪声的信号差别,根据差异设置麦克风自动校准参数;通过活动语音检测指示调整时域噪声抑制参数,调整频域噪声抑制参数和残余噪声平滑参数,使在语音质量的情况下,噪声抑制性能达到最优。调试下行稳态噪声抑制参数,设定噪声抑制的分贝数,调整低频和高频段的噪声增益。
清晰语音引擎(BVE)参数调试,测试正常情况下听筒输出信号的大小,根据听筒喇叭的功率余量,设定各个频段提升的幅度(见表1)和清晰语音引擎各个频段的划分。通常,因为喇叭功率的限制,可以提升的音频总功率较小,要保证好的效果且语音总体功率增大不多。语音能量集中在低频,而人耳对高频敏感,利用这些特性,可以将低频段语音(频段1,2)不做提升,而少部分提升频段3,充分提高频段4,5。在模拟的不同强度噪声环境下,调整麦克风拾取的各个频段噪声触发阈值,喇叭各个频段的最大输出,使安静环境下清晰语音引擎不被触发。调整喇叭输出的动态范围控制参数,最大增益时使最大语音峰值出现时,喇叭不破音。图5为实际测试的清晰语音引擎(BVE)效果,下方的频率曲线是安静环境下的语音,上方的频率曲线是环境噪声达到90dB时候,BVE引擎启动后的效果。实际测量安静时语音总有效功率为-38.65dB,BVE启动以后语音总有效功率-33.81dB,总功率提升了4.84dB。实际的频率特性比较,低频段语音幅度一样,而中高频被提升了10dB左右,这样保证在嘈杂环境下可以听得更清楚。

图5 实际测试的BVE效果

对于回声消除参数,免提模式和手持模式需要分别调试。手持模式只需要调整线性回声消除的参数,免提模式需要调整线性回声和非线性回声参数,通过时域和频域的参数调整,使回声消除性能和双工性能达到最优。

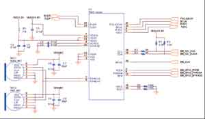
图6 FM31系列芯片的典型应用原理图
FM31系列芯片典型应用原理图:图6为FM31芯片的典型应用原理图。两个数字麦克风使用同一组电源,根据外部控制系统的输入/输出的接口电压,数字麦克电源和FM31的VDDIO使用相同电源电压,以使数字信号电平匹配。通过L/R选择引脚设定为低来选定主麦克风(MAIN MIC),即靠近使用者嘴部的麦克风;L/R选择引脚设定为高作为参考麦克风(REF MIC),即靠近耳朵的麦克风。两路麦克风信号在时钟的高低周期送到FM31,转换解调为两路麦克风信号。C4,C5用来稳定1.2V的核电压,需要靠近芯片引脚。磁珠B1和C2,C3组成低通滤波器,滤除电源的干扰,同时防止锁相环的噪声从电源反串,电源VDD1.2V的引线应尽量短并靠近电源引脚。电阻R3,R4调试用,当没有主机控制FM31时,可以断开R3,R4,连接到串行主机接口转接板,通过电脑的使用调试工具实时调试和优化FM31的参数。