时间:2010-05-26 16:28
人气:
作者:admin
基于MCP200x设计的LIN双向半双工通信方案
This device provides a bidirectional, half-duplex communication physical interface to automotive and industrial LIN systems to meet the LIN bus specification Revision 2.1 and SAE J2602. The device is short circuit and overtemperature protected by internal circuitry.The device has been specifically designed to operate in the automotive operating environment and will survive all specified transient conditions while meeting all of thestringent quiescent current requirements.
MCP200X family members:
• 8-pin PDIP, DFN and SOIC packages:
- MCP2003, LIN-compatible driver, with WAKE pins
- MCP2004, LIN-compatible driver, with FAULT/TXE pins
MCP200x 系列主要特性:
• The MCP2003 and MCP2004 are compliant with LIN Bus Specifications 1.3, 2.0 and 2.1 and are compliant to SAE J2602
• Support Baud Rates up to 20 Kbaudwith LIN-compatible output driver
• 43V load dump protected
• Very low EMI meets stringent OEM requirements
• Very high ESD immunity:
- >20kV on VBB (IEC 61000-4-2)
- >14kV on LBUS (IEC 61000-4-2)
• Very high immunity to RF disturbances meets stringent OEM requirements
• Wide supply voltage, 6.0V-27.0V continuous
• Extended Temperature Range: -40 to +125℃
• Interface to PIC® MCU EUSART and standard USARTs
• Local Interconnect Network (LIN) bus pin:
- Internal pull-up resistor and diode
- Protected against battery shorts
- Protected against loss of ground
- High current drive
• Automatic thermal shutdown
• Low-power mode:
- Receiver monitoring bus and transmitter off, (5 μA)
MCP200x 应用:
The MCP2003/4 transceivers are appropriate for applications in the automotive market, including rain sensors, sunroofs, window lift and many other sensor or actuator-based systems. The devices are also appropriate for many non-automotive applications, including those in the industrial (e.g. large lawn mowers, golf carts, metering and door locks); medical (e.g. motors and control panels on wheel chairs, and hospital beds); and appliance markets (e.g. washing machine and stove control panels and sensors).
图1.MCP2003方框图
图2.MCP2004方框图
图3.MCP2003典型应用电路
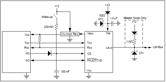
图4.MCP2004典型应用电路
图5.MCP200x应用框图
下一篇:有限带宽信号的采样和混叠分析