时间:2010-05-30 11:21
人气:
作者:admin

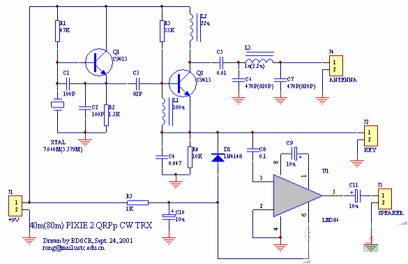
元件选择
所有电感选择色环电感,其中L3在80米波段时使用2.2uH。C6和C7在80米波段时使用820pF。三极管Q1和Q2并没有严格的规定,放大倍数在100到200之间的硅NPN三极管都能正常使用,比如,9011,9013,9018,8050,2N2222A,2N3904等,推荐Q1和Q2都使用9013或都使用2N3904。晶体需是基频晶体,7.060M和7.042M晶体在天线都有售。建议在电路板上晶体和L3、C6、C7处使用插座,以便切换波段或频率。如为了增大发射功率,可以使用12V电源,但需将C10增加到100u左右。
调试方法
焊接结束应检查是否存在短路,若无,加上9V叠层电池,接上耳机,不要接天线,正常情况下应该听到微小的“沙沙”声,接上天线噪音增加或者可以听到一些信号,整机电流在10mA以下。若听到很大的啸叫声或电流过大,说明电路自激,解决办法是在“SPEAKER”两端接一个103瓷片电容,若无效,再在LM386电源滤波的10uF电容两端并接一个103瓷片电容,若仍无效,在9V电源输入端并接一个103瓷片电容。至此接收应基本正常。
图2 带1W 50欧姆假负载的高频功率表电路原理图

然后接上带假负载的高频功率表(图2给出了参考电路图),短接“KEY”两端,耳机中应迅速无声,高频功率表有一定输出。发射状态下整机电流为40-100mA。发射时在旁边0.5米处放一个短波/中波收音机,检查所有的接收频率范围,除了载频和倍频外,应听不到其它由“皮鞋”产生的信号。如有其它信号(特别是啸叫声),说明存在高频自激。割开Q1和Q2之间的电源线,用100uH电感和100欧姆电阻并联后再串联进去,可有效消除高频自激。附表给出了发射和接收状态下各主要元件的直流参考电压。
本电报发射机的基本指标
电源:7V-12V(推荐9V叠层电池)
电路板:56mm x 41 mm
天线:50欧姆,不平衡式,BNC/Q9接口
本振泄漏:约1mW(50欧姆假负载上)
频率范围:7.060-7.064MHz(7.060M晶体上串联50p微调电容)
接收:
电流:小于10mA(9V供电时)
耳机:低阻耳机(推荐SONY、aiwa等高灵敏Walkman耳机)
发射:
功率:约200mW
电流:约50mA(9V供电时)
杂散(谐波)抑制:-20dB
主观评价
接收灵敏度和选择性较差,容易受广播干扰(BCI)。频率稳定度好,听SSB信号可懂度高。电路底噪小。收发切换时开关声大,容易导致发错电码。
下一篇:红外线耳机制作方法