时间:2010-05-30 11:40
人气:
作者:admin
下面两张写频器电路图都是用了MAX232这个电脑串口电平转换专用芯片,它有着兼容性好、稳定性好、外围电路简单、容易制作等优点。
其实给对讲机写频时,写频器起到的作用就是对电平的转换,通俗点讲就是把电脑发出的信息转换成对讲机能读懂的信息,就如翻译一样.
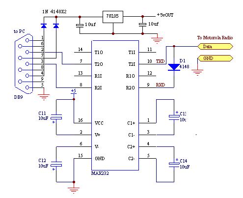
图一:这个是给部分要接4条线的手台、车台写频的电路。如TK3107等要接TXD(发送)、RXD(接收)、GEN(接地)、+5V,这四条线的机器。
图二:这个是写需要接DATA(总线)、GEN(接地)、+5V这三条线的机器,如GP88、GP88S等。(其中发射和接收就用一个二极管或者三极管进行切换)
首先大家需要采购回以下配件:
MAX232芯片一片 约6元
18脚IC座一个 约4毛钱
50伏10微法的电解电容4个 约1毛一个
RS232母头一个(插到电脑COM口上的) 约2.5元一套(带外壳)
1N4148二极管一个 约1毛一个
USB延长线一条(1.5米或者更长) 约2元一条
万能板一小块(半个巴掌大足够) 约1块钱
便宜的配件可以多买几个,以备掉了、坏了或者猫叼了、狗啃了等等,呵呵!!
(以上价格是本地的零售价格,也许和你们当地有差异,但出入不大,小心上JS的当。)
同时自己还需要准备些工具如烙铁,焊锡,松香,起子等工具和材料。
关于芯片等配件的引脚请看下面的几张图片,只要细心的对照着焊接,不出错的话不用调试(也没有什么调试的)就可以使用。
MAX232芯片

IN4148的正负极判别:
电容的正负极判别:
RS232接头是这个样子的,还有它的引脚排列方式:
制作过程:
取USB延长线,剪掉母头(就是不能插进电脑USB口的那头),然后在距离公头(当然是剩下的那头啦)约20厘米的地方也剪掉,剩余下来的那段4芯线就用作连接写频器和RS232插头之间的导线咯。
下一步就是先把IC座焊在万能板上,然后再焊接外围的4个电容和二极管,接好导线,最后把MAX232芯片插上就可以了。我这里考虑用IC座的原因是防止搞错脚位而多次拆焊IC导致损坏,而且芯片日后还可以拔下用于其他电路中。如果你认为不需要这样做的话也可以省掉IC座而直接把芯片焊在电路板上。
大家如果用IC座的话仔细看座子上的一头是不是有个半圆形的小缺口,这个是和芯片上那个缺口对应的(注意看我上面的MAX232那张图画红圈的地方).这个就是用来标记方向的,以防将芯片插反,大家做的时候注意一下就好.
如果实在不懂得焊接就找个朋友代劳吧,毕竟是个非常简单的电路,很容易搞掂的。
还要说明一点,+5V电源取自USB口,就是用刚才剪下来的那段约20厘米长的公头线,把里面红色的那根导线与写频器的+5V相连接就可以了,UBS口的其他几根千万别接,也别让他们之间短路,包好就行,否则USB口烧掉了别怪我。
贴个PCB图让大家参考一下线路是怎么走的.
注意这个图是PCB图,就是电路板焊接的这一面,并且注意对照好上面的引脚,别弄错了.
最后上成品的图:
带供电方式的图


上一篇:红外线耳机制作方法