时间:2010-04-12 14:26
人气:
作者:admin
摘要:设计一种基于PLL和TDA7010T的无线收发系统。该系统由发射电路、接收电路和控制电路3部分组成。发射电路采用FM和FSK调制方式,用锁相环(PLL)稳定栽渡频率,实现
无线收发系统在工程上应用广泛,设计一种基于PLL和TDA7010T的无线收发系统。发射电路采用锁相环频率合成器技术,输出载波为33.984 MHz,稳定度达4xlO-5,准确度达3×10-5,接收电路采用TDA7010T集成器件,其单片单声道便携式调频收音机集成电路的重要组成部分,具有频锁相环(FLL)系统,70 kHz低中频使得系统工作稳定可靠。通过调整谐振回路电容的大小可选择接收频率,外围电路极其简单。
1 系统总体设计
本系统由发射电路、接收电路和控制电路组成。发射电路将来自话筒模拟信号或控制电路的数字信号经锁相环(PLL)调制电路调制后,由天线发射出去;接收电路接收并解调来自天线的小信号再将其送入末级
2 硬件电路设计
2.1 发射电路设计


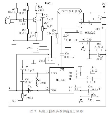
发射电路的设计如图l和图2所示,由集成频率合成器MCl45151、无源低通滤波器、集成压控振荡器MCl648和前置分频器MCl2022组成。其中 MCl648需外接1个由电感和变容二极管组成的谐振回路,改变R7的大小,确保变容二级管A点的电压在1.5~3.5 V之间,使MCl648进入锁定状态。MCl648引脚3输出的信号经前置分频器MCl2022分频,其分频系数有4种,在该电路中选用分频比M=64。分频后的信号送入MCl4515l,其内部有R分频器和N分频器,分别对晶振的参考信号fx和输入信号fi分频。分频后的2路信号送至内部鉴相器,鉴相器输出信号经外接低通滤波器滤波后控制压控振荡器。环路锁定后,满足以下基本关系为:
MCl4515l的RA0、RAl、RA2分别置为“1”,“0”,“1”,即R=2 048,选fx=2.048 MHz的晶振,可计算出,拨码开关的N值每增加1,压控振荡器的频率步进为64 kHz。例如,取N=(531)D=(00001000010011)B,M=64,fx=2.048 MHz,R=2 048,则可得fvco=33.984MHz。通过拨码开关选定N值,即设置载波频率。
话筒采集的语音信号经以9018为核心的三极管
2.2 接收电路设计
图3为接收电路。采用专用频率解调器件TDA7010T,具有FLL(频锁相环)系统,70 kHz低中频使得系统工作稳定可靠,内部集成有压控振荡器。在该器件的引脚4和5之间连接合适的电容、电感来决定本振频率)。因为发射载波 fc="33".984 MHz,所以本振频率fL=fc+70 kHz="34".054 MHz,选Ll=O.2μH,则本振回路调谐电容C=110 pF,实际选用80 pF的电容和20 pF/40 pF的可变电容器并联组成。接收信号时,只需调整谐振回路可变电容C15值即可选择接收频率,外围电路简单。从TDA7010T解调输出的信号幅度很小,经LM386进一步放大后,语音信号和英文短信分别送至扬声器和单片机处理。

2.3 控制电路设计
控制电路由单片机、液晶
解码器采用PT2272,其地址必须与PT2262的地址相同。PT2272将来自TAD7010T的信号解码,送至单片机,由单片机进行查表处理,即接收到的数据是000000则显示A,是00000l则显示B,是0000l0则显示C等,并送至液晶


3 软件程序设计
控制程序采用Keil C51高级语言开发,程序结构简单,可读性和可移植性强,图6为其编码程序流程,图7为解码程序流程。

4 测试结果
对该系统进行测试,发射电路载波频率的范同为32.832~40.128 MHz.通过改变N值可实现发射频率64 kHz步进;由天线发射的已调信号的Vpp=600 mV;所接收的语音信号清晰,收发英文短信息误码率极小。
5 结论
本系统实现