全球最实用的IT互联网信息网站!

AI人工智能P2P分享&下载搜索网页发布信息网站地图

当前位置:诺佳网 > 电子/半导体 > 通信网络 >

自制电话分线器

时间:2009-12-20 09:54

人气:

作者:admin

标签: 分线器 

导读:自制电话分线器-自制电话分线器本电路可以将你家的或单位的一条电话线路并接多部电话,而不会出现电话间的互相监听,避免不必要的麻烦,同时也保证了并接多部...

自制电话分线器

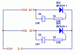
本电路可以将你家的或单位的一条电话线路并接多部电话,而不会出现电话间的互相监听,避免不必要的麻烦,同时也保证了并接多部电话节省开支,很有使用价值!不妨你也作一个,感受一下成功的乐趣。接线时局线接L+/L-(注意电压接性),L1/L2和L1'/L2'分别接两部电话(不分解性)。电路图如左。
工作原理
  
设线路上接有两部电话,分别接在L和L'上。(我们知道电话在待机时,局线L上视交换机的不同将有60V或48V的直流电压。震铃时将有95V获75V的交流电压存在。当电话摘机时线路电压由于电话机内阻的介入将下降为10V左右,本机就是根据这一原理设计而成。)两机均待机,如这时有电话打来,交流电流将通过上述电路使两机产生振铃。设L线上分机先摘机,线路上的直流电压在瞬间击穿D2通过R2向BG1可控硅的控制极施加触发电压时BG1迅速导通,形成直流通路,电话可以正常通话。由于这时线路电压一降低,接在L'上的电话将不能听到任何声音。这是如果想转到待机电话,摘机电话可通过拨打数字键像待机呼叫(注意 :电话必须在脉冲拨号状态),待机听到振铃后,摘机。在线电话挂机后即可通话,原理相同。增加单元电路可扩展为若干路分机,但最多不要超过10路。
电话分线器
元件选择
  BG1,BG2为MCR100-6等小型单向可控硅,原则上反向击穿电压大于100V即可。D1,D2为18V的稳压二极管。整个电路可装入电话接线盒内。
温馨提示:以上内容整理于网络,仅供参考,如果对您有帮助,留下您的阅读感言吧!
相关阅读
本类排行
相关标签
本类推荐

CPU | 内存 | 硬盘 | 显卡 | 显示器 | 主板 | 电源 | 键鼠 | 网站地图

Copyright © 2025-2035 诺佳网 版权所有 备案号:赣ICP备2025066733号
本站资料均来源互联网收集整理,作品版权归作者所有,如果侵犯了您的版权,请跟我们联系。

关注微信