全球最实用的IT互联网信息网站!

AI人工智能P2P分享&下载搜索网页发布信息网站地图

当前位置:诺佳网 > 电子/半导体 > 通信网络 >

用分立(贴片)元件制作的调频发射电路

时间:2009-12-22 10:07

人气:

作者:admin

标签: 发射电路 

导读:用分立(贴片)元件制作的调频发射电路-用分立(贴片)元件制作的调频发射电路This SMD FM transmitter has an operating frequency of about 80 to 115MHz. Under reasonable circumstances you will be ab...

用分立(贴片)元件制作的调频发射电路

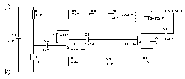
This SMD FM transmitter has an operating frequency of about 80 to 115MHz. Under reasonable circumstances you will be able to receive its signal at a distance of about 200 meters. Although it is low-power, it might be illegal in your part of the planet.

Here's the circuit:

Depending on the electret microphone you use, you might have to tweek R4 to set the gain of the pre-amplifier. Depending on the Q of the LC-part (usually not very good when using off-the-shelf SMD parts) you may also have to re-bias the end stage of the circuit. For the coil you can use a ECM45T Series Inductor.

You can download the PCB design here (only 2.5Kb). It's a double-sided PCB in CorelDraw 3.0 format (zip compressed).

温馨提示:以上内容整理于网络,仅供参考,如果对您有帮助,留下您的阅读感言吧!
相关阅读
本类排行
相关标签
本类推荐

CPU | 内存 | 硬盘 | 显卡 | 显示器 | 主板 | 电源 | 键鼠 | 网站地图

Copyright © 2025-2035 诺佳网 版权所有 备案号:赣ICP备2025066733号
本站资料均来源互联网收集整理,作品版权归作者所有,如果侵犯了您的版权,请跟我们联系。

关注微信