摘要:D类
放大器的高效特性,使其成为便携式和大功率应用的理想选择。传统的D类放大器需要一个外部低通
滤波器,以从脉宽调制
信号(PWM)输出波形中提取
音频信号。然而,许多现代D类放大器采用先进的调制技术,可使各种应用免去外部滤波器并降低电磁干扰(EMI)。省掉外部滤波器不仅降低了电路板的空间要求,同时也大幅降低了很多便携式/紧凑型应用的成本。
引言
大多数音频系统设计工程师都非常清楚,D类放大器与线性音频放大器(如A类、B类和AB类)相比,在功效上有相当的优势。对于线性放大器(如AB类)来说,偏置元件和输出
晶体管的线性工作方式会损耗大量功率。因为D类放大器的晶体管只是作为开关使用的,用来控制流过负载的
电流方向,所以输出级的功耗极低。D类放大器的功耗主要来自输出晶体管导通阻抗、开关损耗和静态电流开销。放大器的功耗主要以热量的形式耗散。D类放大器对散热器的要求大为降低,甚至可省掉散热器,因此非常适用于紧凑型大功率应用。
过去,基于PWM方式的典型D类放大器需要外部滤波元件,会产生EMI/
EMC兼容性问题,并且THD+N性能较差,因此与线性放大器相比,它的高效优势大为失色。然而,
最新一代的D类放大器采用先进的调制和反馈技术,可很好地缓解上述问题。
D类放大器基础
现代D类放大器使用多种调制器拓扑结构,而最基本的拓扑组合了脉宽调制(PWM)以及三角波(或锯齿波)
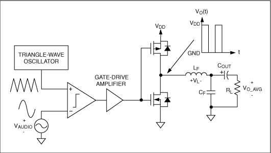
振荡器。图1给出一个基于PWM的半桥式D类放大器简化框图。它包括一个脉宽调制器,两个输出
MOSFET,和一个用于恢复被放大的音频信号的外部低通滤波器(LF和CF)。如图所示,p沟道和n沟道MOSFET用作电流导向开关,将其输出节点交替连接至VDD和地。由于输出晶体管使输出端在VDD或地之间切换,所以D类放大器的最终输出是一个高频方波。大多数D类放大器的开关频率(fSW)通常在250kHz至1.5MHz之间。音频输入信号对输出方波进行脉宽调制。音频输入信号与内部振荡器产生的三角波(或锯齿波)进行比较,可得到PWM信号。这种调制方式通常被称作"自然采样",其中三角波振荡器作为采样
时钟。方波的占空比与输入信号电平成正比。没有输入信号时,输出波形的占空比为50%。图2显示了不同输入信号电平下所产生的PWM输出波形。

图1. 该简化功能框图展示了一个基本的半桥式D类放大器的结构。

图2. 输出信号脉宽与输入信号幅值成正比。
为了从PWM波形中提取出放大后的音频信号,需将D类放大器的输出送入一个低通滤波器。图1中的LC低通滤波器作为无源积分器(假设滤波器的截止频率比输出级的开关频率至少低一个数量级),它的输出等于方波的平均值。此外,低通滤波器可防止在阻性负载上耗散高频开关能量。假设滤波后的输出电压(VO_AVG)和电流(IAVG)在单个开关周期内保持恒定。这种假设较为准确,因为fSW比音频输入信号的最高频率要高得多。因此,占空比与滤波后的输出电压之间的关系,可通过对电感电压和电流进行简单的时间域分析得到。
流经电感的瞬时电流为:

其中,VL(t)是图1中使用符号法则后的电感瞬时电压。
由于流入负载的平均电流(IAVG)在单个开关周期内可以看作是恒定的,所以开关周期(TSW)开始时的电感电流必定与开关周期结束时的电感电流相同,如图3所示。
借助数学术语,可用以下等式表示:


图3. 基本的半桥式D类放大器中,滤波器电感电流和电压波形。
等式2表明,电感电压在一个开关周期内的积分必定为0。利用等式2并观察图3给出的VL(t)波形,可以看出,各区域面积(AON和AOFF)的绝对值只有彼此相等,等式2才能成立。基于这一
信息,我们可以利用开关波形占空比来表示滤波后的输出电压:

将等式4和5代入等式3,得到以下等式:

最后,得到VO的表达式:

式中D是输出开关波形的占空比。
利用反馈改善性能
许多D类放大器采用PWM输出至器件输入的负反馈环路。闭环方案不仅可以改善器件的线性,而且使器件具备
电源抑制能力。开环放大器却正相反,它的电源抑制能力微乎其微(如果有的话)。在闭环拓扑中,因为会
检测输出波形并将其反馈至放大器的输入端,所以能够在输出端检测到电源的偏离情况,并通过控制环路对输出进行校正。闭环设计的优势是以可能出现的稳定性问题为代价的,这也是所有反馈系统共同面临的问题。因此必须精心设计控制环路并进行补偿,确保在任何工作条件下都能保持稳定。
典型的D类放大器采用具有噪声整形功能的反馈环路,可极大地降低由脉宽调制器、输出级以及电源电压偏离的非线性所引入的带内噪声。这种拓扑与用在Σ-Δ调制器中的噪声整形类似。为阐明噪声整形功能,图4给出了一个1阶噪声整形器的简化框图。反馈
网络通常包含一个
电阻分压网络,但为简便起见,图4的反馈比例为1。由于理想积分器的增益与频率成反比,图中积分器的传递函数也被简化为1/s。同时假定PWM模块具有单位增益,并且在控制环路中具有零相位偏移。使用基本的控制模块分析方法,可得到以下输出表达式:


图4. D类放大器的控制环路包含1阶噪声整形电路,可将大部分噪声推至带外。
由等式8可知,噪声项En(s)与一个
高通滤波器函数(噪声传递函数)相乘,而输入项VIN(s)与一个低通滤波器函数(信号传递函数)相乘。噪声传递函数的高通滤波器对D类放大器的噪声进行整形。如果输出滤波器的截止频率选取得当,大部分噪声会被推至带外(图4)。上述例子使用的是1阶噪声整形器,而多数现代D类放大器采用高阶噪声整形拓扑,以便进一步优化线性和电源抑制特性。
D类拓扑—半桥与全桥
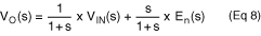
很多D类放大器还会使用全桥输出级。一个全桥使用两个半桥输出级,并以差分方式驱动负载。这种负载连接方式通常称为桥接负载(BTL)。如图5所示,全桥结构是通过转换负载的导通路径来工作的。因此负载电流可以双向流动,无需负电源或隔直
电容。

图5. 传统的全桥式D类输出级,使用两个半桥输出级对负载进行差分驱动。
图6展示了传统的、基于PWM的BTL型D类放大器输出波形。在图6中,各输出波形彼此互补,从而在负载两端产生一个差分PWM信号。与半桥式拓扑类似,输出端需要一个外部LC滤波器,用于提取低频音频信号并防止在负载上耗散高频能量。

图6. 传统的全桥式D类输出波形彼此互补,在负载两端产生一个差分PWM信号。
全桥式D类放大器除具有与AB类BTL放大器相同的优点外,还具有高效特性。BTL放大器的第一个优点是,采用单电源
供电时输出端不需要隔直电容。半桥式放大器则不然,因为它的输出会在VDD与地之间摆动,空闲时占空比为50%。这意味着它的输出具有约VDD/2的直流偏移。全桥式放大器中,这个偏移会出现在负载的两侧,输出端的直流电流为零。它们具有的第二个优点是,在相同的电源电压下,输出信号摆幅是半桥式放大器的2倍,因为负载是差分驱动的。在相同电源电压下,理论上它可提供的最大输出功率是半桥式放大器的4倍。
然而,全桥式D类放大器所需的MOSFET开关个数也是半桥式拓扑的2倍。一些人会认为这是它的缺点,因为更多的开关意味着会产生更多的传导和开关损耗。然而,这仅对于大功率输出的放大器(> 10W)是正确的,因为它们需要更高的输出电流和电源电压。有鉴于此,半桥式放大器凭借微弱的效率优势,而常常在大功率应用中被采用。大多数大功率的全桥式放大器在驱动8Ω负载时,功效在80%到88%之间。然而,当每个通道向8Ω负载注入高于14W的功率时,类似MAX9742的半桥式放大器可获得90%以上的效率。
省去输出滤波器—免滤波器调制器
传统D类放大器的一个主要缺点就是它需要外部LC滤波器。这不仅增加了方案总成本和电路板空间,也可能因滤波元件的非线性而引入额外失真。幸好,很多现代D类放大器采用了先进的"免滤波器"调制方案,从而省掉或至少是最大限度降低了外部滤波器要求。
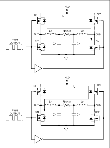
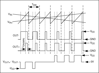
图7给出了MAX9700免滤波器调制器拓扑的简化功能框图。与传统的PWM型BTL放大器不同,每个半桥都有自己专用的
比较器,从而可独立控制每个输出。调制器由差分音频信号和高频锯齿波驱动。当两个比较器输出均为低电平时,D类放大器的每个输出均为高。与此同时,或非门的输出变为高电平,但会因为RON和CON组成的RC电路而产生一定延时。一旦或非门延时输出超过特定门限,开关SW1和SW2即会闭合。这将使OUT+和OUT-变为低,并保持到下个采样周期的开始。这种设计使得两个输出同时开通一段最短时间(tON(MIN)),这个时间由RON和CON的值决定。如图8所示,输入为零时,两个输出同相并具有tON(MIN)的脉冲宽度。随着音频输入信号的增加或减小,其中一个比较器会在另一个之前先翻转。这种工作特性外加最短时间导通电路的作用,将促使一个输出改变其脉冲宽度,另一个输出的脉冲宽度保持为tON(MIN) (图8)。这意味着每个输出的平均值都包含输出音频信号的半波整流结果。对两路输出的平均值进行差值运算,便可得到完整的输出音频波形。

图7. 该简化功能框图展示了MAX9700免滤波器D类调制器的拓扑。

图8. MAX9700免滤波器调制器拓扑的输入和输出波形。
由于MAX9700的输出端在空闲时为同相信号,所以负载两端没有差分电压,从而最大限度降低了静态功耗,并且无需外部滤波器。
Maxim的免滤波器D类放大器从输出中提取音频信号时并不依靠外部LC滤波器,而是依靠扬声器负载固有的电感以及人耳的听觉特性来恢复音频信号。扬声器电阻(RE)和电感(LE)形成一个1阶低通滤波器,其截止频率为:

对大多数扬声器而言,这个1阶滚降足以恢复音频信号,并可防止在扬声器电阻上耗散过多高频开关能量。即使依然存在残余开关能量使扬声器组件产生运动,这些频率也无法被人耳听到或影响听觉感受。使用免滤波器D类放大器时,为获得最大输出功率,扬声器负载应保证在放大器开关频率下仍为感性负载。
扩谱调制使EMI最小化
免滤波器工作方式的一个缺点就是可能通过扬声器电缆辐射EMI。由于D类放大器的输出波形为高频方波,并具有陡峭的过渡边沿,因此输出频谱会在开关频率及开关频率倍频处包含大量频谱能量。在紧靠器件的位置没有安装外部输出滤波器的话,这些高频能量就会通过扬声器电缆辐射出去。Maxim的免滤波器D类放大器采用享有专利的扩谱调制*方案,可帮助缓解可能的EMI问题。
通过抖动或随机化D类放大器的开关频率实现扩谱调制。实际开关频率相对于标称开关频率的变化范围可达到±10%尽管开关波形的各个周期会随机变化,但占空比不受影响,因此输出波形可以保留音频信息。图9a和9b显示了MAX9700的宽带输出频谱,可以看到扩谱调制的效果。扩谱调制有效展宽了输出信号的频谱能量,而不是使频谱能量集中在开关频率及其各次谐波上。换句话说,输出频谱的总能量没有变,只是重新分布在更宽的频带内。这样就降低了输出端的高频能量峰,因而将扬声器电缆辐射EMI的机会降至最少。虽然一些频谱噪声可能由扩谱调制引入音频带宽内,这些噪声可以被反馈环路的噪声整形功能抑制掉。

图9a. 固定开关频率下MAX9700的宽带输出频谱。

图9b. 扩谱调制将MAX9700的频谱能量分布在更宽的频带内。
Maxim的很多免滤波器D类放大器还允许开关频率同步至一个外部时钟信号。因此用户可以将放大器开关频率设置到相对不敏感的频率范围内。
尽管扩谱调制极大地改善了免滤波器D类放大器的EMI性能,为了满足FCC或CE辐射标准,实际上还是需要对扬声器电缆长度加以限制。如果设备因扬声器电缆过长而没能通过辐射测试,则需要一个外部输出滤波器来衰减输出波形的高频分量。对于具有适度扬声器电缆长度的许多应用来说,在输出端安装磁珠/滤波电容即可满足要求。EMI性能对布局也十分敏感,为确保满足适用的FCC和CE标准,必需严格遵循
PCB布局原则。
结论
D类调制器技术的最新发展,允许D类放大器在线性放大器一度占主导地位的应用领域盛行起来。现代D类放大器除具有AB类放大器的所有优点(即良好的线性和最小的电路板空间)外,更具有高效优势。当前,有多种D类放大器可供选用,以满足各类应用需求。这些应用包括低功耗便携式应用(如蜂窝电话和笔记本
电脑),电池寿命、电路板空间和EMI兼容性要求在这类应用中至关重要;还包括大功率应用(如车载音响系统或平板显示器),最大限度降低散热需求和发热量在这类应用中必不可少。对D类放大器及其最新的技术发展有一个基本理解,将有助于设计者为具体应用选择合适的放大器,并正确权衡某些功能特性的优势和劣势。