摘要:在ISM 300MHz至450MHz波段的短波通讯中,低成本的ASK和/或FSK发送器和
收发器是其核心器件。这些短程
通信器件(SRD)的典型应用是无线遥控门禁系统(RKE)、胎压检测(TPM)、遥控和安全系统。
系统设计需要考虑
射频链路的预算、
天线设计、电池寿命及射频调整电路等诸多因素,另外,还会涉及到输出功率与发送器
电流消耗的折中。
Maxim低廉的收发
芯片(如:MAX1472、MAX7044、MAX1479和MAX7030/MAX7031/MAX7032)集成了独特的
功率放大器(PA),允许用户在保证高效率的同时,合理控制输出功率和发送器电流损耗,这种折中控制是提高电池寿命的关键。Maxim器件在折中选择输出功率与共耗时不需要修正电路,而是简单地改变功率放大器的负载阻抗。
本应用笔记简单介绍了功率放大器的理论,并给出了Maxim LFRF发送器和收发器内部使用的PA的
仿真结果。
功率放大器类型
A类、B类和C类功率放大器
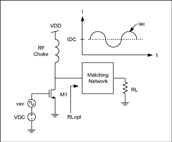
A类功率放大器的
信号有一个偏置点,当输入信号幅度改变时,器件消耗的平均电流并不改变。图1中,M1可以看作是幅度为
IDC的
电流源。

图1. A类功率放大器的结构图
放大器最大输出功率对应的输出阻抗为:

最大输出功率定义为:

因此,A类功率放大器的效率最大值为50% [1]。假设,在保证偏置电流为IDC的同时,M1漏极电压摆幅最低可以到地电位。工作在线性电阻区会使A类CMOS功率放大器的实际效率降低到40%以下。这意味着工作电压确定后,为了保持高效,A类功率放大器的偏置电流必须随着输出功率的改变而改变。由于A类功率放大器的偏置点不随输入信号的改变而改变,所以在注重增益的线性度的应用中,此类功率放大器是最佳结构。
B类和C类功率放大器与A类相比,可以实现更高效率,但通常输出功率较低,并且有较大失真。
A类、B类和C类功率放大器的共同特点是有源器件被视作电压控制电流源,并且不希望其工作在线性电阻区。
D类、E类和F类功率放大器
与A类、B类和C类功率放大器相反,D类、E类和F类CMOS功率放大器通过工作在线性电阻区来优化效率和输出功率。这些功率放大器通常被称作“开关模式”功率放大器。因为这些功率放大器可以在低工作电压下实现高效率,所以被广泛用于ISM频段的收发装置。图2所示,在开关模式的功率放大器中,输出级电路由大信号方波驱动。

图2. 开关模式功率放大器的结构图
可以把输出级
晶体管看作一个按照设定频率、占空比进行开关操作的
电阻。从图2还可以看出,输出级晶体管含有丰富的谐波成分。这些谐波成分取决于驱动信号的占空比和幅度、场效应管的导通电阻和功率放大器的负载电阻。在D类功率放大器中,通过改变输入信号的占空比改变输出功率,即脉宽调制模式(PWM)。D类功率放大器通常用于输出功率连续变化的
音频领域。
对于E类功率放大器,输入信号的占空比恒定不变。匹配
网络用于最小化输出级开关导通时的漏极电压。通过最小化输出级开关的导通压降,可以降低开关管的损耗,提高PA的整体效率。
F类功率放大器与E类功率放大器相似,但设计匹配网络时要特别注意谐波阻抗,以实现最高效率。因为要考虑谐波电阻,F类功率放大器匹配网络设计一般更复杂。
开关模式功率放大器
所有Maxim的CMOS ISM频段收发器都提供漏极开路的功放输出。在整个300MHz到450MHz频段内,占空比固定在25%。用户根据所要求的输出功率、电流损耗和谐波
参数来设计匹配网络。
图3是开关模式功率放大器输出级的简单模型。

图3. 开关模式功率放大器的简化模型
图中,
Rsw是FET的导通电阻,Cpa是等效的器件寄生
电容总和,Cpkg是封装电容,Cboard是板上电容。表1列出了Maxim ISM频段主要收发器件的开关电阻和电容值。
表1. 开关电阻和电容值
| Part |
Description |
Rsw (Ω, typ) |
Cpa + Cpkg + Cboard (pF) |
| MAX1472 |
ASK transmitter |
22 |
2.2 |
| MAX7044 |
ASK transmitter |
11 |
2.6 |
| MAX1479 |
ASK/FSK transmitter |
22 |
2.3 |
| MAX7030 |
ASK transceiver |
22 |
2.4 |
| MAX7031 |
FSK transceiver |
22 |
2.4 |
| MAX7032 |
ASK/FSK transceiver |
22 |
2.4 |
注意:开关导通电阻的典型值对应于VDD = 2.7V的工作电压;另外,板上寄生电容受布线影响很大。E类、F类功率放大器和匹配网络的设计可以参照文献[2,3,4],读者可以利用这些
资料作为技术背景。考虑到本文篇幅,这里只能提及两点:首先,匹配网络的设计必需使功率放大器的效率最高;其次,输出级导通压降较低时,功率放大器的效率最高。
开关模式功率放大器的仿真
在许多低成本ISM频段应用中,系统
工程师可能受设计周期、费用、系统复杂度的限制而无法对匹配网络进行优化。小尺寸(高Q值)、价格便宜的天线在发射较高频率时通常有较高效率,但是射频调整电路限制了发射信号的谐波成分。所以匹配网络对谐波分量的抑制尤为重要。考虑到这些因素,我们在分析功率放大器时假定输出匹配网络已经过优化,输出电压为正弦信号。如图4所示。

图4. 开关模式功率放大器的波形
假设功率放大器的负载电阻为RL,输出电压可低至0.1V,功率放大器的效率表示为:

如果
电源电压VDD = 3V,开关导通电阻Rsw = 22Ω,负载电阻RL = 400Ω,功率放大器的效率为80%,输出功率为10.2dBm。当然,电压波形、开关导通电阻和负载电阻都是相关的,上式并不能精确计算效率。可利用SP
ICE建立开关模式功率放大器的理想模型,阻值为11Ω或22Ω的理想电阻与Q值为10的并联谐振腔连接。图5是仿真原理图,图6为仿真结果。

图5. 理想开关模式功率放大器仿真原理图

图6. 理想开关模式功率放大器输出功率与负载电阻的关系
图6所示,开关模式的功率放大器最显著的优势之一就是在保证卓越的直流-射频转换效率的同时,通过改变负载电阻,可以在宽范围内改变输出功率。另外,具有较小开关导通电阻的开关模式功率放大器其输出的功率较大,效率较高。较低开关导通电阻的功率放大器的缺点是,需要更大的电流对开关器件的寄生电容进行充放电。
如上所述,为了提高效率,开关放大器的导通必须最小电压附近打开。在一个开关电阻驱动的简单并联谐振电路中,要实现最大效率,就要使功率放大器在工作频率下的视在负载的虚部最小(包括元件的寄生电容、封装和印刷电路板上的寄生电容)。如果网络失谐,功率放大器的效率将显著下降。图7说明Q=10和Q=5时,匹配网络失谐后的结果。

图7. 理想开关模式功率放大器效率与失谐的关系
如图7所示,漏极电流的最小值发生在谐振频率点。这一事实可以用于验证现有匹配网络是否已针对特定工作频率实现了最优化。同时要注意的是,SPICE仿真时假设:开关电阻的打开和闭合都是瞬间完成的;在开关打开和闭合的过程中,开关的寄生电容并不随之改变;谐振电感和电容没有寄生阻抗。这些方面的影响使实际的开关模式功率放大器的性能低于理想情况下的水平。在特殊的应用中,通常采用迭代的方法实现匹配网络的最优化。
结论
综上所述,Maxim在ISM频段的开关模式功率放大器的重要特点是:
- 开关功率放大器通过工作在线性电阻区实现低工作电压下效率和输出功率间的优化。这一点不同于A类、B类和C类功率放大器。
- 所有Maxim的CMOS ISM频段开关模式功率放大器都提供漏极开路输出。用户根据所需输出功率、电流损耗和谐波参数来设计匹配网络。这种灵活性使用户在保证高效率的同时手册,可以调节射频功率和电流损耗。
- 为了最大化开关模式功率放大器的效率,开关必须在漏极电压最低时打开,要实现最大效率,就要使开关模式功率放大器在工作频率下所呈现的负载的虚部最小(包括元件的寄生电容、封装和板上寄生电容)。
- 与功率放大器的负载相关,漏极电流的最小值会出现在谐振频率处。这一事实可以用于验证现有匹配网络是否已针对特定工作频率和负载实现了最优化。