Abstract:
Simple comparat
or and op amp circuit forms a
temperature-compensated proximity detector.
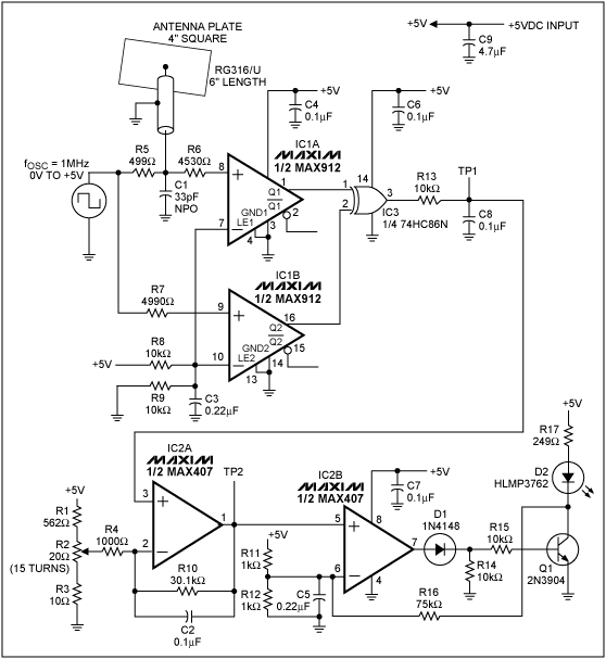
In the proximity detector shown in Figure 1, a 4-inch-square
piece of copper-plated PC board serves as an antenna that forms one plate of a cap
acitor. An approaching (grounded) pe
rson serves as the other plate, producing a capacitance value (in the 2pF to 5pF range) that increases as the person approaches. At 6 inches from the copper plate, for example, the person produces a capacitance value of about 2pF.
Figure 1. This proximity detector lights the
LED when a person approaches the antenna plate within a threshold set by the poten
tiometer.
The method for transforming this proximity distance into a proportional voltage is illustrated by a simplified circuit that lacks temperature compensation (Figure 2). Transitions of the input square wave apply directly to the lower input of the exclusive-OR (XOR) gate, but are delayed 0.693(R1)(C1) seconds before being reconstructed by the comparator and applied to the upper input. R4 and C2 filter the resulting XOR output to produce a voltage proportional to distance.
Figure 2. This circuit, uncompensated for temperature, illustrates the principle of capacitance-to-voltage conversion.
The XOR output's duty cycle is proportional to the sum of R1 + C1 delay plus comparator propagation delay, so a small variation in comparator delay
can mask small changes in antenna capacitance. The Figure 1 circuit overcomes this limitation with a dual comparator (
IC1). Passing the XOR inputs through nearly identical comparators largely nullifies the effect of offset voltage, drift, and propagation delay through the comparators.
Figure 1's delay capacitance consists of a 33pF capacitor (C1) in parallel with 15pF (6 inches of coaxial cable at 30pF per foot) and the 4-inch-square antenna plate. It charges to 5V via R5 during each positive half cycle of the input square wave. When no body is near the detector, this capacitance equals 48pF and produces a delay of 16.5ns at the upper XOR input. With a hand placed 6 inches from the detector, the capacitance rises to 50pF and produces a delay of 17.3ns, yielding a time difference of only 0.8ns.
To detect such small time differences—over temperature and with accuracy—the comparators must be very stable in offset voltage and propagation delay (delay time is affected by changes in offset voltage as well as propagation delay). A single 10ns comparator is generally stable to within 1ns, but resolving
subnanosecond intervals requires the dual-comparator approach of Figure 1, which increases the useful resolution by a factor of four to five.
Op amp IC2A offsets and amplifies the
DC voltage at TP1, which corresponds to the distance between a hand and the antenna plate. A hand movement toward the antenna causes the voltages at TP1 and TP2 to rise. Op amp IC2B and the transistor serve as a comparator with hysteresis, which compares the TP2 voltage with 2.5V. Thus, any TP2 voltage above 2.5V (which corresponds to a proximity of 6 inches) turns on the LED. The potentiometer (R2) can be
adjusted to set a threshold other than 6 inches, and a DVM at TP2 can be connected to read out the proximity in inches (for example). R16 adds hysteresis to ensure a well-defined transition.
To compare the compensated and uncompensated circuits for temperature stability, adjust the Figure 1 potentiometer to 2.5V, then measure TP2 of Figure 1 (compensated) and TP1 of Figure 2 (uncompensated) at various temperatures (Figure 3). To ensure frequency stability for the high-speed dual comparator in Figure 1, the copper-clad PC board should have a ground layer in addition to the circuit layer. Power-supply bypassing should include 0.1µF ce
ramic capacitors placed very close to the comparators' supply terminals.

Figure 3. The dual-comparator technique of Figure 1 offers much better temperature stability than that of the uncompensated circuit in Figure 2.
A similar idea appeared in the 2/16/98 issue of EDN.