Abstr
act: Use less component count, money, and board space when designing Sallen-Key fil
ters.
Simplify band pass filters with fixed g
ain amplfiers.
Simple second-
order filters meet many filtering requirements. A low-order low-pass filter, for example, is often
adequate for an
tialiasing in
ADC appl
ications or for eliminating high-frequency noise in audio applications. Similarly, a low-order high-pass filter
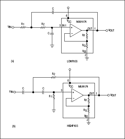
can easily remove power-supply noise. When you design such filters with built-in gain, fixed-gain op amps can save space, cost, and time. Figure 1 illustrates the use of fixed-gain op amps in building second-order low-pass and high-pass Sallen-Key filters. Filter "cookbooks" are useful in designing these filters, but the cookbook procedures usually break down for a given response, such as Butterworth, if the gain set by
RF and RG is greater than unity. What's more, the cookbook component-value formulas can yield unrealistic values for the capacitors and the resistors.

Figure 1. Sallen-Key filters use fixed-gain op amps to realize a second-order Butterworth response.
Butterworth filters, for example, offer the flattest passband. They also provide a fast initial falloff and reasonable overshoot. You can easily design such filters using the table below with the following equations: R2 = 1/(2πfC √) and R1 = XR2.
Butterworth-Filter-Design Criteria
|
Gain |
Low-Pass X |
High-Pass X |
|
1.25 |
* |
1.372 |
|
1.5 |
2 |
1.072 |
|
2 |
0.5 |
0.764 |
|
2.25 |
0.404 |
0.672 |
|
2.5 |
0.343 |
0.602 |
|
3 |
0.268 |
0.5 |
|
3.5 |
0.222 |
0.429 |
|
4 |
0.191 |
0.377 |
|
5 |
0.15 |
0.305 |
|
6 |
0.125 |
0.257 |
|
7 |
0.107 |
0.222 |
|
9 |
0.084 |
0.176 |
|
10 |
0.076 |
0.159 |
|
11 |
0.07 |
0.146 |
|
13.5 |
0.057 |
0.121 |
|
16 |
0.049 |
0.103 |
|
21 |
0.038 |
0.08 |
|
25 |
0.032 |
0.068 |
|
26 |
0.031 |
0.066 |
|
31 |
0.026 |
0.056 |
|
41 |
0.02 |
0.043 |
|
50 |
0.017 |
0.035 |
|
51 |
0.017 |
0.035 |
|
61 |
0.014 |
0.029 |
|
81 |
0.011 |
0.022 |
|
100 |
0.009 |
0.018 |
|
101 |
0.009 |
0.018 |
*A gain of 1.25 is impossible to obtain with matched capacitors for the low-pass case.
For a gained filter response, the use of a fixed-gain op amp reduces cost and component count. It also decreases sensitivity, because the internal, factory-trimmed, precision gain-setting resistors provide 0.1% gain accuracy. To design a second-order Butterworth low-pass or high-pass filter using a fixed-gain op amp, follow these steps:
- Determine the corner frequency fC.
- Select a value for C.
- For the desired gain value, locate X under the proper column heading in the table.
- Calculate R1 and R2 using the equations.
Choosing C and then solving for R1 and R2 lets you optimize the filter response by selecting component values as close to the calculated values as possible. C can be lower than 1000pF for most corner frequencies and gains. Fixed-gain op amps come optimally compensated for each gain version and provide exceptional gain-bandwidth products for systems operating at high frequencies and high gain. Suppose, for example, you must design a low-pass filter with a 24kHz corner frequency and a gain of 10. Step 1 is complete (fC = 24kHz). Next, complete Step 2 by selecting a value for C, say, 470pF. In the table, note that X = 0.076 for a low-pass filter with a gain of 10.
Substitute these values in the equations:
R2 = 1/(2π fC √) = 1/(2π × 24kHz × 470pF × √ ) = 51kΩ, and R1 = XR2 = 0.076 × 51kΩ = 3.9kΩ.
Figure 2. Using the circuit values in the text, a simulation of the circuit in Figure 1a produces this Butterworth response.
A similar version of this article appeared in the July 6, 2000 issue of EDN.