摘要:今天的高性能
ASIC和
微处理器可能会消耗高达150W的功率。对于1V至1.5V的
电源电压,这些器件所需的
电流很容易超出100A。采用多相
DC-DC
转换器为这些器件提
供电力是更加可行的方案。
目前,已出现了可裁减的电源
控制器,它允许设计者为特定的DC-DC转换器选择相数。可裁减架构允许几个控制器并联且同步工作。片上基于PLL的
时钟发生器使多个器件能够同步工作。
多相拓扑
虽然单相buck调节器并没有严格的功率限制,但是当负载电流上升至20A至30A以上时,多相转换器将具备明显的优势。这些优势包括:更低的输入纹波电流,大幅度减少了输入
电容数量;由于等效倍增了输出纹波频率,输出纹波电压也降低了;由于损耗分布在更多元件中,元件的温度也有所降低;并且外部元件的高度也降低了。
多相转换器实质上是多路buck调节器并联工作,它们的开关动作保持同步,相位偏离360/n度,其中n等于相数。转换器的并联使输出调节变得稍微复杂了一点。这个问题很容易利用电流模式的控制
IC解决,这种控制器除了调节输出电压外还调节每个电感中的电流。
输入纹波电流
在选择输入电容时,设计者面临的关键问题是输入纹波电流的处理。多相拓扑的采用使输入纹波电流大幅度降低了—每相的输入电容只需处理更低幅度的输入电流脉冲。另外,相位偏离也增加了电流波形的等效占空比, 因而产生更低的
RMS纹波电流。表1列出的纹波电流值说明了纹波电流的降低和输入电容的节省情况。
高k电介质的陶瓷电容能够提供最高的纹波电流处理能力和最小的
PCB占位面积。1812外形的陶瓷电容每个的额定纹波电流高达2A至3A。对于成本敏感的设计,
电解电容是很好的选择。
降低输出纹波电压
内核电源通常要求<2%的精度。对于一个1.2V电源,这相当于±25mV的输出电压窗口。一种被称为有源电压定位的技术可以充分利用这个输出电压窗口。轻载时,转换器将输出电压调节到该窗口的中点以上,重载时,则将输出电压调节到窗口的中点以下。对于±25mV窗口,在轻载(重载)下将输出调节在窗口的高端(低端),那么整个输出电压窗口就可被用于响应上升(下降)的阶跃负载。
大幅度的负载电流阶跃要求电容具有极低的ESR以减小瞬态电压,同时还要求电容具有足够大的容量,以便负载向下跳变时吸收存储在主电感中的能量。有机
聚合物电容比
钽电容有更低的ESR。聚合物电容具有最低的ESR和最高的容量。陶瓷电容具有出色的高频特性,但每个器件的容量只是钽或聚合物电容的二分之一到四分之一。所以,通常来讲陶瓷电容并不是输出电容的最佳选择。
低侧MOSFET
一个12V到1.2V的转换器要求低侧MOSFET在90%的时间内导通;在此情况下传导损耗远高于开关损耗。由于这个原因,常常将二或三只MOSFET并联使用。多个MOSFET并联工作有效降低了RDS(ON),因而降低了传导损耗。当MOSFET被关闭时,电感电流继续通过MOSFET的体
二极管流通。在此条件下,MOSFET的漏极电压基本上为零,大幅度降低了开关损耗。表1给出了几种多相配置的损耗情况。注意低侧MOSFET的总损耗随着相数的增多而降低了,因而降低了MOSFET的温升。
高侧MOSFET
占空比为10%时,高侧MOSFET的开关损耗远大于传导损耗。因为高侧MOSFET只在很少的时间内导通,传导损耗不太明显。这样,降低开关损耗比降低导通电阻更为重要。在开关过程中(tON和tOFF),MOSFET需要承受一定的电压和传输电流,这个电压与电流的乘积决定了MOSFET的峰值功率损耗;因此开关时间越短功率损耗越小。在选择高侧MOSFET时,应选择具有较低栅极电荷和栅-漏电容的器件,这两项指标比低导通电阻更为重要。从表1可以看出,MOSFET的总损耗随着相数的增多而降低。
电感的选择
电感值决定了纹波电流的峰-峰值。纹波电流通常用最大直流输出电流的百分比表示。对于大多数应用,可以选择纹波电流为最大直流输出的20%到40%。
内核电压较低时,电感电流的衰减速度不如上升速度快。当负载降低时,输出电容会被充入过量电荷,造成过压现象。如果选用数值较小的电感(产生较大的纹波电流—接近40%),则向输出电容转移的电感储能较少,引起的浪涌电压较低。
散热设计
表1给出了使用不同相数时对于散热要求的一个估计。在一个提供100LFM至200LFM的强制对流冷却系统中,单相设计需要采用相当大的散热器来获得0.6°C/W的热阻。而在四相设计中热阻可以增大到2°C/W。这个热阻无须散热器和100LFM至200LFM的气流就很容易实现。
表1. 采用不同相数设计的同步buck调节器及其重要
参数对比,本例为12V到1.2V、100A buck调节器
|
Number of Phases |
|
1 |
2 |
4 |
8 |
| Current per phase
| 100A |
50A |
25A |
12.5A |
| Input capacitor, 3A rated |
| Ripple current |
31.6A |
22A |
15.8A |
11.2A |
| Number required |
11 |
8 |
6 |
4 |
| H/S MOSFET |
| RMS ripple current |
31.6A |
15.8A |
7.9A |
3.9A |
| Package size |
DPAK |
DPAK |
SO-8 |
SO-8 |
| Number required |
2 |
2 (1/ph) |
8 (2/ph) |
8 (1/ph) |
| Power dissipation (each) |
22W |
1.8W |
0.32W |
0.22W |
| Total power dissipation |
4.4W |
3.6W |
2.5W |
1.76W |
| L/S MOSFET |
| RMS ripple current (each) |
94.8A |
47.4A |
23.7A |
11.9A |
| Package Size |
DPAK |
DPAK |
SO-8 |
SO-8 |
| Number required |
3 |
2 (1/ph) |
8 (2/ph) |
8 (1/ph) |
| Power dissipation (each) |
6W |
12W |
1.4W |
1W |
| Total power dissipation |
18W |
24W |
11.2W |
8W |
| COUT 470µF, 10m |
| Number required |
7 |
7 |
7 |
7 |
| VSS ripple |
22mV |
11mV |
5mV |
1mV |
| Heatsink capacity |
0.6°C/W |
1°C/W |
2°C/W |
4°C/W |
| Estimated efficiency |
69 |
77 |
85 |
89 |
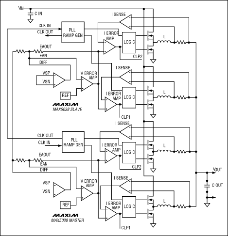
设计实例
图1是用MAX5038配置成的一个四相DC-DC转换器。MAX5038主控制器的远端电压
检测器(VSP至VSN引脚)检测输出电压,并同时为主/从控制器的EAN输入提供
信号(DIFF),以实现并联工作。MAX5038主控制器还为另一个MAX5038从控制器提供一个
时钟输出(CLKOUT)。将PHASE引脚浮空,使从控制器的内部时钟与CLKIN信号产生90°相移。通过设置合适的增益,误差
放大器还可实现有源电压定位功能。采用精密
电阻设置增益可以确保精确的负载均衡。误差放大器的输出(EAOUT)决定了各相的负载电流。每个电流环在CLP1和CLP2引脚进行补偿(未显示),经过适当补偿,可以在大多数输入和负载情况下提供非常稳定的输出。

图1. 采用两片MAX5038的四相设计实例。主控制器执行电压遥测功能和时钟产生功能,从控制器扩展输出电流并与主控制器同步工作。
结论
多相同步DC-DC转换器能够有效地驱动工作在1V至1.5V、消耗电流100A甚至更高的ASIC或
处理器。它们解决了很多基本问题,包括
电容器纹波电流,MOSFET功耗,瞬态响应,以及输出电压纹波等。