Abstr
act: This appl
ica
tion no
te provides an example fractional T1 and E1 circuit design using Dallas Semiconductor/
Maxim Communications Products T1/E1 single chip transceive
rs (SCTs) and T1/E1 framers.
Introduction
This application note shows a "looped-timed" application where a Dallas framer
or single-chip transceiver (SCT) is configured for a fractional T1/E1 interface.
This application note applies to the following products:
| T1 Framers |
E1 Framers |
T1 SCTS |
E1 SCTS |
T1/E1 SCTS |
| DS2141 |
DS2143 |
DS2151 |
DS2153 |
DS2156 |
| DS21Q41 |
DS21Q43 |
DS2152 |
DS2154 |
DS2155 |
| DS21Q42 |
DS21Q44 |
DS21352 |
DS21354 |
DS21Q55 |
| DS21FF42 |
DS21FF44 |
DS21552 |
DS21554 |
DS21455 |
| DS21FT42 |
DS21FT44 |
DS21Q552 |
DS21Q554 |
DS21458 |
| |
|
DS21Q352 |
DS21Q354 |
DS36528 |
| |
|
|
|
DS26524 |
| |
|
|
|
DS26522 |
| |
|
|
|
DS26521 |
| |
|
|
|
DS26519 |
| |
|
|
|
DS26518 |
General Configuration
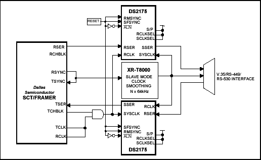
It is common for a T1/E1 carrier
subscriber to not have the full T1/E1 rate of service, but a fractional T1 or E1 service, since the full bandwidth may not be needed or affordable. The circuit shown in Figure 1 shows an example of a fractional T1/E1 circuit design, where the application is "looped-timed" and connected to a V.35/RS-449/S530 interface. In this figure, the transmit and receive FT1/E1 stre
ams occupy the same time slots. The DS2175 is our T1/CEPT Elastic Store IC and the XR-T8000 is the
Exar Clock Synchronizer/
Adaptor for Communications IC. The idle registers on the Dallas framer/SCT
can be used to fill unused channels, and the used channels do not need to be contiguous. RCHBLK can be used with TCHBLK to allow up to three additional FT1/E1 ports. Reset should be activated after all the clocks are stable.

Figure 1. Fractional T1/E1 to V.35 interface.
Conclusion
This application note has shown how to design our framers/SCTs for fractional T1/E1 in a "loop-timed" application.
If you have further questions about fractional T1/E1, please contact the Telecommunication Applications support team via em
ail
telecom.support@dalsemi.com or call 972-371-6555.
Dallas Framer/SCT Information
For more information about our framers/SCTs, please consult the data sheets available on our website at www.maxim-ic.com/telecom.