全球最实用的IT互联网信息网站!

AI人工智能P2P分享&下载搜索网页发布信息网站地图

当前位置:诺佳网 > 电子/半导体 > 通信网络 >

使用声表谐振器的800米发射电路

时间:2006-04-16 19:22

人气:

作者:admin

标签: 发射电路  使用声表 

导读:使用声表谐振器的800米发射电路-...

 

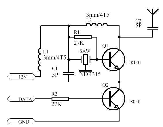
?使用声表谐振器的无线发射电路形式很多,这里推出又一款电路,这个电路是我在3年前参考电子报上的文章后,又结合了该文章介绍的那个模块的实样做的,在经过批量生产后,改进了一些参数,现在这款产品真是非常不错。不过现在这个东东的仿制产品实在太多了,质量差别也很大,但是因为它比较简单,所以我觉得还是很有必要把它弄出来给大家,我在网上也找到许多类似的电路图,不过其中有的是有陷阱的哦,希望大家要注意学会自己辨别一些BUG。对于这个模块,我没有测试过它的无线发射的绝对功率,不过我们开着汽车在公路上拉过距离,它和普通的315M超再生接收模块相配合,可以达到800米距离,虽然我的电路只要减小一下8050基极电阻的值,通讯距离会加大到1200米甚至更加远,但是经过大量的实验证明,那样不是很可靠的,原因我不是很清楚,可能有2方面的原因,一个是8050在R2小的时候,有轻微的导通,导致发射不能快速截止。还有一个是R2很小,8050开通电流比较大,对供电可能是一个扰动,而达不到起振要求。我曾经怀疑过自己的电路是不是很匹配,因此特意买了好多号称1500米的类似模块,发现它们也有一样的不可靠性,普遍表现为偶尔的不能起振或者波特率上不到2K,后来我就增加R2电阻,在大于15K时,发射一直很正常,距离和27K的差不多,所以现在就用这个电阻了,这里的L1L2,我是用0.8mm的免去漆漆包线在3毫米的钻头上绕4圈半脱胎而成

?

温馨提示:以上内容整理于网络,仅供参考,如果对您有帮助,留下您的阅读感言吧!
相关阅读
本类排行
相关标签
本类推荐

CPU | 内存 | 硬盘 | 显卡 | 显示器 | 主板 | 电源 | 键鼠 | 网站地图

Copyright © 2025-2035 诺佳网 版权所有 备案号:赣ICP备2025066733号
本站资料均来源互联网收集整理,作品版权归作者所有,如果侵犯了您的版权,请跟我们联系。

关注微信