全球最实用的IT互联网信息网站!

AI人工智能P2P分享&下载搜索网页发布信息网站地图

当前位置:诺佳网 > 电子/半导体 > 通信网络 >

[组图]高灵敏无线话筒

时间:2006-04-15 20:47

人气:

作者:admin

标签: 无线话筒  组图高灵 

导读:[组图]高灵敏无线话筒- &...

 

    这里介绍一个高灵敏无线调频话筒,它可以拾取5米范围内的微弱声响,发射距离可达500米左右。其工作频率在88~108Mhz范围内,可以通过调频收音机来接收它的发射信号。本无线话筒的另一特点是工作频率十分稳定,即使手触摸发射天线也不会引起发射频率的变化。它可以用于家庭娱乐、婴儿睡眠监护及室内外各种声音监听。
    电路原理
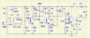
    高灵敏无线话筒的电路如图所示,电路由声电转换、预加重电路、音频放大电路、调制器和高频功率放大器等部分组成。
声电转换器由驻极体电容话筒担任,他拾取周围环境的声波信号后输出相应的电信号,经过C1送入由R2、C2组成的预加重电路进行带宽压缩,以提高话音的调制质量(与调频收音机中的去加重相对应)。VT1为音频放大器,对预加重后的音频信号进行放大,经过C3送至VT2的基极进行频率调制。VT2组成共基极超高频振荡器,基极与集电极的电压随基极输入的音频信号变化而变化,从而使基极和集电极的结电容发生变化,高频振荡器的频率也随之变化,从而实现频率调制。
VT3组成发射极输出丙类高频功率放大器,其作用有两个:一是增大发射功率,扩大发射距离;二是隔离天线与振荡器,减小天线对振荡器振荡频率的影响。高频功放后的信号由VT3的发射极输出,经过C10、L3送至天线发射。L3为天线加感线圈,用于天线长度小于四分之一波长时,以提高天线的发射效率。C8与C10的容量不可以大于20PF,否则天线的变动将会引起频率的不稳定。

   

    元器件选择与制作
    VT1可用9014,VT2用9018,要求放大倍数要大于80;VT3选用8050C或者3DG12C,要求放大倍数要大于50。
C1、C3、C11采用电解电容,C4~C10为瓷片电容,电阻采用碳膜电阻,L1~L3用直径为0.4mm的漆包线在圆珠笔芯上绕6匝,然后脱胎取下即可。L1应在3杂处抽头,L2与L3在印刷电路板上应互相呈垂直状态排列。天线最好采用拉杆天线,也可以采用800毫米长的塑料软线代替。
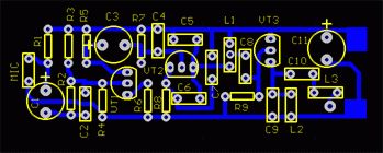
印刷电路板图如下图(点击可以放大),注意:印刷电路板上没有设有开关S,需另外接。


 

 

    电路安装好以后要进行调试,调试可以分三步进行:
1、调整各级工作点:调电阻R3使VT1的集电极电压为1.5V(或集电极电流为1毫安左右);调整电阻R7使VT2的集电极电流为4到6毫安左右,此时用镊子触碰VT2的集电极,此电流应有明显变化,说明高频振荡器工作正常。VT3的工作点不用调试。
2、频率调整:打开调频收音机,在88~108Mhz范围内搜索本机信号。如两机频率对准,收音机里会产生剧烈的啸叫声,此点应避开当地的调频广播电台所使用的频率,避开方法是用小螺丝刀拨动线圈L1的匝距。
3、发射场强调试:先自制一个简单的场强仪,电路如下图。将场强仪的A、B两点分别接无线话筒的天线端和地端,微调无线话筒的L2和L3的匝距,使场强仪的万用表读数最大即可。场强仪万用表应置于直流10V或50V档。
调整好的电路即可投入使用。

温馨提示:以上内容整理于网络,仅供参考,如果对您有帮助,留下您的阅读感言吧!
相关阅读
本类排行
相关标签
本类推荐

CPU | 内存 | 硬盘 | 显卡 | 显示器 | 主板 | 电源 | 键鼠 | 网站地图

Copyright © 2025-2035 诺佳网 版权所有 备案号:赣ICP备2025066733号
本站资料均来源互联网收集整理,作品版权归作者所有,如果侵犯了您的版权,请跟我们联系。

关注微信