时间:2006-04-15 20:47
人气:
作者:admin
对于一个业余的无线电爱好者来说,得到一个好的调频发射电路,如同拾到珍宝,但是在书中的电路因为其中有许多实际原因,不能得到充足的发射功率,现在我来介绍一个功率满意的电路。
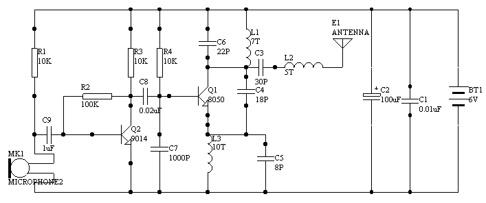
我们先来看电路图:
电路十分简单,不需调试,只要确保元件接对,没有虚焊,短路就可以正常工作了。其功率约为60mw,所以比较大吃,一般建议用充电电池,不但其可以提供大流,而且经济,比较理想的选择。但我并不主张用变压器供电,因为其需要很高的滤波电路。
作者:光光
上一篇:[组图]高灵敏无线话筒
下一篇:[组图]自制小功率调频广播发射机