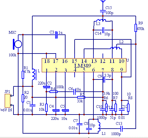
| LM389是其中包含有一个音响功放电路和三个频率高达120M以上的晶体管,它的内部电路及引脚如下图:  下图为用美国国半的集成电路制作的一款远程无线发射电路,不难看出,实际上就是利用它的音响放大部分作为话筒的音频放大,然后利用1脚输出的音频信号来调制后级的高频振荡部分,高频振荡就利用它内部的高频三极管来完成。它配合良好的调频收音机可以发射1KM的距离,电路中的电感用直径0.50mm的漆包线绕成直径6mm的空心线圈,其中心抽头.具体是L1,L3均为6匝,中心抽头. L2为3匝,中心抽头.其性能要比晶体管制作的电路较稳定.以下是实际制作的图片和电路原理图.爱好者可以自已动手制作.

|
温馨提示:以上内容整理于网络,仅供参考,如果对您有帮助,留下您的阅读感言吧!
相关阅读
什么是5G AAU?
AAU5613是一款多频段室外AAU产品,支持Sub6GHz频段和毫米波频段。它采用了天线阵...
本类排行
相关标签
本类推荐
|