时间:2006-04-15 20:43
人气:
作者:admin
这里介绍的调频对讲机电路在开阔地的对讲距离大于100m,并可与调频收音机配合作无线话筒使用。
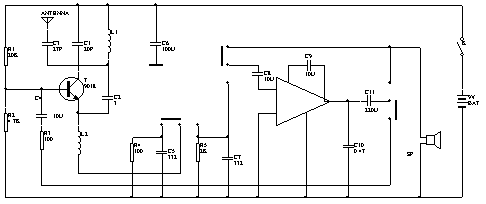
电路如图所示。三极管V和电感线圈L1、电容器C1、C2等组成电容三点式振荡电路,产生频率约为100MHz的载频信号。集成功放电路LM386和电容器C8、C9、C10、Cll等组成低频放大电路。扬声器BL兼作话筒使用。电路工作在接收状态时,将收/发转换开关置于“接收”位置,从天线ANT接收到的信号经三极管V、电感线圈L1、电容器C1、C2及高频阻流圈L2等组成的超再生检波电路进行检波。检波后的音频信号,经电容器C8耦合到低频放大器的输入端,经放大后由电容器Cll耦合推动扬声器BL发声。
电路工作在发信状态时,S2置于“发信”位置,由扬声器将话音变成电信号,经IC低频放大后,由输出耦合电容Cll、S2、R3、C4等将信号加到振荡管V的基极,使该管的bc结电容随着话音信号的变化而变化,而该管的bc结电容是并联在L1两端的,所以振荡电路的频率也随之变化,实现了调频的功能,并将已调波经电容器C3从天线发射出去。

V选用fT>=600MHz,B>=60的硅高频小功率管,如3DG80、3DG56等。L1用0.8mm漆包线平绕6圈,内径为6mm,然后拉长成间距1mm的空心线圈。L2用0.lmm漆包线在1/8W、100K电阻上绕l00圈而成。C1、C2、C3选用云母或高频瓷介电容。S2选用四刀二位拨动开关。BL选用直径为5cm的电动式喇叭。天线用0.8米拉杆天线(作无线话筒时可用同样长度的多股软线代替)。电源采用9V叠层电池。两部对讲机元器件参数应尽量一致。
调试时,先将S2置于“接收”位置,这时扬声器应有较大的噪声。用手摸一下三极管外壳噪声消失说明接收电路工作基本正常。然后将S2置于“发信”位置,取一台调频收音机放在附近,接收频率调到100MHz左右,这时收音机中应有较大的啸叫声,拉开约10米距离啸叫声消失,对准话筒发话,在收音机中应能听到清晰、宏亮的声音。若无声音或音小,可调整收音机的频率。待两部对讲机进行完上述调试后,进行互通试验,适当调整L1的间距使收、发信都能统一到同一个频率上。当与本地电台频率重叠时,需更换谐振电容C1,防止互相干扰,影响正常使用.
上一篇:[组图]自制MP3FM发射机
下一篇:[组图]调频话筒制作教程